Suppr超能文献

接种流感和牛痘疫苗后免疫细胞中针对病毒的特异性和共有基因表达特征。

Virus-specific and shared gene expression signatures in immune cells after vaccination in response to influenza and vaccinia stimulation.

机构信息

Mayo Clinic Vaccine Research Group, Division of General Internal Medicine, Mayo Clinic, Rochester, MN, United States.

Department of Quantitative Health Sciences, Mayo Clinic, Rochester, MN, United States.

出版信息

Front Immunol. 2023 Aug 4;14:1168784. doi: 10.3389/fimmu.2023.1168784. eCollection 2023.

Abstract

BACKGROUND

In the vaccine era, individuals receive multiple vaccines in their lifetime. Host gene expression in response to antigenic stimulation is usually virus-specific; however, identifying shared pathways of host response across a wide spectrum of vaccine pathogens can shed light on the molecular mechanisms/components which can be targeted for the development of broad/universal therapeutics and vaccines.

METHOD

We isolated PBMCs, monocytes, B cells, and CD8 T cells from the peripheral blood of healthy donors, who received both seasonal influenza vaccine (within <1 year) and smallpox vaccine (within 1 - 4 years). Each of the purified cell populations was stimulated with either influenza virus or vaccinia virus. Differentially expressed genes (DEGs) relative to unstimulated controls were identified for each viral infection, as well as for both viral infections (shared DEGs). Pathway enrichment analysis was performed to associate identified DEGs with KEGG/biological pathways.

RESULTS

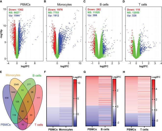
We identified 2,906, 3,888, 681, and 446 DEGs in PBMCs, monocytes, B cells, and CD8 T cells, respectively, in response to influenza stimulation. Meanwhile, 97, 120, 20, and 10 DEGs were identified as gene signatures in PBMCs, monocytes, B cells, and CD8 T cells, respectively, upon vaccinia stimulation. The majority of DEGs identified in PBMCs were also found in monocytes after either viral stimulation. Of the virus-specific DEGs, 55, 63, and 9 DEGs occurred in common in PBMCs, monocytes, and B cells, respectively, while no DEGs were shared in infected CD8 T cells after influenza and vaccinia. Gene set enrichment analysis demonstrated that these shared DEGs were over-represented in innate signaling pathways, including cytokine-cytokine receptor interaction, viral protein interaction with cytokine and cytokine receptor, Toll-like receptor signaling, RIG-I-like receptor signaling pathways, cytosolic DNA-sensing pathways, and natural killer cell mediated cytotoxicity.

CONCLUSION

Our results provide insights into virus-host interactions in different immune cells, as well as host defense mechanisms against viral stimulation. Our data also highlights the role of monocytes as a major cell population driving gene expression in PBMCs in response to viral stimulation. The immune response signaling pathways identified in this study may provide specific targets for the development of novel virus-specific therapeutics and improved vaccines for vaccinia and influenza. Although influenza and vaccinia viruses have been selected in this study as pathogen models, this approach could be applicable to other pathogens.

摘要

背景

在疫苗时代,个体一生中会接种多种疫苗。宿主基因表达对抗原刺激的反应通常是针对病毒特异性的;然而,确定广泛的疫苗病原体中宿主反应的共享途径可以揭示可用于开发广谱/通用治疗剂和疫苗的分子机制/成分。

方法

我们从接受季节性流感疫苗(<1 年内)和天花疫苗(1-4 年内)的健康供者的外周血中分离 PBMCs、单核细胞、B 细胞和 CD8 T 细胞。将每种纯化的细胞群用流感病毒或牛痘病毒刺激。针对每种病毒感染以及两种病毒感染(共享 DEGs),确定相对于未刺激对照的差异表达基因(DEGs)。进行途径富集分析,将鉴定的 DEGs 与 KEGG/生物学途径相关联。

结果

我们分别在 PBMCs、单核细胞、B 细胞和 CD8 T 细胞中鉴定到 2906、3888、681 和 446 个 DEGs,分别对流感刺激有反应。同时,在 PBMCs、单核细胞、B 细胞和 CD8 T 细胞中,分别鉴定到 97、120、20 和 10 个基因特征作为牛痘刺激后的基因特征。在 PBMCs 中鉴定到的大多数 DEGs 在单核细胞中也在两种病毒刺激后发现。在病毒特异性 DEGs 中,分别在 PBMCs、单核细胞和 B 细胞中发现 55、63 和 9 个共同的 DEGs,而在感染的 CD8 T 细胞中未发现流感和牛痘后共同的 DEGs。基因集富集分析表明,这些共享的 DEGs 在先天信号通路中过度表达,包括细胞因子-细胞因子受体相互作用、病毒蛋白与细胞因子和细胞因子受体的相互作用、Toll 样受体信号转导、RIG-I 样受体信号通路、胞质 DNA 感应途径和自然杀伤细胞介导的细胞毒性。

结论

我们的结果提供了对不同免疫细胞中病毒-宿主相互作用以及宿主对病毒刺激的防御机制的深入了解。我们的数据还强调了单核细胞作为主要细胞群体在 PBMCs 中驱动病毒刺激后基因表达的作用。本研究中鉴定的免疫反应信号通路可能为开发针对牛痘和流感的新型病毒特异性治疗剂和改进疫苗提供特定靶点。虽然在本研究中选择了流感病毒和牛痘病毒作为病原体模型,但这种方法可适用于其他病原体。

https://cdn.ncbi.nlm.nih.gov/pmc/blobs/0df2/10436507/d901b57a95e0/fimmu-14-1168784-g001.jpg

文献AI研究员

20分钟写一篇综述,助力文献阅读效率提升50倍。

立即体验

用中文搜PubMed

大模型驱动的PubMed中文搜索引擎

马上搜索

文档翻译

学术文献翻译模型,支持多种主流文档格式。

立即体验