Suppr超能文献

葡萄糖限制增强氧化型纤维形成:一个涉及AMPK和CaMK2的多组学信号网络。

Glucose restriction enhances oxidative fiber formation: A multi-omic signal network involving AMPK and CaMK2.

作者信息

Zhang Kaiyi, Xie Ning, Ye Huaqiong, Miao Jiakun, Xia Boce, Yang Yu, Peng Huanqi, Xu Shuang, Wu Tianwen, Tao Cong, Ruan Jinxue, Wang Yanfang, Yang Shulin

机构信息

State Key Laboratory of Animal Biotech Breeding, Institute of Animal Science, Chinese Academy of Agricultural Sciences (CAAS), Beijing 100193, China.

Precision Livestock and Nutrition Unit, Gembloux Agro-Bio Tech, TERRA Teaching and Research Centre, Liège University, 5030 Gembloux, Belgium.

出版信息

iScience. 2023 Nov 29;27(1):108590. doi: 10.1016/j.isci.2023.108590. eCollection 2024 Jan 19.

Abstract

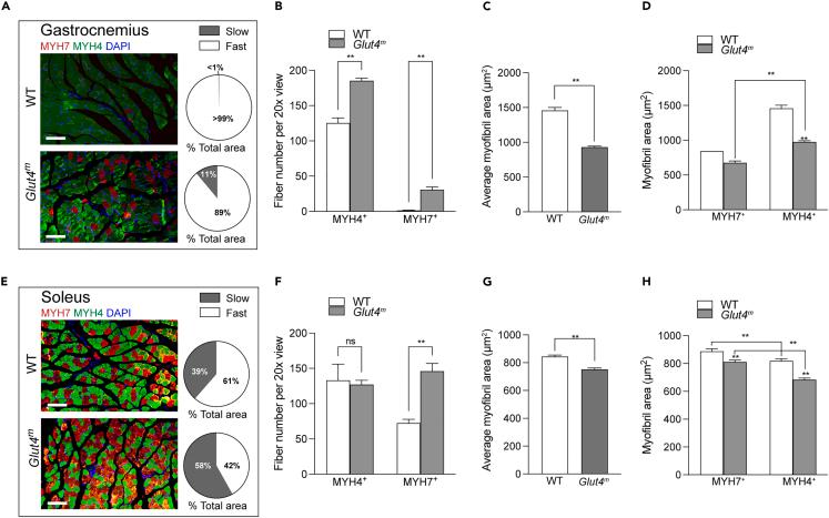
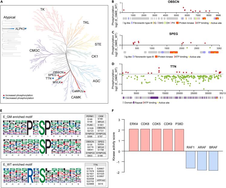
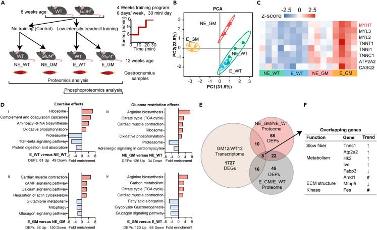
Skeletal muscle is a highly plastic organ that adapts to different metabolic states or functional demands. This study explored the impact of permanent glucose restriction (GR) on skeletal muscle composition and metabolism. Using mice with defective glucose transporter 4, we conducted multi-omics analyses at different ages and after low-intensity treadmill training. The oxidative fibers were significantly increased in muscles. Mechanistically, GR activated AMPK pathway, promoting mitochondrial function and beneficial myokine expression, and facilitated slow fiber formation via CaMK2 pathway. Phosphorylation-activated Perm1 may synergize AMPK and CaMK2 signaling. Besides, MAPK and CDK kinases were also implicated in skeletal muscle protein phosphorylation during GR response. This study provides a comprehensive signaling network demonstrating how GR influences muscle fiber types and metabolic patterns. These insights offer valuable data for understanding oxidative fiber formation mechanisms and identifying clinical targets for metabolic diseases.

摘要

骨骼肌是一种高度可塑性的器官,能适应不同的代谢状态或功能需求。本研究探讨了长期葡萄糖限制(GR)对骨骼肌组成和代谢的影响。利用葡萄糖转运蛋白4缺陷的小鼠,我们在不同年龄以及低强度跑步机训练后进行了多组学分析。肌肉中的氧化纤维显著增加。从机制上讲,GR激活了AMPK通路,促进了线粒体功能和有益的肌细胞因子表达,并通过CaMK2通路促进慢肌纤维的形成。磷酸化激活的Perm1可能协同AMPK和CaMK2信号传导。此外,MAPK和CDK激酶也参与了GR反应过程中骨骼肌蛋白的磷酸化。本研究提供了一个全面的信号网络,展示了GR如何影响肌纤维类型和代谢模式。这些见解为理解氧化纤维形成机制和确定代谢疾病的临床靶点提供了有价值的数据。

https://cdn.ncbi.nlm.nih.gov/pmc/blobs/7642/10755363/98bab090fcf9/fx1.jpg

文献AI研究员

20分钟写一篇综述,助力文献阅读效率提升50倍。

立即体验

用中文搜PubMed

大模型驱动的PubMed中文搜索引擎

马上搜索

文档翻译

学术文献翻译模型,支持多种主流文档格式。

立即体验