• 文献检索
  • 文档翻译
  • 深度研究
  • 学术资讯
  • Suppr Zotero 插件Zotero 插件
  • 邀请有礼
  • 套餐&价格
  • 历史记录
应用&插件
Suppr Zotero 插件Zotero 插件浏览器插件Mac 客户端Windows 客户端微信小程序
定价
高级版会员购买积分包购买API积分包
服务
文献检索文档翻译深度研究API 文档MCP 服务
关于我们
关于 Suppr公司介绍联系我们用户协议隐私条款
关注我们

Suppr 超能文献

核心技术专利:CN118964589B侵权必究
粤ICP备2023148730 号-1Suppr @ 2026

文献检索

告别复杂PubMed语法,用中文像聊天一样搜索,搜遍4000万医学文献。AI智能推荐,让科研检索更轻松。

立即免费搜索

文件翻译

保留排版,准确专业,支持PDF/Word/PPT等文件格式,支持 12+语言互译。

免费翻译文档

深度研究

AI帮你快速写综述,25分钟生成高质量综述,智能提取关键信息,辅助科研写作。

立即免费体验

通过生物信息学和系统生物学方法发现 COVID-19 和结核病之间的共同发病机制。

Discovering common pathogenetic processes between COVID-19 and tuberculosis by bioinformatics and system biology approach.

机构信息

Division of Liver Surgery, Department of General Surgery and Laboratory of Liver Surgery, and State Key Laboratory of Biotherapy, West China Hospital, Sichuan University, Chengdu, China.

Center of Infectious Diseases, West China Hospital, Sichuan University, Chengdu, China.

出版信息

Front Cell Infect Microbiol. 2023 Dec 15;13:1280223. doi: 10.3389/fcimb.2023.1280223. eCollection 2023.

DOI:10.3389/fcimb.2023.1280223
PMID:38162574
原文链接:https://pmc.ncbi.nlm.nih.gov/articles/PMC10757339/
Abstract

INTRODUCTION

The coronavirus disease 2019 (COVID-19) pandemic, stemming from the severe acute respiratory syndrome coronavirus 2 (SARS-CoV-2), has persistently threatened the global health system. Meanwhile, tuberculosis (TB) caused by () still continues to be endemic in various regions of the world. There is a certain degree of similarity between the clinical features of COVID-19 and TB, but the underlying common pathogenetic processes between COVID-19 and TB are not well understood.

METHODS

To elucidate the common pathogenetic processes between COVID-19 and TB, we implemented bioinformatics and systematic research to obtain shared pathways and molecular biomarkers. Here, the RNA-seq datasets (GSE196822 and GSE126614) are used to extract shared differentially expressed genes (DEGs) of COVID-19 and TB. The common DEGs were used to identify common pathways, hub genes, transcriptional regulatory networks, and potential drugs.

RESULTS

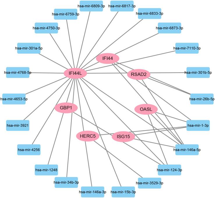
A total of 96 common DEGs were selected for subsequent analyses. Functional enrichment analyses showed that viral genome replication and immune-related pathways collectively contributed to the development and progression of TB and COVID-19. Based on the protein-protein interaction (PPI) network analysis, we identified 10 hub genes, including IFI44L, ISG15, MX1, IFI44, OASL, RSAD2, GBP1, OAS1, IFI6, and HERC5. Subsequently, the transcription factor (TF)-gene interaction and microRNA (miRNA)-gene coregulatory network identified 61 TFs and 29 miRNAs. Notably, we identified 10 potential drugs to treat TB and COVID-19, namely suloctidil, prenylamine, acetohexamide, terfenadine, prochlorperazine, 3'-azido-3'-deoxythymidine, chlorophyllin, etoposide, clioquinol, and propofol.

CONCLUSION

This research provides novel strategies and valuable references for the treatment of tuberculosis and COVID-19.

摘要

简介

由严重急性呼吸系统综合征冠状病毒 2(SARS-CoV-2)引起的 2019 年冠状病毒病(COVID-19)大流行持续威胁着全球卫生系统。与此同时,在世界许多地区,由 ()引起的结核病(TB)仍然流行。COVID-19 和 TB 的临床特征有一定程度的相似,但 COVID-19 和 TB 之间潜在的发病机制过程尚不清楚。

方法

为了阐明 COVID-19 和 TB 之间的共同发病机制,我们进行了生物信息学和系统研究,以获得共享途径和分子生物标志物。在这里,使用 RNA-seq 数据集(GSE196822 和 GSE126614)提取 COVID-19 和 TB 的共享差异表达基因(DEGs)。将共同的 DEGs 用于识别共同途径、枢纽基因、转录调控网络和潜在药物。

结果

共选择了 96 个共同的 DEGs 进行后续分析。功能富集分析表明,病毒基因组复制和免疫相关途径共同促进了 TB 和 COVID-19 的发生和发展。基于蛋白质-蛋白质相互作用(PPI)网络分析,我们鉴定出 10 个枢纽基因,包括 IFI44L、ISG15、MX1、IFI44、OASL、RSAD2、GBP1、OAS1、IFI6 和 HERC5。随后,转录因子(TF)-基因相互作用和 microRNA(miRNA)-基因核心调控网络鉴定出 61 个 TF 和 29 个 miRNA。值得注意的是,我们发现了 10 种治疗 TB 和 COVID-19 的潜在药物,即舒洛地特、prenylamine、乙酰己脲、特非那定、丙氯拉嗪、3'-叠氮-3'-脱氧胸苷、叶绿素、依托泊苷、氯喹醇和异丙酚。

结论

本研究为结核病和 COVID-19 的治疗提供了新的策略和有价值的参考。

https://cdn.ncbi.nlm.nih.gov/pmc/blobs/9b78/10757339/521a91c5d3aa/fcimb-13-1280223-g008.jpg
https://cdn.ncbi.nlm.nih.gov/pmc/blobs/9b78/10757339/e97117589557/fcimb-13-1280223-g001.jpg
https://cdn.ncbi.nlm.nih.gov/pmc/blobs/9b78/10757339/b73a684a6334/fcimb-13-1280223-g002.jpg
https://cdn.ncbi.nlm.nih.gov/pmc/blobs/9b78/10757339/2e9447e4e552/fcimb-13-1280223-g003.jpg
https://cdn.ncbi.nlm.nih.gov/pmc/blobs/9b78/10757339/5ec91db7a32f/fcimb-13-1280223-g004.jpg
https://cdn.ncbi.nlm.nih.gov/pmc/blobs/9b78/10757339/781b7c0f5c03/fcimb-13-1280223-g005.jpg
https://cdn.ncbi.nlm.nih.gov/pmc/blobs/9b78/10757339/046bf19a9487/fcimb-13-1280223-g006.jpg
https://cdn.ncbi.nlm.nih.gov/pmc/blobs/9b78/10757339/bd98988d12a7/fcimb-13-1280223-g007.jpg
https://cdn.ncbi.nlm.nih.gov/pmc/blobs/9b78/10757339/521a91c5d3aa/fcimb-13-1280223-g008.jpg
https://cdn.ncbi.nlm.nih.gov/pmc/blobs/9b78/10757339/e97117589557/fcimb-13-1280223-g001.jpg
https://cdn.ncbi.nlm.nih.gov/pmc/blobs/9b78/10757339/b73a684a6334/fcimb-13-1280223-g002.jpg
https://cdn.ncbi.nlm.nih.gov/pmc/blobs/9b78/10757339/2e9447e4e552/fcimb-13-1280223-g003.jpg
https://cdn.ncbi.nlm.nih.gov/pmc/blobs/9b78/10757339/5ec91db7a32f/fcimb-13-1280223-g004.jpg
https://cdn.ncbi.nlm.nih.gov/pmc/blobs/9b78/10757339/781b7c0f5c03/fcimb-13-1280223-g005.jpg
https://cdn.ncbi.nlm.nih.gov/pmc/blobs/9b78/10757339/046bf19a9487/fcimb-13-1280223-g006.jpg
https://cdn.ncbi.nlm.nih.gov/pmc/blobs/9b78/10757339/bd98988d12a7/fcimb-13-1280223-g007.jpg
https://cdn.ncbi.nlm.nih.gov/pmc/blobs/9b78/10757339/521a91c5d3aa/fcimb-13-1280223-g008.jpg

相似文献

1
Discovering common pathogenetic processes between COVID-19 and tuberculosis by bioinformatics and system biology approach.通过生物信息学和系统生物学方法发现 COVID-19 和结核病之间的共同发病机制。
Front Cell Infect Microbiol. 2023 Dec 15;13:1280223. doi: 10.3389/fcimb.2023.1280223. eCollection 2023.
2
IFI44 is an immune evasion biomarker for SARS-CoV-2 and infection in patients with RA.IFI44 是 SARS-CoV-2 的免疫逃逸生物标志物,与 RA 患者的感染相关。
Front Immunol. 2022 Sep 15;13:1013322. doi: 10.3389/fimmu.2022.1013322. eCollection 2022.
3
Investigation of the relationship between COVID-19 and pancreatic cancer using bioinformatics and systems biology approaches.利用生物信息学和系统生物学方法研究 COVID-19 与胰腺癌的关系。
Medicine (Baltimore). 2024 Aug 2;103(31):e39057. doi: 10.1097/MD.0000000000039057.
4
Bioinformatics and system biology approach to identify the influences among COVID-19, influenza, and HIV on the regulation of gene expression.生物信息学和系统生物学方法研究 COVID-19、流感和 HIV 对基因表达调控的影响。
Front Immunol. 2024 Mar 27;15:1369311. doi: 10.3389/fimmu.2024.1369311. eCollection 2024.
5
Identifying the Interaction Between Tuberculosis and SARS-CoV-2 Infections via Bioinformatics Analysis and Machine Learning.通过生物信息学分析和机器学习识别结核病和 SARS-CoV-2 感染之间的相互作用。
Biochem Genet. 2024 Aug;62(4):2606-2630. doi: 10.1007/s10528-023-10563-x. Epub 2023 Nov 22.
6
Identification of the Genetic Influence of SARS-CoV-2 Infections on IgA Nephropathy Based on Bioinformatics Method.基于生物信息学方法鉴定 SARS-CoV-2 感染对 IgA 肾病的遗传影响。
Kidney Blood Press Res. 2023;48(1):367-384. doi: 10.1159/000529687. Epub 2023 Apr 11.
7
Identification of Hub Genes Associated with Diabetes Mellitus and Tuberculosis Using Bioinformatic Analysis.运用生物信息学分析鉴定与糖尿病和结核病相关的枢纽基因
Int J Gen Med. 2021 Jul 30;14:4061-4072. doi: 10.2147/IJGM.S318071. eCollection 2021.
8
Gene crosstalk between COVID-19 and preeclampsia revealed by blood transcriptome analysis.通过血液转录组分析揭示 COVID-19 与子痫前期的基因串扰。
Front Immunol. 2024 Jan 8;14:1243450. doi: 10.3389/fimmu.2023.1243450. eCollection 2023.
9
Network-Based Data Analysis Reveals Ion Channel-Related Gene Features in COVID-19: A Bioinformatic Approach.基于网络的数据分析揭示 COVID-19 中与离子通道相关的基因特征:一种生物信息学方法。
Biochem Genet. 2023 Apr;61(2):471-505. doi: 10.1007/s10528-022-10280-x. Epub 2022 Sep 14.
10
Identification of shared pathogenetic mechanisms between COVID-19 and IC through bioinformatics and system biology.通过生物信息学和系统生物学鉴定 COVID-19 和 IC 之间的共同发病机制。
Sci Rep. 2024 Jan 24;14(1):2114. doi: 10.1038/s41598-024-52625-z.

引用本文的文献

1
Viperin: A Multifunctional Protein in Antiviral Immunity and Disease Pathogenesis.蝰蛇毒蛋白:抗病毒免疫与疾病发病机制中的一种多功能蛋白。
Pathogens. 2025 May 21;14(5):510. doi: 10.3390/pathogens14050510.
2
Prediction of tuberculosis treatment outcomes using biochemical makers with machine learning.利用生化标志物和机器学习预测结核病治疗结果
BMC Infect Dis. 2025 Feb 17;25(1):229. doi: 10.1186/s12879-025-10609-y.
3
Exploration of the link between COVID-19 and gastric cancer from the perspective of bioinformatics and systems biology.

本文引用的文献

1
Bioinformatics and system biology approach to identify the influences of SARS-CoV-2 on metabolic unhealthy obese patients.运用生物信息学和系统生物学方法确定新冠病毒对代谢不健康肥胖患者的影响。
Front Mol Biosci. 2023 Oct 9;10:1274463. doi: 10.3389/fmolb.2023.1274463. eCollection 2023.
2
Demonstration of the impact of COVID-19 on metabolic associated fatty liver disease by bioinformatics and system biology approach.通过生物信息学和系统生物学方法展示 COVID-19 对代谢相关脂肪性肝病的影响。
Medicine (Baltimore). 2023 Sep 1;102(35):e34570. doi: 10.1097/MD.0000000000034570.
3
The influence of COVID-19 on colorectal cancer was investigated using bioinformatics and systems biology techniques.
从生物信息学和系统生物学角度探索新冠病毒与胃癌之间的联系。
Front Med (Lausanne). 2024 Sep 20;11:1428973. doi: 10.3389/fmed.2024.1428973. eCollection 2024.
4
Discovering common pathogenetic processes between periodontitis and Alzheimer's disease by bioinformatics and system biology approach.通过生物信息学和系统生物学方法发现牙周炎和阿尔茨海默病之间的共同发病机制。
BMC Oral Health. 2024 Sep 12;24(1):1074. doi: 10.1186/s12903-024-04775-9.
5
Quantitative Proteomic Analysis of Macrophages Infected with Reveals Different Responses Dependent on the SLAMF1 Receptor and the Parasite Strain.定量蛋白质组学分析感染 的巨噬细胞揭示了依赖 SLAMF1 受体和寄生虫株的不同反应。
Int J Mol Sci. 2024 Jul 8;25(13):7493. doi: 10.3390/ijms25137493.
利用生物信息学和系统生物学技术研究了新冠病毒病(COVID-19)对结直肠癌的影响。
Front Med (Lausanne). 2023 Jun 30;10:1169562. doi: 10.3389/fmed.2023.1169562. eCollection 2023.
4
G4-binding drugs, chlorpromazine and prochlorperazine, repurposed against COVID-19 infection in hamsters.针对仓鼠新冠病毒感染重新利用的G4结合药物氯丙嗪和奋乃静。
Front Mol Biosci. 2023 Mar 16;10:1133123. doi: 10.3389/fmolb.2023.1133123. eCollection 2023.
5
The use of bioinformatics methods to identify the effects of SARS-CoV-2 and influenza viruses on the regulation of gene expression in patients.利用生物信息学方法来鉴定 SARS-CoV-2 和流感病毒对患者基因表达调控的影响。
Front Immunol. 2023 Feb 22;14:1098688. doi: 10.3389/fimmu.2023.1098688. eCollection 2023.
6
Integrated bioinformatic analyses investigate macrophage-M1-related biomarkers and tuberculosis therapeutic drugs.综合生物信息学分析研究巨噬细胞M1相关生物标志物和结核病治疗药物。
Front Genet. 2023 Feb 8;14:1041892. doi: 10.3389/fgene.2023.1041892. eCollection 2023.
7
Interferon alpha inducible protein 6 is a negative regulator of innate immune responses by modulating RIG-I activation.干扰素诱导蛋白 6 通过调节 RIG-I 的激活来负调控先天免疫反应。
Front Immunol. 2023 Jan 30;14:1105309. doi: 10.3389/fimmu.2023.1105309. eCollection 2023.
8
Severe persistent mycobacteria antigen stimulation causes lymphopenia through impairing hematopoiesis.严重持续性分枝杆菌抗原刺激通过损害造血来导致淋巴细胞减少症。
Front Cell Infect Microbiol. 2023 Jan 18;13:1079774. doi: 10.3389/fcimb.2023.1079774. eCollection 2023.
9
OASL phase condensation induces amyloid-like fibrillation of RIPK3 to promote virus-induced necroptosis.OASL 相分离诱导 RIPK3 形成淀粉样纤维,从而促进病毒诱导的细胞坏死。
Nat Cell Biol. 2023 Jan;25(1):92-107. doi: 10.1038/s41556-022-01039-y. Epub 2023 Jan 5.
10
Bioinformatic analysis and preliminary validation of potential therapeutic targets for COVID-19 infection in asthma patients.生物信息学分析和初步验证哮喘患者 COVID-19 感染潜在治疗靶点。
Cell Commun Signal. 2022 Dec 27;20(1):201. doi: 10.1186/s12964-022-01010-2.