Wang Xin Yu, Zhang Dan
Key Laboratory of Medical Electrophysiology, Ministry of Education & Medical Electrophysiological Key Laboratory of Sichuan Province, Institute of Cardiovascular Research, Southwest Medical University, Luzhou 646000, China.
Gastroenterology Res. 2023 Dec;16(6):318-333. doi: 10.14740/gr1683. Epub 2023 Dec 28.
Inflammatory bowel disease (IBD) encompasses Crohn's disease (CD) and ulcerative colitis (UC), is challenging to diagnose, and frequently relapses, significantly affecting patients' quality of life. Despite extensive efforts, the pathogenesis of IBD remains unclear.
In this study, we integrated bioinformatics analysis and animal disease model to investigate IBD from two dimensions to identify potential diagnostic biomarkers and explore the pathogenesis of distinct conditions at tissue-specific levels.
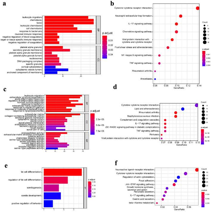
Firstly, we identified dysferlin (DYSF) and C-X-C motif chemokine ligand 2 (CXCL2) as crucial biomarkers for IBD, with 11 and 13 putative biomarkers for CD and UC, respectively, identified by peripheral blood testing only. CXCL8 and S100 calcium-binding protein A8 (S100A8) were determined to be critical hub genes and validated by real-time polymerase chain reaction (RT-PCR). Secondly, in CD, the differentially expressed genes (DEGs) were mainly associated with immunity based on Gene Ontology (GO) and Kyoto Encyclopedia of Genes and Genomes (KEGG) pathways, while the metabolism of multiple substances and substance transport activity were dominant in UC. Thirdly, essential genes in the pathological progression of CD and UC were identified through protein-protein interaction networks and molecular complex detection (MCODE) analysis. Finally, pathological examination and quantitative analysis of IBD models confirmed the above results.
Our findings could contribute to understanding the molecular mechanism of IBD, hold clinical significance for early diagnosis and prevention, and provide effective targets for treating IBD.
炎症性肠病(IBD)包括克罗恩病(CD)和溃疡性结肠炎(UC),诊断具有挑战性且常复发,严重影响患者生活质量。尽管付出了巨大努力,但IBD的发病机制仍不清楚。
在本研究中,我们整合生物信息学分析和动物疾病模型,从两个维度研究IBD,以识别潜在的诊断生物标志物,并在组织特异性水平探索不同病症的发病机制。
首先,我们确定dysferlin(DYSF)和C-X-C基序趋化因子配体2(CXCL2)为IBD的关键生物标志物,仅通过外周血检测分别鉴定出11个和13个CD和UC的潜在生物标志物。CXCL8和S100钙结合蛋白A8(S100A8)被确定为关键枢纽基因,并通过实时聚合酶链反应(RT-PCR)进行了验证。其次,基于基因本体论(GO)和京都基因与基因组百科全书(KEGG)通路,CD中的差异表达基因(DEG)主要与免疫相关,而UC中多种物质的代谢和物质转运活性占主导。第三,通过蛋白质-蛋白质相互作用网络和分子复合物检测(MCODE)分析确定了CD和UC病理进展中的关键基因。最后,IBD模型的病理检查和定量分析证实了上述结果。
我们的研究结果有助于理解IBD的分子机制,对早期诊断和预防具有临床意义,并为治疗IBD提供有效靶点。