Suppr超能文献

小檗碱通过肠道微生物群介导丁酸产生改善小鼠脑缺血。

Berberine Mediates the Production of Butyrate to Ameliorate Cerebral Ischemia via the Gut Microbiota in Mice.

机构信息

Department of Pharmacy, Nanjing First Hospital, China Pharmaceutical University, Nanjing 210006, China.

Department of Pharmacy, Nanjing First Hospital, Nanjing Medical University, Nanjing 210006, China.

出版信息

Nutrients. 2023 Dec 19;16(1):9. doi: 10.3390/nu16010009.

Abstract

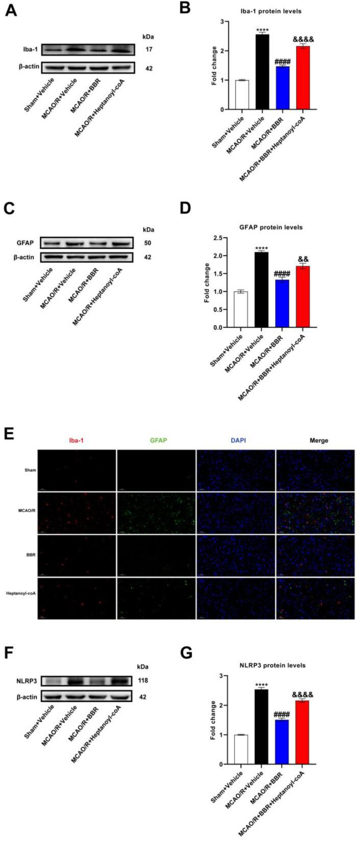
Ischemic stroke (IS) is a vascular disease group concomitant with high morbidity and mortality. Berberine is a bioactive substance and it has been known to improve stroke, but its mechanism is yet to be proven. Mice were fed with BBR for 14 days. Then, the mice were made into MCAO/R models. Neurological score, infarct volume, neuronal damage and markers associated with inflammation were detected. We tested the changes in intestinal flora in model mice after BBR administration using 16SrRNA sequencing. Chromatography-mass spectrometry was used to detect butyrate chemically. Tissue immunofluorescence was used to detect the changes in the microglia and astroglia in the mice brains. Our findings suggest that berberine improves stroke outcomes by modulating the gut microbiota. Specifically, after MCAO/R mice were given berberine, the beneficial bacteria producing butyric acid increased significantly, and the mice also had significantly higher levels of butyric acid. The administration of butyric acid and an inhibitor of butyric acid synthesis, heptanoyl-CoA, showed that butyric acid improved the stroke outcomes in the model mice. In addition, butyric acid could inhibit the activation of the microglia and astrocytes in the brains of model mice, thereby inhibiting the generation of pro-inflammatory factors IL-6, IL-1β and TNF-α as well as improving stroke outcomes. Our results suggest that berberine may improve stroke outcomes by modulating the gut flora to increase the abundance of butyric acid. These findings elucidate the mechanisms by which berberine improves stroke outcomes and provide some basis for clinical treatment.

摘要

缺血性脑卒中(IS)是一种伴有高发病率和死亡率的血管疾病。小檗碱是一种生物活性物质,已被证明可以改善脑卒中,但它的作用机制尚未得到证实。将小鼠用 BBR 喂养 14 天。然后,将这些小鼠制成 MCAO/R 模型。检测神经功能评分、梗死体积、神经元损伤和与炎症相关的标志物。我们使用 16SrRNA 测序检测 BBR 给药后模型小鼠肠道菌群的变化。使用色谱-质谱法检测化学上的丁酸。组织免疫荧光检测小鼠大脑中小胶质细胞和星形胶质细胞的变化。我们的研究结果表明,小檗碱通过调节肠道微生物群来改善脑卒中的预后。具体来说,在 MCAO/R 小鼠给予小檗碱后,产生丁酸的有益细菌显著增加,并且小鼠的丁酸水平也显著升高。给予丁酸和丁酸合成抑制剂庚酰辅酶 A 表明丁酸改善了模型小鼠的脑卒中预后。此外,丁酸可以抑制模型小鼠大脑中小胶质细胞和星形胶质细胞的激活,从而抑制促炎因子 IL-6、IL-1β 和 TNF-α的产生,并改善脑卒中的预后。我们的研究结果表明,小檗碱可能通过调节肠道菌群来增加丁酸的丰度,从而改善脑卒中的预后。这些发现阐明了小檗碱改善脑卒中预后的机制,并为临床治疗提供了一定的依据。

https://cdn.ncbi.nlm.nih.gov/pmc/blobs/0878/10781073/283d7968a6fc/nutrients-16-00009-g001.jpg

文献检索

告别复杂PubMed语法,用中文像聊天一样搜索,搜遍4000万医学文献。AI智能推荐,让科研检索更轻松。

立即免费搜索

文件翻译

保留排版,准确专业,支持PDF/Word/PPT等文件格式,支持 12+语言互译。

免费翻译文档

深度研究

AI帮你快速写综述,25分钟生成高质量综述,智能提取关键信息,辅助科研写作。

立即免费体验