Suppr超能文献

从生物物理数据中预测和解释抑郁症的个性化情绪。

Towards Personalised Mood Prediction and Explanation for Depression from Biophysical Data.

机构信息

Department of Electrical, Computer and Software Engineering, Faculty of Engineering, University of Auckland, Auckland 1010, New Zealand.

Neural Engineering and Translation Labs, Department of Psychiatry, University of California, San Diego, CA 92093, USA.

出版信息

Sensors (Basel). 2023 Dec 27;24(1):164. doi: 10.3390/s24010164.

Abstract

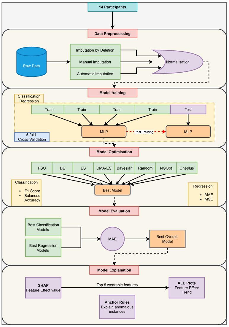
Digital health applications using Artificial Intelligence (AI) are a promising opportunity to address the widening gap between available resources and mental health needs globally. Increasingly, passively acquired data from wearables are augmented with carefully selected active data from depressed individuals to develop Machine Learning (ML) models of depression based on mood scores. However, most ML models are black box in nature, and hence the outputs are not explainable. Depression is also multimodal, and the reasons for depression may vary significantly between individuals. Explainable and personalised models will thus be beneficial to clinicians to determine the main features that lead to a decline in the mood state of a depressed individual, thus enabling suitable personalised therapy. This is currently lacking. Therefore, this study presents a methodology for developing personalised and accurate Deep Learning (DL)-based predictive mood models for depression, along with novel methods for identifying the key facets that lead to the exacerbation of depressive symptoms. We illustrate our approach by using an existing multimodal dataset containing longitudinal Ecological Momentary Assessments of depression, lifestyle data from wearables and neurocognitive assessments for 14 mild to moderately depressed participants over one month. We develop classification- and regression-based DL models to predict participants' current mood scores-a discrete score given to a participant based on the severity of their depressive symptoms. The models are trained inside eight different evolutionary-algorithm-based optimisation schemes that optimise the model parameters for a maximum predictive performance. A five-fold cross-validation scheme is used to verify the DL model's predictive performance against 10 classical ML-based models, with a model error as low as 6% for some participants. We use the best model from the optimisation process to extract indicators, using SHAP, ALE and Anchors from explainable AI literature to explain why certain predictions are made and how they affect mood. These feature insights can assist health professionals in incorporating personalised interventions into a depressed individual's treatment regimen.

摘要

利用人工智能 (AI) 的数字健康应用是一个有前途的机会,可以解决全球范围内可用资源与心理健康需求之间日益扩大的差距。越来越多的是,从可穿戴设备被动获取的数据与精心挑选的抑郁个体的主动数据相结合,根据情绪评分开发基于机器学习 (ML) 的抑郁模型。然而,大多数 ML 模型本质上是黑盒,因此输出不可解释。抑郁也是多模态的,导致抑郁的原因在个体之间可能有很大差异。可解释和个性化的模型将使临床医生受益,以确定导致抑郁个体情绪状态下降的主要特征,从而能够进行合适的个性化治疗。目前这方面还存在不足。因此,本研究提出了一种用于开发个性化和准确的基于深度学习 (DL) 的抑郁预测情绪模型的方法,以及用于识别导致抑郁症状恶化的关键方面的新方法。我们通过使用现有的包含抑郁的纵向生态瞬时评估、来自可穿戴设备的生活方式数据以及 14 名轻度至中度抑郁参与者在一个月内的神经认知评估的多模态数据集来说明我们的方法。我们开发了基于分类和回归的 DL 模型来预测参与者当前的情绪评分——根据他们抑郁症状的严重程度给予参与者的离散评分。这些模型在 8 种不同的基于进化算法的优化方案中进行训练,这些方案针对最佳预测性能优化模型参数。我们使用 5 折交叉验证方案来验证 DL 模型对 10 种基于经典 ML 的模型的预测性能,一些参与者的模型误差低至 6%。我们使用优化过程中的最佳模型从可解释 AI 文献中提取指标,使用 SHAP、ALE 和 Anchors 来解释为什么会做出某些预测以及它们如何影响情绪。这些特征见解可以帮助健康专业人员将个性化干预措施纳入抑郁个体的治疗方案中。

https://cdn.ncbi.nlm.nih.gov/pmc/blobs/3b80/10781272/fd9b406651ae/sensors-24-00164-g0A1.jpg

文献AI研究员

20分钟写一篇综述,助力文献阅读效率提升50倍。

立即体验

用中文搜PubMed

大模型驱动的PubMed中文搜索引擎

马上搜索

文档翻译

学术文献翻译模型,支持多种主流文档格式。

立即体验