Perlegos Alexandra E, Byrns China N, Bonini Nancy M
Neuroscience Graduate Group, Perelman School of Medicine, University of Pennsylvania, Philadelphia, Pennsylvania, USA.
Department of Biology, University of Pennsylvania, Philadelphia, Pennsylvania, USA.
Aging Cell. 2024 Mar;23(3):e14076. doi: 10.1111/acel.14076. Epub 2024 Jan 11.
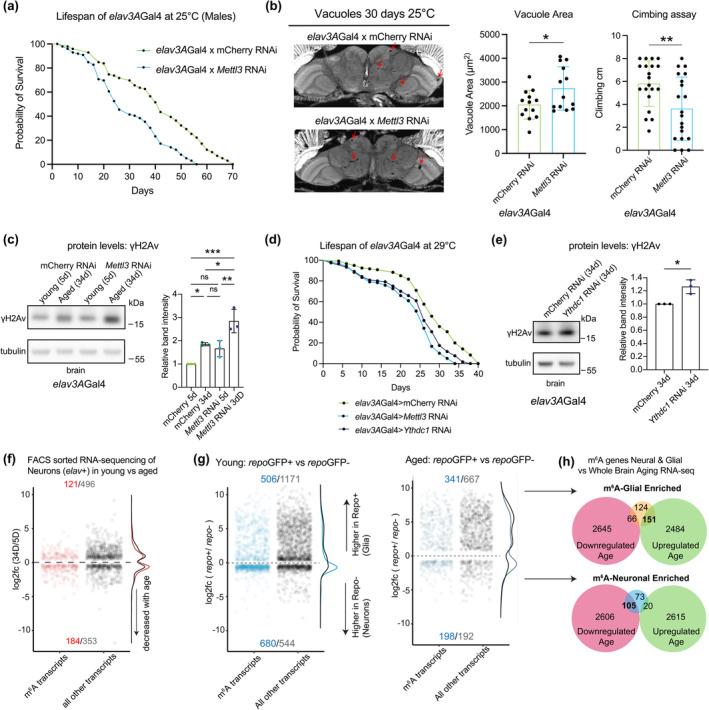
The aging brain is highly vulnerable to cellular stress, and neurons employ numerous mechanisms to combat neurotoxic proteins and promote healthy brain aging. The RNA modification m A is highly enriched in the Drosophila brain and is critical for the acute heat stress response of the brain. Here we examine m A in the fly brain with the chronic stresses of aging and degenerative disease. m A levels dynamically increased with both age and disease in the brain, marking integral neuronal identity and signaling pathway transcripts that decline in level with age and disease. Unexpectedly, there is opposing impact of m A transcripts in neurons versus glia, which conferred different outcomes on animal health span upon Mettl3 knockdown to reduce m A: whereas Mettl3 function is normally beneficial to neurons, it is deleterious to glia. Moreover, knockdown of Mettl3 in glial tauopathy reduced tau pathology and increased animal survival. These findings provide mechanistic insight into regulation of m A modified transcripts with age and disease, highlighting an overall beneficial function of Mettl3 in neurons in response to chronic stresses, versus a deleterious impact in glia.
衰老的大脑极易受到细胞应激的影响,神经元采用多种机制来对抗神经毒性蛋白并促进大脑健康衰老。RNA修饰m⁶A在果蝇大脑中高度富集,对大脑的急性热应激反应至关重要。在这里,我们研究果蝇大脑中m⁶A在衰老和退行性疾病慢性应激下的情况。大脑中的m⁶A水平会随着年龄和疾病动态增加,标记着完整的神经元身份和信号通路转录本,而这些转录本的水平会随着年龄和疾病而下降。出乎意料的是,m⁶A转录本在神经元和神经胶质细胞中的影响相反,在敲低Mettl3以减少m⁶A时,这会给动物健康寿命带来不同的结果:虽然Mettl3的功能通常对神经元有益,但对神经胶质细胞却是有害的。此外,在胶质细胞tau病变中敲低Mettl3可减少tau病理并提高动物存活率。这些发现为m⁶A修饰转录本随年龄和疾病的调控提供了机制性见解,突出了Mettl3在应对慢性应激时对神经元的总体有益功能,而对神经胶质细胞则有有害影响。