Suppr超能文献

EB病毒流产性裂解周期通过招募单核细胞并调节其定向分化促进鼻咽癌进展。

EBV abortive lytic cycle promotes nasopharyngeal carcinoma progression through recruiting monocytes and regulating their directed differentiation.

作者信息

Xu Xiaoting, Zhu Nannan, Zheng Junming, Peng Yingying, Zeng Mu-Sheng, Deng Kai, Duan Chaohui, Yuan Yan

机构信息

Laboratory of Clinical, Sun Yat-sen Memorial Hospital of Sun Yat-sen University, Guangzhou, China.

Institute of Human Virology, Zhongshan School of Medicine, Sun Yat-Sen University, Guangzhou, Guangdong, China.

出版信息

PLoS Pathog. 2024 Jan 11;20(1):e1011934. doi: 10.1371/journal.ppat.1011934. eCollection 2024 Jan.

Abstract

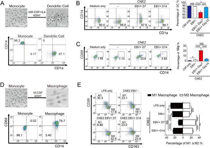
Epstein-Barr virus (EBV) is associated with several types of human cancer including nasopharyngeal carcinoma (NPC). The activation of EBV to the lytic cycle has been observed in advanced NPC and is believed to contribute to late-stage NPC development. However, how EBV lytic cycle promotes NPC progression remains elusive. Analysis of clinical NPC samples indicated that EBV reactivation and immunosuppression were found in advanced NPC samples, as well as abnormal angiogenesis and invasiveness. To investigate the role of the EBV lytic cycle in tumor development, we established a system that consists of two NPC cell lines, respectively, in EBV abortive lytic cycle and latency. In a comparative analysis using this system, we found that the NPC cell line in EBV abortive lytic cycle exhibited the superior chemotactic capacity to recruit monocytes and polarized their differentiation toward tumor-associated macrophage (TAM)-like phenotype and away from DCs, compared to EBV-negative or EBV-latency NPC cells. EBV-encoded transcription activator ZTA is responsible for regulating monocyte chemotaxis and TAM phenotype by up-regulating the expression of GM-CSF, IL-8, and GRO-α. As a result, TAM induced by EBV abortive lytic cycle promotes NPC angiogenesis, invasion, and migration. Overall, this study elucidated the role of the EBV lytic life cycle in the late development of NPC and revealed a mechanism underlying the ZTA-mediated establishment of the tumor microenvironment (TME) that promotes NPC late-stage progression.

摘要

爱泼斯坦-巴尔病毒(EBV)与多种人类癌症相关,包括鼻咽癌(NPC)。在晚期鼻咽癌中已观察到EBV激活至裂解周期,并且认为这有助于晚期鼻咽癌的发展。然而,EBV裂解周期如何促进鼻咽癌进展仍不清楚。对临床鼻咽癌样本的分析表明,在晚期鼻咽癌样本中发现了EBV重新激活和免疫抑制,以及异常的血管生成和侵袭性。为了研究EBV裂解周期在肿瘤发展中的作用,我们建立了一个系统,该系统分别由处于EBV流产性裂解周期和潜伏期的两种鼻咽癌细胞系组成。在使用该系统的比较分析中,我们发现,与EBV阴性或EBV潜伏期的鼻咽癌细胞相比,处于EBV流产性裂解周期的鼻咽癌细胞系在招募单核细胞方面表现出更强的趋化能力,并使它们的分化朝着肿瘤相关巨噬细胞(TAM)样表型极化,远离树突状细胞(DC)。EBV编码的转录激活因子ZTA通过上调GM-CSF、IL-8和GRO-α的表达来调节单核细胞趋化性和TAM表型。因此,由EBV流产性裂解周期诱导的TAM促进了鼻咽癌的血管生成、侵袭和迁移。总体而言,本研究阐明了EBV裂解生命周期在鼻咽癌晚期发展中的作用,并揭示了ZTA介导的促进鼻咽癌晚期进展的肿瘤微环境(TME)建立的机制。

https://cdn.ncbi.nlm.nih.gov/pmc/blobs/3fe2/10846743/56e205bbb407/ppat.1011934.g001.jpg

文献AI研究员

20分钟写一篇综述,助力文献阅读效率提升50倍。

立即体验

用中文搜PubMed

大模型驱动的PubMed中文搜索引擎

马上搜索

文档翻译

学术文献翻译模型,支持多种主流文档格式。

立即体验