• 文献检索
  • 文档翻译
  • 深度研究
  • 学术资讯
  • Suppr Zotero 插件Zotero 插件
  • 邀请有礼
  • 套餐&价格
  • 历史记录
应用&插件
Suppr Zotero 插件Zotero 插件浏览器插件Mac 客户端Windows 客户端微信小程序
定价
高级版会员购买积分包购买API积分包
服务
文献检索文档翻译深度研究API 文档MCP 服务
关于我们
关于 Suppr公司介绍联系我们用户协议隐私条款
关注我们

Suppr 超能文献

核心技术专利:CN118964589B侵权必究
粤ICP备2023148730 号-1Suppr @ 2026

文献检索

告别复杂PubMed语法,用中文像聊天一样搜索,搜遍4000万医学文献。AI智能推荐,让科研检索更轻松。

立即免费搜索

文件翻译

保留排版,准确专业,支持PDF/Word/PPT等文件格式,支持 12+语言互译。

免费翻译文档

深度研究

AI帮你快速写综述,25分钟生成高质量综述,智能提取关键信息,辅助科研写作。

立即免费体验

星形胶质细胞 CCL2 产生不足会降低对弓形虫感染的神经免疫控制。

Deficiency in astrocyte CCL2 production reduces neuroimmune control of Toxoplasma gondii infection.

机构信息

Department of Molecular Biology and Biochemistry, University of California, Irvine, Irvine, California, United States of America.

Institute for Immunology, University of California, Irvine, Irvine, California, United States of America.

出版信息

PLoS Pathog. 2024 Jan 11;20(1):e1011710. doi: 10.1371/journal.ppat.1011710. eCollection 2024 Jan.

DOI:10.1371/journal.ppat.1011710
PMID:38206985
原文链接:https://pmc.ncbi.nlm.nih.gov/articles/PMC10807779/
Abstract

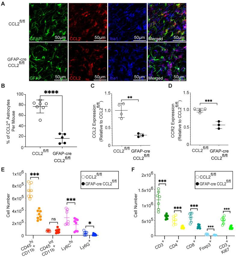
Toxoplasma gondii is an obligate intracellular parasite that infects one-third of the world's human population and establishes infection in the brain. Cerebral immune cell infiltration is critical for controlling the parasite, but little is known about the molecular cues guiding immune cells to the brain during infection. Activated astrocytes produce CCL2, a chemokine that mediates inflammatory monocyte recruitment to tissues by binding to the CCR2 receptor. We detected elevated CCL2 production in the brains of C57BL/6J mice by 15 days after T. gondii infection. Utilizing confocal microscopy and intracellular flow cytometry, we identified microglia and brain-infiltrating myeloid cells as the main producers of CCL2 during acute infection, and CCL2 was specifically produced in regions of parasite infection in the brain. In contrast, astrocytes became the dominant CCL2 producer during chronic T. gondii infection. To determine the role of astrocyte-derived CCL2 in mobilizing immune cells to the brain and controlling T. gondii infection, we generated GFAP-Cre x CCL2fl/fl mice, in which astrocytes are deficient in CCL2 production. We observed significantly decreased immune cell recruitment and increased parasite burden in the brain during chronic, but not acute, infection of mice deficient in astrocyte CCL2 production, without an effect on peripheral immune responses. To investigate potential mechanisms explaining the reduced control of T. gondii infection, we analyzed key antimicrobial and immune players in host defense against T. gondii and detected a reduction in iNOS+ myeloid cells, and T. gondii-specific CD4+ T cells in the knockout mice. These data uncover a critical role for astrocyte-derived CCL2 in immune cell recruitment and parasite control in the brain during chronic, but not acute, T. gondii infection.

摘要

刚地弓形虫是一种专性细胞内寄生虫,感染了世界上三分之一的人口,并在大脑中建立了感染。脑免疫细胞浸润对于控制寄生虫至关重要,但对于在感染过程中引导免疫细胞进入大脑的分子线索知之甚少。激活的星形胶质细胞产生趋化因子 CCL2,通过与 CCR2 受体结合,介导炎症性单核细胞向组织募集。我们在 T. gondii 感染后 15 天检测到 C57BL/6J 小鼠大脑中 CCL2 的产生增加。利用共聚焦显微镜和细胞内流式细胞术,我们确定小胶质细胞和脑浸润髓样细胞是急性感染期间 CCL2 的主要产生细胞,并且 CCL2 特异性产生在大脑中寄生虫感染的区域。相比之下,星形胶质细胞在慢性 T. gondii 感染期间成为 CCL2 的主要产生细胞。为了确定星形胶质细胞衍生的 CCL2 在将免疫细胞募集到大脑中并控制 T. gondii 感染中的作用,我们生成了 GFAP-Cre x CCL2fl/fl 小鼠,其中星形胶质细胞缺乏 CCL2 的产生。我们观察到,在慢性而非急性感染中,缺乏星形胶质细胞 CCL2 产生的小鼠的免疫细胞募集显著减少,并且寄生虫负担增加,但对周围免疫反应没有影响。为了研究解释 T. gondii 感染控制减少的潜在机制,我们分析了宿主防御 T. gondii 的关键抗菌和免疫因子,并且在敲除小鼠中检测到 iNOS+髓样细胞和 T. gondii 特异性 CD4+T 细胞减少。这些数据揭示了星形胶质细胞衍生的 CCL2 在慢性而非急性 T. gondii 感染期间在脑内免疫细胞募集和寄生虫控制中的关键作用。

https://cdn.ncbi.nlm.nih.gov/pmc/blobs/8a5a/10807779/4d5c2cfe9370/ppat.1011710.g006.jpg
https://cdn.ncbi.nlm.nih.gov/pmc/blobs/8a5a/10807779/89c82bc2dcdc/ppat.1011710.g001.jpg
https://cdn.ncbi.nlm.nih.gov/pmc/blobs/8a5a/10807779/4d0ef7057471/ppat.1011710.g002.jpg
https://cdn.ncbi.nlm.nih.gov/pmc/blobs/8a5a/10807779/890f6f9187fc/ppat.1011710.g003.jpg
https://cdn.ncbi.nlm.nih.gov/pmc/blobs/8a5a/10807779/cc74f0067f53/ppat.1011710.g004.jpg
https://cdn.ncbi.nlm.nih.gov/pmc/blobs/8a5a/10807779/1f3d2cd6f3f0/ppat.1011710.g005.jpg
https://cdn.ncbi.nlm.nih.gov/pmc/blobs/8a5a/10807779/4d5c2cfe9370/ppat.1011710.g006.jpg
https://cdn.ncbi.nlm.nih.gov/pmc/blobs/8a5a/10807779/89c82bc2dcdc/ppat.1011710.g001.jpg
https://cdn.ncbi.nlm.nih.gov/pmc/blobs/8a5a/10807779/4d0ef7057471/ppat.1011710.g002.jpg
https://cdn.ncbi.nlm.nih.gov/pmc/blobs/8a5a/10807779/890f6f9187fc/ppat.1011710.g003.jpg
https://cdn.ncbi.nlm.nih.gov/pmc/blobs/8a5a/10807779/cc74f0067f53/ppat.1011710.g004.jpg
https://cdn.ncbi.nlm.nih.gov/pmc/blobs/8a5a/10807779/1f3d2cd6f3f0/ppat.1011710.g005.jpg
https://cdn.ncbi.nlm.nih.gov/pmc/blobs/8a5a/10807779/4d5c2cfe9370/ppat.1011710.g006.jpg

相似文献

1
Deficiency in astrocyte CCL2 production reduces neuroimmune control of Toxoplasma gondii infection.星形胶质细胞 CCL2 产生不足会降低对弓形虫感染的神经免疫控制。
PLoS Pathog. 2024 Jan 11;20(1):e1011710. doi: 10.1371/journal.ppat.1011710. eCollection 2024 Jan.
2
Astrocytes promote a protective immune response to brain Toxoplasma gondii infection via IL-33-ST2 signaling.星形胶质细胞通过 IL-33-ST2 信号促进大脑弓形虫感染的保护性免疫反应。
PLoS Pathog. 2020 Oct 27;16(10):e1009027. doi: 10.1371/journal.ppat.1009027. eCollection 2020 Oct.
3
Alarmin S100A11 initiates a chemokine response to the human pathogen Toxoplasma gondii.警报素 S100A11 引发针对人类病原体弓形虫的趋化因子反应。
Nat Immunol. 2019 Jan;20(1):64-72. doi: 10.1038/s41590-018-0250-8. Epub 2018 Nov 19.
4
[Rudolf-Virchow Prize 1998. Award lecture. Toxoplasmosis: a model infection for studying systemic and intracerebral immune reactions].[1998年鲁道夫·魏尔啸奖。获奖演讲。弓形虫病:用于研究全身和脑内免疫反应的模型感染]
Verh Dtsch Ges Pathol. 1998;82:9-22.
5
CCR7-dependent immunity during acute Toxoplasma gondii infection.急性弓形体感染期间 CCR7 依赖性免疫。
Infect Immun. 2010 May;78(5):2257-63. doi: 10.1128/IAI.01314-09. Epub 2010 Mar 1.
6
Astrocyte gp130 expression is critical for the control of Toxoplasma encephalitis.星形胶质细胞gp130的表达对于控制弓形虫性脑炎至关重要。
J Immunol. 2008 Aug 15;181(4):2683-93. doi: 10.4049/jimmunol.181.4.2683.
7
Imaging the dynamic recruitment of monocytes to the blood-brain barrier and specific brain regions during infection.在感染过程中,对单核细胞向血脑屏障和特定脑区的动态募集进行成像。
Proc Natl Acad Sci U S A. 2019 Dec 3;116(49):24796-24807. doi: 10.1073/pnas.1915778116. Epub 2019 Nov 14.
8
Observing astrocyte polarization in brains from mouse chronically infected with Toxoplasma gondii.观察慢性感染弓形虫的小鼠大脑中的星形胶质细胞极化。
Sci Rep. 2024 May 7;14(1):10433. doi: 10.1038/s41598-024-60304-2.
9
Toxoplasma gondii Is Required for Placenta-Specific Induction of the Regulatory Chemokine CCL22 in Human and Mouse.弓形虫(Toxoplasma gondii)对于人源和鼠源胎盘特异性调控趋化因子 CCL22 的诱导是必需的。
mBio. 2021 Dec 21;12(6):e0159121. doi: 10.1128/mBio.01591-21. Epub 2021 Nov 16.
10
Impact of Engineered Expression of Mitochondrial Association Factor 1b on Infection and the Host Response in a Mouse Model.工程化表达线粒体关联因子 1b 对感染和宿主反应的影响在小鼠模型中的研究。
mSphere. 2018 Oct 17;3(5):e00471-18. doi: 10.1128/mSphere.00471-18.

引用本文的文献

1
Genetically encoded biosensor for monitoring spatiotemporal dynamics of CCR2 ligands in culture and in vivo.用于监测培养物和体内CCR2配体时空动态的基因编码生物传感器。
Nat Methods. 2025 Jul 15. doi: 10.1038/s41592-025-02742-y.
2
Diverse Subpopulations of Reactive Astrocytes Following Chronic Toxoplasma Infection.慢性弓形虫感染后反应性星形胶质细胞的不同亚群
Glia. 2025 Jul 9. doi: 10.1002/glia.70053.
3
parasites induce a localized myeloid cell immune response surrounding parasites in the brain during acute infection.在急性感染期间,寄生虫会在大脑中诱导围绕寄生虫的局部髓样细胞免疫反应。

本文引用的文献

1
Monocytes as primary defenders against Toxoplasma gondii infection.单核细胞作为抵抗弓形虫感染的主要防御细胞。
Trends Parasitol. 2023 Oct;39(10):837-849. doi: 10.1016/j.pt.2023.07.007. Epub 2023 Aug 24.
2
Type 1 innate lymphoid cells regulate the onset of Toxoplasma gondii-induced neuroinflammation.1 型先天淋巴细胞调节刚地弓形虫诱导的神经炎症的发生。
Cell Rep. 2022 Mar 29;38(13):110564. doi: 10.1016/j.celrep.2022.110564.
3
MAC2 is a long-lasting marker of peripheral cell infiltrates into the mouse CNS after bone marrow transplantation and coronavirus infection.
mBio. 2025 Jun 10:e0081025. doi: 10.1128/mbio.00810-25.
4
Human Retinal Organoid Model of Ocular Toxoplasmosis.眼部弓形虫病的人类视网膜类器官模型
Pathogens. 2025 Mar 14;14(3):286. doi: 10.3390/pathogens14030286.
5
Targeting Neuroinflammation in Preterm White Matter Injury: Therapeutic Potential of Mesenchymal Stem Cell-Derived Exosomes.靶向早产儿白质损伤中的神经炎症:间充质干细胞衍生外泌体的治疗潜力
Cell Mol Neurobiol. 2025 Mar 12;45(1):23. doi: 10.1007/s10571-025-01540-6.
6
Toxoplasma infection induces an aged neutrophil population in the CNS that is associated with neuronal protection.弓形虫感染诱导中枢神经系统中衰老的中性粒细胞群体,与神经元保护有关。
J Neuroinflammation. 2024 Aug 2;21(1):189. doi: 10.1186/s12974-024-03176-7.
7
Protective function and differentiation cues of brain-resident CD8+ T cells during surveillance of latent infection.脑内 CD8+T 细胞在潜伏感染监测中的保护功能和分化线索。
Proc Natl Acad Sci U S A. 2024 Jun 11;121(24):e2403054121. doi: 10.1073/pnas.2403054121. Epub 2024 Jun 5.
MAC2 是骨髓移植和冠状病毒感染后小鼠中枢神经系统外周细胞浸润的长效标志物。
Glia. 2022 May;70(5):875-891. doi: 10.1002/glia.24144. Epub 2022 Jan 13.
4
Astrocytes promote a protective immune response to brain Toxoplasma gondii infection via IL-33-ST2 signaling.星形胶质细胞通过 IL-33-ST2 信号促进大脑弓形虫感染的保护性免疫反应。
PLoS Pathog. 2020 Oct 27;16(10):e1009027. doi: 10.1371/journal.ppat.1009027. eCollection 2020 Oct.
5
Transcriptional Profiling Suggests T Cells Cluster around Neurons Injected with Toxoplasma gondii Proteins.转录谱分析表明,T 细胞聚集在注射弓形虫蛋白的神经元周围。
mSphere. 2020 Sep 2;5(5):e00538-20. doi: 10.1128/mSphere.00538-20.
6
Gasdermin-D-dependent IL-1α release from microglia promotes protective immunity during chronic Toxoplasma gondii infection.小胶质细胞中依赖 Gasdermin-D 的 IL-1α 释放促进慢性弓形虫感染期间的保护性免疫。
Nat Commun. 2020 Jul 23;11(1):3687. doi: 10.1038/s41467-020-17491-z.
7
Imaging the dynamic recruitment of monocytes to the blood-brain barrier and specific brain regions during infection.在感染过程中,对单核细胞向血脑屏障和特定脑区的动态募集进行成像。
Proc Natl Acad Sci U S A. 2019 Dec 3;116(49):24796-24807. doi: 10.1073/pnas.1915778116. Epub 2019 Nov 14.
8
In Vivo CRISPR Screen Identifies TgWIP as a Toxoplasma Modulator of Dendritic Cell Migration.体内 CRISPR 筛选鉴定 TgWIP 为弓形虫调节树突状细胞迁移的调节剂。
Cell Host Microbe. 2019 Oct 9;26(4):478-492.e8. doi: 10.1016/j.chom.2019.09.008.
9
Alarmin S100A11 initiates a chemokine response to the human pathogen Toxoplasma gondii.警报素 S100A11 引发针对人类病原体弓形虫的趋化因子反应。
Nat Immunol. 2019 Jan;20(1):64-72. doi: 10.1038/s41590-018-0250-8. Epub 2018 Nov 19.
10
Neuronal CCL2 expression drives inflammatory monocyte infiltration into the brain during acute virus infection.神经元 CCL2 的表达在急性病毒感染期间驱动炎症性单核细胞浸润大脑。
J Neuroinflammation. 2017 Dec 4;14(1):238. doi: 10.1186/s12974-017-1015-2.