Kishimoto Takumi, Nishimura Ken, Morishita Kana, Fukuda Aya, Miyamae Yusaku, Kumagai Yutaro, Sumaru Kimio, Nakanishi Mahito, Hisatake Koji, Sano Masayuki
Laboratory of Gene Regulation, Institute of Medicine, University of Tsukuba, 1-1-1 Tennodai, Tsukuba, Ibaraki, 305-8575, Japan.
Department of Clinical Application, Center for iPS Cell Research and Application (CiRA), Kyoto University, 53 Kawahara-cho, Shogoin, Sakyo-ku, Kyoto, 606-8507, Japan.
J Biol Eng. 2024 Jan 16;18(1):9. doi: 10.1186/s13036-024-00404-9.
Viral vectors are attractive gene delivery vehicles because of their broad tropism, high transduction efficiency, and durable expression. With no risk of integration into the host genome, the vectors developed from RNA viruses such as Sendai virus (SeV) are especially promising. However, RNA-based vectors have limited applicability because they lack a convenient method to control transgene expression by an external inducer.
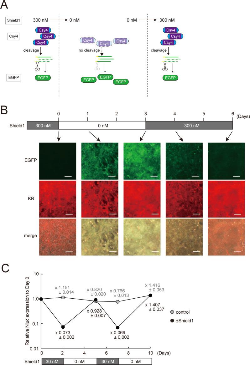
We engineered a Csy4 switch in Sendai virus-based vectors by combining Csy4 endoribonuclease with mutant FKBP12 (DD: destabilizing domain) that becomes stabilized when a small chemical Shield1 is supplied. In this Shield1-responsive Csy4 (SrC) switch, Shield1 increases Csy4 fused with DD (DD-Csy4), which then cleaves and downregulates the transgene mRNA containing the Csy4 recognition sequence (Csy4RS). Moreover, when Csy4RS is inserted in the viral L gene, the SrC switch suppresses replication and transcription of the SeV vector in infected cells in a Shield1-dependent manner, thus enabling complete elimination of the vector from the cells. By temporally controlling BRN4 expression, a BRN4-expressing SeV vector equipped with the SrC switch achieves efficient, stepwise differentiation of embryonic stem cells into neural stem cells, and then into astrocytes.
SeV-based vectors with the SrC switch should find wide applications in stem cell research, regenerative medicine, and gene therapy, especially when precise control of reprogramming factor expression is desirable.
病毒载体因其广泛的嗜性、高转导效率和持久的表达而成为有吸引力的基因传递工具。由诸如仙台病毒(SeV)等RNA病毒开发的载体由于没有整合到宿主基因组的风险,因而特别有前景。然而,基于RNA的载体适用性有限,因为它们缺乏通过外部诱导剂控制转基因表达的便捷方法。
我们通过将Csy4核糖核酸内切酶与突变型FKBP12(DD:不稳定结构域)相结合,在基于仙台病毒的载体中构建了一个Csy4开关,当提供小分子化学物质Shield1时,该突变型FKBP12会变得稳定。在这个对Shield1有反应的Csy4(SrC)开关中,Shield1增加了与DD融合的Csy4(DD-Csy4),然后DD-Csy4切割并下调含有Csy4识别序列(Csy4RS)的转基因mRNA。此外,当Csy4RS插入病毒L基因时,SrC开关以依赖Shield1的方式抑制感染细胞中SeV载体的复制和转录,从而能够从细胞中完全消除载体。通过暂时控制BRN4的表达,配备SrC开关的表达BRN4的SeV载体实现了胚胎干细胞向神经干细胞,然后向星形胶质细胞的高效、逐步分化。
具有SrC开关的基于SeV的载体应在干细胞研究、再生医学和基因治疗中找到广泛应用,特别是在需要精确控制重编程因子表达的情况下。