Department of Thoracic Surgery, National Cancer Center/National Clinical Research Center for Cancer/Cancer Hospital, Chinese Academy of Medical Sciences and Peking Union Medical College, Chaoyang District, Panjiayuan, Nanli 17, Beijing, 100021, People's Republic of China.
Department of Thoracic Surgery, Sun Yat-Sen Memorial Hospital, Sun Yat-Sen University, 107 Yanjiang West Road, Guangzhou, 510120, China.
J Cancer Res Clin Oncol. 2024 Jan 19;150(1):17. doi: 10.1007/s00432-023-05553-w.
FSTL3 expression is altered in various types of cancer. However, the role and mechanism of action of FSTL3 in lung adenocarcinoma development and tumor immunity are unknown. We investigated the association between FSTL3 expression and clinical characteristics and immune cell infiltration in lung adenocarcinoma samples from The Cancer Genome Atlas (TCGA) and a separate validation set from our hospital.
Data on immune system infiltration, gene expression, and relevant clinical information were obtained by analyzing lung adenocarcinoma sample data from TCGA database. Using online tools like GEPIA, the correlations between FSTL3 expression and prognosis, clinical stage, survival status, and tumor-infiltrating immune cells were examined. In a validation dataset, immunohistochemistry was performed to analyze FSTL3 expression and its related clinical characteristics.
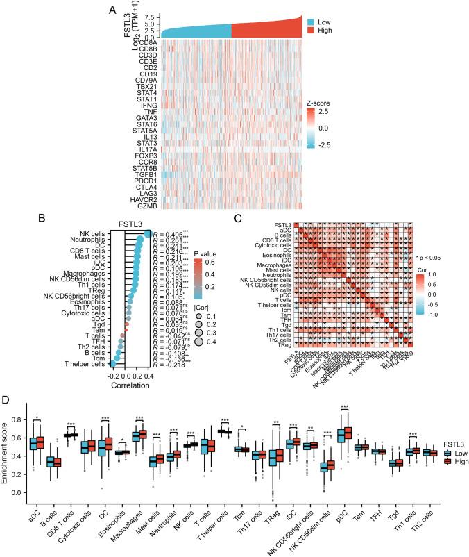
FSTL3 expression was markedly reduced in patients with lung adenocarcinoma. N stage, pathological stage, and overall survival were significantly correlated with FSTL3 expression. According to GSEA, FSTL3 is strongly linked to signaling pathways such as DNA replication and those involved in cell cycle regulation. Examination of TCGA database and TIMER online revealed a correlation between FSTL3 and B cell, T cell, NK cell, and neutrophil levels. The prognosis of patients with lung adenocarcinoma was significantly affected by six genes (KRT6A, VEGFC, KRT14, KRT17, SNORA12, and KRT81) related to FSTL3.
FSTL3 is significantly associated with the prognosis and progression of lung adenocarcinoma and the infiltration of immune cells. Thus, targeting FSTL3 and its associated genes in immunotherapy could be potentially beneficial for the treatment of lung adenocarcinoma.
FSTL3 的表达在多种癌症中发生改变。然而,FSTL3 在肺腺癌发展和肿瘤免疫中的作用和作用机制尚不清楚。我们研究了 FSTL3 表达与来自癌症基因组图谱(TCGA)的肺腺癌样本的临床特征和免疫细胞浸润之间的关联,并在我们医院的一个独立验证集中进行了验证。
通过分析 TCGA 数据库中的肺腺癌样本数据,获得了关于免疫系统浸润、基因表达和相关临床信息的数据。使用在线工具,如 GEPIA,研究了 FSTL3 表达与预后、临床分期、生存状态和肿瘤浸润免疫细胞之间的相关性。在验证数据集中,通过免疫组织化学分析 FSTL3 表达及其相关的临床特征。
FSTL3 在肺腺癌患者中表达明显降低。N 分期、病理分期和总生存期与 FSTL3 表达显著相关。根据 GSEA,FSTL3 与 DNA 复制和细胞周期调节等信号通路密切相关。对 TCGA 数据库和 TIMER 在线分析表明,FSTL3 与 B 细胞、T 细胞、NK 细胞和中性粒细胞水平相关。肺腺癌患者的预后与 FSTL3 相关的六个基因(KRT6A、VEGFC、KRT14、KRT17、SNORA12 和 KRT81)显著相关。
FSTL3 与肺腺癌的预后和进展以及免疫细胞浸润显著相关。因此,针对 FSTL3 及其相关基因的免疫治疗可能对肺腺癌的治疗有益。