Department of Bioengineering, Imperial College London, London, UK.
Institute of Science and Technology Austria, Klosterneuburg, Austria.
Nat Neurosci. 2024 Mar;27(3):561-572. doi: 10.1038/s41593-023-01551-w. Epub 2024 Jan 19.
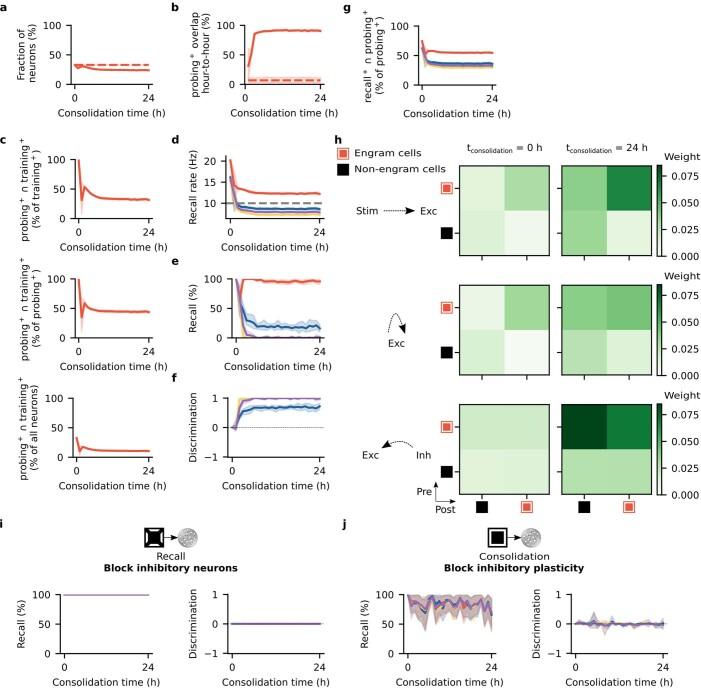
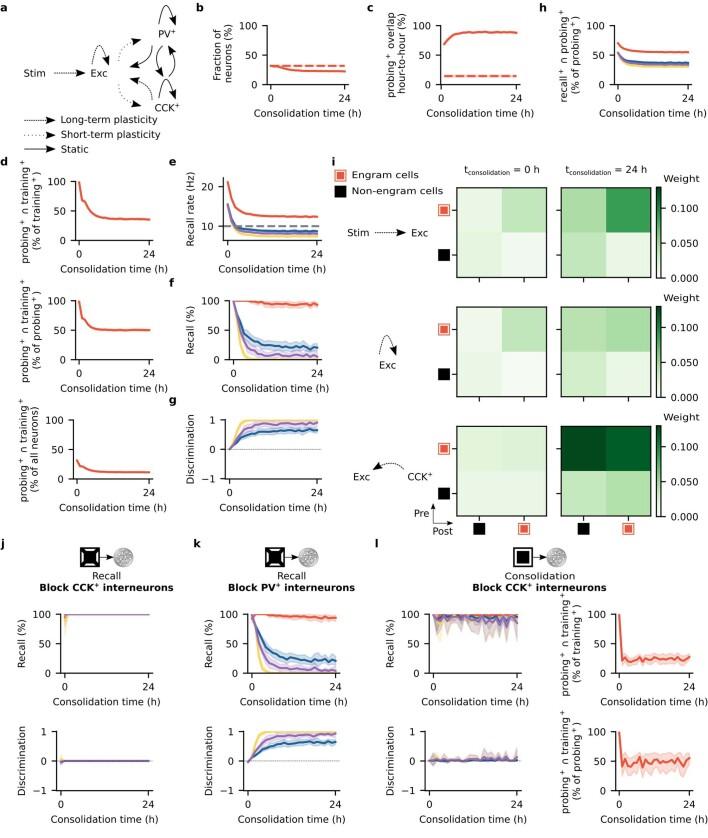
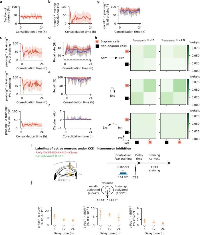
Episodic memories are encoded by experience-activated neuronal ensembles that remain necessary and sufficient for recall. However, the temporal evolution of memory engrams after initial encoding is unclear. In this study, we employed computational and experimental approaches to examine how the neural composition and selectivity of engrams change with memory consolidation. Our spiking neural network model yielded testable predictions: memories transition from unselective to selective as neurons drop out of and drop into engrams; inhibitory activity during recall is essential for memory selectivity; and inhibitory synaptic plasticity during memory consolidation is critical for engrams to become selective. Using activity-dependent labeling, longitudinal calcium imaging and a combination of optogenetic and chemogenetic manipulations in mouse dentate gyrus, we conducted contextual fear conditioning experiments that supported our model's predictions. Our results reveal that memory engrams are dynamic and that changes in engram composition mediated by inhibitory plasticity are crucial for the emergence of memory selectivity.
情景记忆是由经验激活的神经元集合编码的,这些集合对于回忆仍然是必要和充分的。然而,初始编码后记忆印痕的时间演化尚不清楚。在这项研究中,我们采用计算和实验方法来研究记忆巩固过程中印痕的神经组成和选择性如何变化。我们的尖峰神经网络模型产生了可测试的预测:随着神经元从记忆印痕中退出和进入,记忆从非选择性转变为选择性;回忆过程中的抑制性活动对于记忆选择性至关重要;记忆巩固过程中的抑制性突触可塑性对于记忆印痕变得具有选择性至关重要。使用依赖于活动的标记、纵向钙成像以及在小鼠齿状回中光遗传学和化学遗传学操作的组合,我们进行了情景恐惧条件反射实验,这些实验支持了我们模型的预测。我们的结果表明,记忆印痕是动态的,由抑制性可塑性介导的印痕组成变化对于记忆选择性的出现至关重要。