Suppr超能文献

哮喘中Th2型炎症因子的机制分析

Mechanistic analysis of Th2-type inflammatory factors in asthma.

作者信息

Qin Yingjiao, Liu Chang, Li Qi, Zhou Xiangdong, Wang Jie

机构信息

Department of Respiratory Diseases, The First Affiliated Hospital of Hainan Medical University, Hainan Province Clinical Medical Center of Respiratory Diseases, Haikou, China.

出版信息

J Thorac Dis. 2023 Dec 30;15(12):6898-6914. doi: 10.21037/jtd-23-1628. Epub 2023 Dec 26.

Abstract

BACKGROUND

The main pathological features of asthma are widespread chronic inflammation of the airways and restricted ventilation due to airway remodeling, which involves changes in a range of regulatory pathways. While the role of T helper type 2 (Th2)-related inflammatory factors in this process is known, the detailed understanding of how genes affect protein functions during airway remodeling is still lacking. This study aims to fill this knowledge gap by integrating gene expression data and protein function analysis, providing new scientific insights for a deeper understanding of the mechanisms of airway remodeling and for further development of asthma treatment strategies.

METHODS

In this study, the mechanism of Th2-related inflammatory factors in tracheal remodeling was studied through differentially expressed gene (DEG) screening, enrichment analysis, protein-protein interaction (PPI) network construction, machine learning, and the construction of a line graph model.

RESULTS

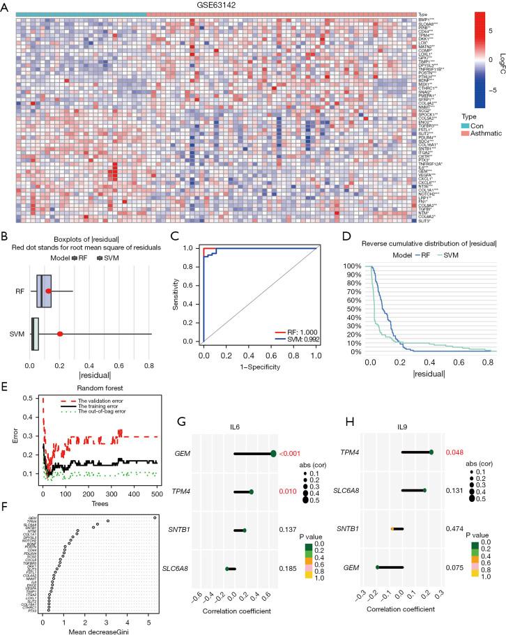
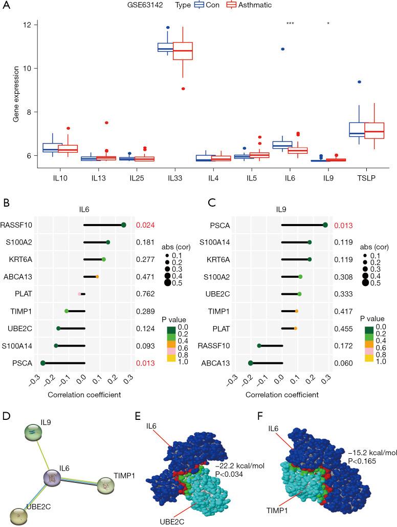
Our study revealed that , , , , , , , , and may be the key genes for airway remodeling; epithelial-mesenchymal transition (EMT)-related genes , , , and may be involved in airway remodeling due to asthma; may affect the occurrence of airway remodeling by binding to UBE2C protein or by regulating genes, respectively; and may affect the occurrence of airway remodeling by regulating the downstream Toll-like receptor (TLR) signaling pathway and thus and may influence the occurrence of tracheal remodeling by regulating downstream TLR signaling pathways.

CONCLUSIONS

This study further mined the asthma gene microarray database through bioinformatics analysis and identified key genes and important pathways affecting airway remodeling in asthma patients, providing new ideas to uncover the mechanism of airway remodeling due to asthma and then seek new therapeutic targets.

摘要

背景

哮喘的主要病理特征是气道广泛慢性炎症以及由于气道重塑导致的通气受限,气道重塑涉及一系列调节通路的改变。虽然2型辅助性T细胞(Th2)相关炎症因子在此过程中的作用已为人所知,但对于基因在气道重塑过程中如何影响蛋白质功能仍缺乏详细了解。本研究旨在通过整合基因表达数据和蛋白质功能分析来填补这一知识空白,为更深入理解气道重塑机制和进一步制定哮喘治疗策略提供新的科学见解。

方法

在本研究中,通过差异表达基因(DEG)筛选、富集分析、蛋白质-蛋白质相互作用(PPI)网络构建、机器学习以及线图模型构建,研究了Th2相关炎症因子在气管重塑中的机制。

结果

我们的研究表明, 、 、 、 、 、 、 、 以及 可能是气道重塑的关键基因;上皮-间质转化(EMT)相关基因 、 、 以及 可能参与哮喘导致的气道重塑; 可能分别通过与UBE2C蛋白结合或调节 基因来影响气道重塑的发生; 以及 可能通过调节下游Toll样受体(TLR)信号通路来影响气道重塑的发生,因此 以及 可能通过调节下游TLR信号通路影响气管重塑的发生。

结论

本研究通过生物信息学分析进一步挖掘哮喘基因微阵列数据库,鉴定出影响哮喘患者气道重塑的关键基因和重要通路,为揭示哮喘导致气道重塑的机制进而寻找新的治疗靶点提供了新思路。

https://cdn.ncbi.nlm.nih.gov/pmc/blobs/159b/10797403/7154b63b2421/jtd-15-12-6898-f1.jpg

文献AI研究员

20分钟写一篇综述,助力文献阅读效率提升50倍。

立即体验

用中文搜PubMed

大模型驱动的PubMed中文搜索引擎

马上搜索

文档翻译

学术文献翻译模型,支持多种主流文档格式。

立即体验