Department of Cell Biology, Duke University, Durham NC, USA.
Department of Biomedical Engineering, Duke University, Durham NC, USA.
Sci Adv. 2024 Jan 26;10(4):eadh2598. doi: 10.1126/sciadv.adh2598. Epub 2024 Jan 24.
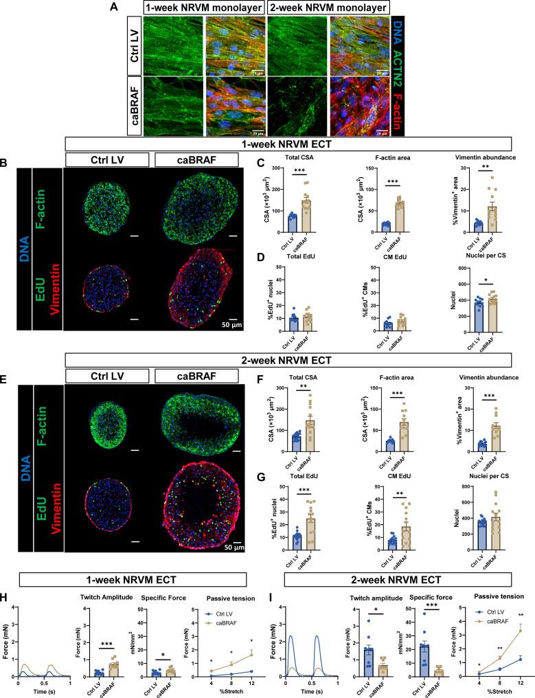
Candidate cardiomyocyte (CM) mitogens such as those affecting the extracellular signal-regulated kinase (ERK) signaling pathway represent potential targets for functional heart regeneration. We explored whether activating ERK via a constitutively active mutant of B-raf proto-oncogene (BRAF), (caBRAF), can induce proproliferative effects in neonatal rat engineered cardiac tissues (ECTs). Sustained CM-specific caBRAF expression induced chronic ERK activation, substantial tissue growth, deficit in sarcomeres and contractile function, and tissue stiffening, all of which persisted for at least 4 weeks of culture. caBRAF-expressing CMs in ECTs exhibited broad transcriptomic changes, shift to glycolytic metabolism, loss of connexin-43, and a promigratory phenotype. Transient, doxycycline-controlled caBRAF expression revealed that the induction of CM cycling is rapid and precedes functional decline, and the effects are reversible only with short-lived ERK activation. Together, direct activation of the BRAF kinase is sufficient to modulate CM cycling and functional phenotype, offering mechanistic insights into roles of ERK signaling in the context of cardiac development and regeneration.
候选心肌细胞 (CM) 有丝分裂原,如影响细胞外信号调节激酶 (ERK) 信号通路的那些物质,代表了功能性心脏再生的潜在靶点。我们探讨了通过 B-raf 原癌基因 (BRAF) 的组成性激活突变体 (caBRAF) 激活 ERK 是否可以在新生大鼠工程化心脏组织 (ECT) 中诱导促增殖作用。持续的 CM 特异性 caBRAF 表达诱导慢性 ERK 激活、大量组织生长、肌节和收缩功能缺陷以及组织变硬,所有这些在至少 4 周的培养中都持续存在。ECT 中表达 caBRAF 的 CM 表现出广泛的转录组变化、向糖酵解代谢的转变、连接蛋白-43 的丧失以及促迁移表型。短暂的、强力霉素控制的 caBRAF 表达表明 CM 循环的诱导是快速的,并且先于功能下降,并且只有短暂的 ERK 激活才能使这些作用可逆。总之,BRAF 激酶的直接激活足以调节 CM 循环和功能表型,为 ERK 信号在心脏发育和再生背景下的作用提供了机制见解。