Suppr超能文献

番茄红素通过抑制细胞凋亡和线粒体功能障碍来预防电离辐射引起的睾丸损伤。

Lycopene protects against ionizing radiation-induced testicular damage by inhibition of apoptosis and mitochondrial dysfunction.

作者信息

Qu Mingyue, He Qican, Guo Baoshi

机构信息

Department of Medical Research The PLA Rocket Force Characteristic Medical Center Beijing China.

出版信息

Food Sci Nutr. 2023 Oct 30;12(1):534-546. doi: 10.1002/fsn3.3794. eCollection 2024 Jan.

Abstract

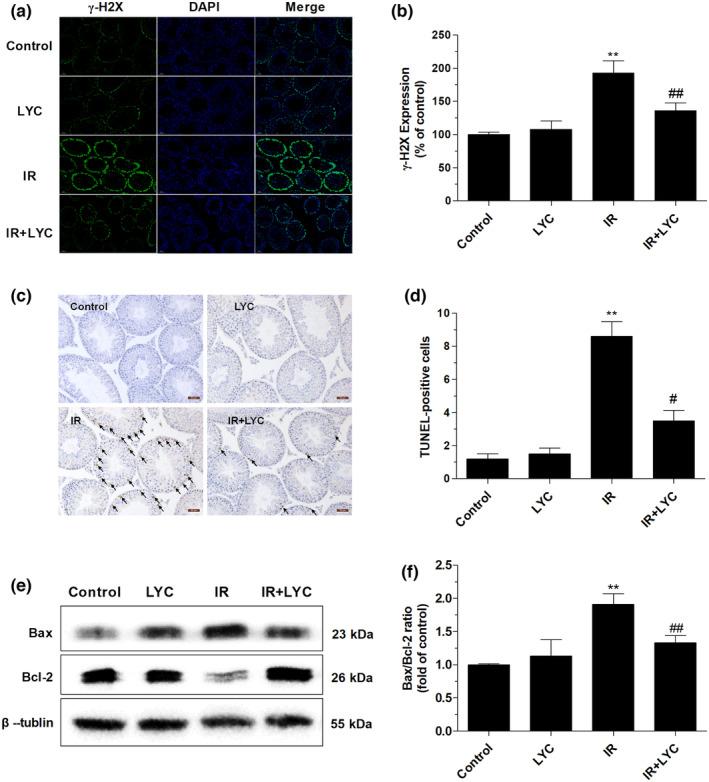
Ionizing radiation (IR) is one of the key contributors that cause male infertility by disturbing spermatogenesis. Lycopene, a carotenoid with strong antioxidant properties, was shown to protect against oxidative damage induced by IR in several experimental models. The present study was designed to explore the possible protective effects of lycopene against IR-induced testicular damage in C57BL/6 mice. Mice were administered lycopene (20 mg/kg) by oral gavage for seven consecutive days prior to a single dose of whole-body X-ray irradiation (4 Gy, 1 Gy/min). We observed that lycopene remarkably augmented sperm motility and reduced sperm abnormalities in mice following IR exposure. Histopathological analyses also revealed that lycopene ameliorated the structural damage of seminiferous tubules and enhanced the regeneration of seminiferous epithelium following IR stress. Moreover, lycopene attenuated IR-induced oxidative stress, as evidenced by a decreasing lipid peroxidation level and an increase in the antioxidant enzyme superoxide dismutase activity. In addition, lycopene reduced the γH2AX expression and the number of TUNEL-positive cells in the germinal epithelium, as well as restoring the imbalance of Bax/Bcl-2 expression induced by IR exposure. Furthermore, lycopene prevented mitochondrial membrane potential depolarization and ATP reduction and preserved the activities of mitochondrial complexes I-IV in the testes of mice after exposure to IR. Lycopene also improved mitochondrial biogenesis in testes of mice exposed to IR, presenting as restored expressions of PGC-1α, Nrf1, and Tfam. Taken together, our results suggest that lycopene alleviates IR-induced testicular damage, and the underlying mechanism involves at least in part the inhibition of the mitochondrial apoptotic pathway and the maintenance of mitochondrial respiration and biogenesis. The beneficial effect of lycopene highlights the therapeutic potential of this plant-derived antioxidant against impaired spermatogenesis and male infertility induced by IR.

摘要

电离辐射(IR)是通过干扰精子发生导致男性不育的关键因素之一。番茄红素是一种具有强抗氧化特性的类胡萝卜素,在多个实验模型中已显示出可保护细胞免受IR诱导的氧化损伤。本研究旨在探讨番茄红素对C57BL/6小鼠IR诱导的睾丸损伤的可能保护作用。在单次全身X射线照射(4 Gy,1 Gy/min)前,连续7天通过口服灌胃给予小鼠番茄红素(20 mg/kg)。我们观察到,IR暴露后,番茄红素显著提高了小鼠的精子活力并减少了精子异常。组织病理学分析还显示,番茄红素改善了生精小管的结构损伤,并增强了IR应激后生精上皮的再生。此外,番茄红素减轻了IR诱导的氧化应激,脂质过氧化水平降低和抗氧化酶超氧化物歧化酶活性增加证明了这一点。另外,番茄红素降低了生精上皮中γH2AX的表达和TUNEL阳性细胞的数量,并恢复了IR暴露诱导的Bax/Bcl-2表达失衡。此外,番茄红素可防止线粒体膜电位去极化和ATP减少,并在小鼠暴露于IR后保留睾丸中线粒体复合物I-IV的活性。番茄红素还改善了暴露于IR的小鼠睾丸中的线粒体生物合成,表现为PGC-1α、Nrf1和Tfam的表达恢复。综上所述,我们的结果表明,番茄红素可减轻IR诱导的睾丸损伤,其潜在机制至少部分涉及抑制线粒体凋亡途径以及维持线粒体呼吸和生物合成。番茄红素的有益作用突出了这种植物源性抗氧化剂对IR诱导的精子发生受损和男性不育的治疗潜力。

https://cdn.ncbi.nlm.nih.gov/pmc/blobs/c877/10804090/61c948a3a702/FSN3-12-534-g007.jpg

文献AI研究员

20分钟写一篇综述,助力文献阅读效率提升50倍。

立即体验

用中文搜PubMed

大模型驱动的PubMed中文搜索引擎

马上搜索

文档翻译

学术文献翻译模型,支持多种主流文档格式。

立即体验