• 文献检索
  • 文档翻译
  • 深度研究
  • 学术资讯
  • Suppr Zotero 插件Zotero 插件
  • 邀请有礼
  • 套餐&价格
  • 历史记录
应用&插件
Suppr Zotero 插件Zotero 插件浏览器插件Mac 客户端Windows 客户端微信小程序
定价
高级版会员购买积分包购买API积分包
服务
文献检索文档翻译深度研究API 文档MCP 服务
关于我们
关于 Suppr公司介绍联系我们用户协议隐私条款
关注我们

Suppr 超能文献

核心技术专利:CN118964589B侵权必究
粤ICP备2023148730 号-1Suppr @ 2026

文献检索

告别复杂PubMed语法,用中文像聊天一样搜索,搜遍4000万医学文献。AI智能推荐,让科研检索更轻松。

立即免费搜索

文件翻译

保留排版,准确专业,支持PDF/Word/PPT等文件格式,支持 12+语言互译。

免费翻译文档

深度研究

AI帮你快速写综述,25分钟生成高质量综述,智能提取关键信息,辅助科研写作。

立即免费体验

RcMYB8通过调控RcPR5/1和RcP5CS1增强玫瑰(中国玫瑰)的耐盐性和耐旱性。

RcMYB8 enhances salt and drought tolerance in rose (Rosa chinensis) by modulating RcPR5/1 and RcP5CS1.

作者信息

Zhang Yichang, Yu Shuang, Niu Pengfei, Su Lin, Jiao Xuecheng, Sui Xiuyu, Shi Yaru, Liu Boda, Lu Wanpei, Zhu Hong, Jiang Xinqiang

机构信息

College of Landscape Architecture and Forestry, Qingdao Agricultural University, Qingdao, 266109, Shandong, China.

College of Agronomy, Qingdao Agricultural University, Qingdao, 266109, Shandong, China.

出版信息

Mol Hortic. 2024 Jan 29;4(1):3. doi: 10.1186/s43897-024-00080-9.

DOI:10.1186/s43897-024-00080-9
PMID:38282004
原文链接:https://pmc.ncbi.nlm.nih.gov/articles/PMC10823735/
Abstract

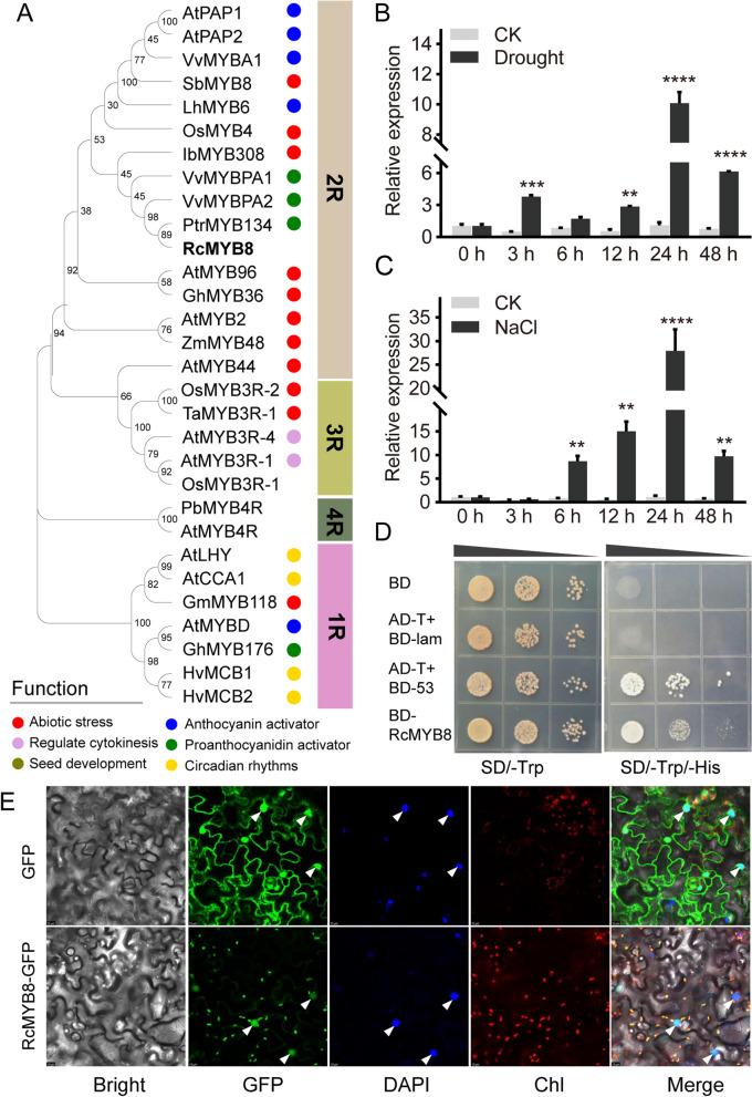
Plant Myeloblastosis (MYB) proteins function crucially roles upon variegated abiotic stresses. Nonetheless, their effects and mechanisms in rose (Rosa chinensis) are not fully clarified. In this study, we characterized the effects of rose RcMYB8 under salt and drought tolerances. For induction of the RcMYB8 expression, NaCl and drought stress treatment were adopted. Rose plants overexpressing RcMYB8 displayed enhanced tolerance to salinity and drought stress, while silencing RcMYB8 resulted in decreased tolerance, as evidenced by lowered intra-leaf electrolyte leakage and callose deposition, as well as photosynthetic sustainment under stressed conditions. Here, we further show that RcMYB8 binds similarly to the promoters of RcPR5/1 and RcP5C51 in vivo and in vitro. Inhibiting RcP5CS1 by virus-induced gene silencing led to decreased drought tolerance through the reactive oxygen species (ROS) homeostatic regulation. RcP5CS1-silenced plants showed an increase in ion leakage and reduce of proline content, together with the content of malondialdehyde (MDA) increased, lowered activities of Catalase (CAT), peroxidase (POD) and superoxide dismutase (SOD). Our study highlights the transcriptional modulator role of RcMYB8 in drought and salinity tolerances, which bridges RcPR5/1 and RcP5CS1 by promoting ROS scavenging. Besides, it is probably applicable to the rose plant engineering for enhancing their abiotic stress tolerances.

摘要

植物髓细胞组织增生(MYB)蛋白在多种非生物胁迫中发挥着关键作用。然而,它们在玫瑰(Rosa chinensis)中的作用和机制尚未完全阐明。在本研究中,我们对玫瑰RcMYB8在耐盐和耐旱方面的作用进行了表征。为了诱导RcMYB8表达,采用了NaCl和干旱胁迫处理。过表达RcMYB8的玫瑰植株对盐胁迫和干旱胁迫的耐受性增强,而沉默RcMYB8则导致耐受性降低,叶内电解质渗漏和胼胝质沉积减少以及胁迫条件下光合作用维持等现象证明了这一点。在这里,我们进一步表明,RcMYB8在体内和体外均与RcPR5/1和RcP5C51的启动子类似地结合。通过病毒诱导的基因沉默抑制RcP5CS1会导致通过活性氧(ROS)稳态调节降低耐旱性。RcP5CS1沉默的植株表现出离子渗漏增加和脯氨酸含量降低,同时丙二醛(MDA)含量增加,过氧化氢酶(CAT)、过氧化物酶(POD)和超氧化物歧化酶(SOD)活性降低。我们的研究突出了RcMYB8在耐旱和耐盐性中的转录调节作用,它通过促进ROS清除在RcPR5/1和RcP5CS1之间架起桥梁。此外,它可能适用于玫瑰植物工程以增强其非生物胁迫耐受性。

https://cdn.ncbi.nlm.nih.gov/pmc/blobs/f17f/10823735/bc7e5593d77f/43897_2024_80_Fig9_HTML.jpg
https://cdn.ncbi.nlm.nih.gov/pmc/blobs/f17f/10823735/e3688eca27d5/43897_2024_80_Fig1_HTML.jpg
https://cdn.ncbi.nlm.nih.gov/pmc/blobs/f17f/10823735/4fd2e91402a5/43897_2024_80_Fig2_HTML.jpg
https://cdn.ncbi.nlm.nih.gov/pmc/blobs/f17f/10823735/43fd967b2876/43897_2024_80_Fig3_HTML.jpg
https://cdn.ncbi.nlm.nih.gov/pmc/blobs/f17f/10823735/1fe4f19ab2dc/43897_2024_80_Fig4_HTML.jpg
https://cdn.ncbi.nlm.nih.gov/pmc/blobs/f17f/10823735/770ecc375e41/43897_2024_80_Fig5_HTML.jpg
https://cdn.ncbi.nlm.nih.gov/pmc/blobs/f17f/10823735/52dd3ddf4a41/43897_2024_80_Fig6_HTML.jpg
https://cdn.ncbi.nlm.nih.gov/pmc/blobs/f17f/10823735/27c72caa38f0/43897_2024_80_Fig7_HTML.jpg
https://cdn.ncbi.nlm.nih.gov/pmc/blobs/f17f/10823735/2f5dc3b6fcf8/43897_2024_80_Fig8_HTML.jpg
https://cdn.ncbi.nlm.nih.gov/pmc/blobs/f17f/10823735/bc7e5593d77f/43897_2024_80_Fig9_HTML.jpg
https://cdn.ncbi.nlm.nih.gov/pmc/blobs/f17f/10823735/e3688eca27d5/43897_2024_80_Fig1_HTML.jpg
https://cdn.ncbi.nlm.nih.gov/pmc/blobs/f17f/10823735/4fd2e91402a5/43897_2024_80_Fig2_HTML.jpg
https://cdn.ncbi.nlm.nih.gov/pmc/blobs/f17f/10823735/43fd967b2876/43897_2024_80_Fig3_HTML.jpg
https://cdn.ncbi.nlm.nih.gov/pmc/blobs/f17f/10823735/1fe4f19ab2dc/43897_2024_80_Fig4_HTML.jpg
https://cdn.ncbi.nlm.nih.gov/pmc/blobs/f17f/10823735/770ecc375e41/43897_2024_80_Fig5_HTML.jpg
https://cdn.ncbi.nlm.nih.gov/pmc/blobs/f17f/10823735/52dd3ddf4a41/43897_2024_80_Fig6_HTML.jpg
https://cdn.ncbi.nlm.nih.gov/pmc/blobs/f17f/10823735/27c72caa38f0/43897_2024_80_Fig7_HTML.jpg
https://cdn.ncbi.nlm.nih.gov/pmc/blobs/f17f/10823735/2f5dc3b6fcf8/43897_2024_80_Fig8_HTML.jpg
https://cdn.ncbi.nlm.nih.gov/pmc/blobs/f17f/10823735/bc7e5593d77f/43897_2024_80_Fig9_HTML.jpg

相似文献

1
RcMYB8 enhances salt and drought tolerance in rose (Rosa chinensis) by modulating RcPR5/1 and RcP5CS1.RcMYB8通过调控RcPR5/1和RcP5CS1增强玫瑰(中国玫瑰)的耐盐性和耐旱性。
Mol Hortic. 2024 Jan 29;4(1):3. doi: 10.1186/s43897-024-00080-9.
2
RcbHLH59-RcPRs module enhances salinity stress tolerance by balancing Na/K through callose deposition in rose ().RcbHLH59-RcPRs模块通过在玫瑰中通过胼胝质沉积平衡钠/钾来增强盐胁迫耐受性。
Hortic Res. 2022 Dec 30;10(3):uhac291. doi: 10.1093/hr/uhac291. eCollection 2023 Mar.
3
Biochemical and molecular responses of Rosa damascena mill. cv. Kashan to salicylic acid under salinity stress.盐胁迫下大马士革玫瑰(Rosa damascena mill. cv. Kashan)对水杨酸的生化和分子响应。
BMC Plant Biol. 2022 Jul 27;22(1):373. doi: 10.1186/s12870-022-03754-y.
4
, a Pepper ( L.) Dehydrin Gene Enhances the Tolerance against Salt and Drought Stresses by Reducing ROS Accumulation.过表达辣椒(L.)脱水素基因通过减少 ROS 积累增强对盐和干旱胁迫的耐受性。
Int J Mol Sci. 2021 Mar 22;22(6):3205. doi: 10.3390/ijms22063205.
5
An apple (Malus domestica) NAC transcription factor enhances drought tolerance in transgenic apple plants.一个苹果(Malus domestica)NAC 转录因子增强了转基因苹果植株的抗旱性。
Plant Physiol Biochem. 2019 Jun;139:504-512. doi: 10.1016/j.plaphy.2019.04.011. Epub 2019 Apr 12.
6
The cotton WRKY transcription factor GhWRKY17 functions in drought and salt stress in transgenic Nicotiana benthamiana through ABA signaling and the modulation of reactive oxygen species production.棉花WRKY转录因子GhWRKY17通过脱落酸信号传导和对活性氧产生的调节,在转基因本氏烟草的干旱和盐胁迫中发挥作用。
Plant Cell Physiol. 2014 Dec;55(12):2060-76. doi: 10.1093/pcp/pcu133. Epub 2014 Sep 26.
7
Tomato MYB49 enhances resistance to Phytophthora infestans and tolerance to water deficit and salt stress.番茄 MYB49 增强对疫霉的抗性和对水分亏缺及盐胁迫的耐受性。
Planta. 2018 Dec;248(6):1487-1503. doi: 10.1007/s00425-018-2987-6. Epub 2018 Aug 21.
8
Differences in physiological and biochemical characteristics in response to single and combined drought and salinity stresses between wheat genotypes differing in salt tolerance.不同耐盐性小麦基因型对单胁迫和复合胁迫(干旱和盐胁迫)的生理生化特性的差异。
Physiol Plant. 2019 Feb;165(2):134-143. doi: 10.1111/ppl.12743. Epub 2018 Aug 20.
9
Dissecting the Role of a Basic Helix-Loop-Helix Transcription Factor, , Under Salt and Drought Stresses in Transgenic L.剖析一种碱性螺旋-环-螺旋转录因子在转基因番茄应对盐胁迫和干旱胁迫中的作用
Front Plant Sci. 2019 Jun 4;10:734. doi: 10.3389/fpls.2019.00734. eCollection 2019.
10
Exogenous application of hydrogen sulfide donor sodium hydrosulfide enhanced multiple abiotic stress tolerance in bermudagrass (Cynodon dactylon (L). Pers.).外源硫化氢供体硫氢化钠增强了狗牙根(Cynodon dactylon (L). Pers.)对多种非生物胁迫的耐受性。
Plant Physiol Biochem. 2013 Oct;71:226-34. doi: 10.1016/j.plaphy.2013.07.021. Epub 2013 Aug 7.

引用本文的文献

1
The transcription factor MdWRKY9 is involved in jasmonic acid-mediated salt stress tolerance in apple.转录因子MdWRKY9参与苹果中茉莉酸介导的耐盐性。
Hortic Res. 2025 Mar 4;12(6):uhaf068. doi: 10.1093/hr/uhaf068. eCollection 2025 Jun.
2
Integrative physiological and transcriptomic analysis provides insights on the molecular basis of ABA-enhanced drought tolerance in pear (Pyrus betulaefolia).综合生理和转录组分析为梨(杜梨)中脱落酸增强的耐旱性的分子基础提供了见解。
BMC Plant Biol. 2025 Apr 21;25(1):496. doi: 10.1186/s12870-025-06543-5.

本文引用的文献

1
RcbHLH59-RcPRs module enhances salinity stress tolerance by balancing Na/K through callose deposition in rose ().RcbHLH59-RcPRs模块通过在玫瑰中通过胼胝质沉积平衡钠/钾来增强盐胁迫耐受性。
Hortic Res. 2022 Dec 30;10(3):uhac291. doi: 10.1093/hr/uhac291. eCollection 2023 Mar.
2
Phosphatidic acid-regulated SOS2 controls sodium and potassium homeostasis in Arabidopsis under salt stress.在盐胁迫下,磷酸脂酰酸调控 SOS2 控制拟南芥的钠钾离子稳态。
EMBO J. 2023 Apr 17;42(8):e112401. doi: 10.15252/embj.2022112401. Epub 2023 Feb 22.
3
MYB44-ENAP1/2 restricts HDT4 to regulate drought tolerance in Arabidopsis.
MYB44-ENAP1/2 通过限制 HDT4 调控拟南芥的耐旱性。
PLoS Genet. 2022 Nov 22;18(11):e1010473. doi: 10.1371/journal.pgen.1010473. eCollection 2022 Nov.
4
TaERF87 and TaAKS1 synergistically regulate TaP5CS1/TaP5CR1-mediated proline biosynthesis to enhance drought tolerance in wheat.TaERF87 和 TaAKS1 协同调控 TaP5CS1/TaP5CR1 介导的脯氨酸生物合成,增强小麦的耐旱性。
New Phytol. 2023 Jan;237(1):232-250. doi: 10.1111/nph.18549. Epub 2022 Nov 15.
5
A R2R3-MYB Transcription Factor Gene, , Regulates to Improve Drought Tolerance in .一个R2R3-MYB转录因子基因, ,调控 以提高 中的耐旱性。 (你提供的原文部分内容缺失,请补充完整以便得到更准确译文)
Front Plant Sci. 2021 Dec 10;12:791390. doi: 10.3389/fpls.2021.791390. eCollection 2021.
6
The GhMYB36 transcription factor confers resistance to biotic and abiotic stress by enhancing PR1 gene expression in plants.GhMYB36 转录因子通过增强植物中 PR1 基因的表达赋予植物对生物和非生物胁迫的抗性。
Plant Biotechnol J. 2022 Apr;20(4):722-735. doi: 10.1111/pbi.13751. Epub 2021 Dec 5.
7
Variation in cis-regulation of a NAC transcription factor contributes to drought tolerance in wheat.NAC 转录因子顺式调控的变异导致小麦耐旱性的差异。
Mol Plant. 2022 Feb 7;15(2):276-292. doi: 10.1016/j.molp.2021.11.007. Epub 2021 Nov 15.
8
Analysis of the thaumatin-like genes of Rosa chinensis and functional analysis of the role of RcTLP6 in salt stress tolerance.分析月季的类硫氧还蛋白基因及其在耐盐性中的功能。
Planta. 2021 Nov 10;254(6):118. doi: 10.1007/s00425-021-03778-y.
9
The CaCIPK3 gene positively regulates drought tolerance in pepper.CaCIPK3基因正向调控辣椒的耐旱性。
Hortic Res. 2021 Oct 1;8(1):216. doi: 10.1038/s41438-021-00651-7.
10
Abiotic stress responses in plants.植物中的非生物胁迫响应
Nat Rev Genet. 2022 Feb;23(2):104-119. doi: 10.1038/s41576-021-00413-0. Epub 2021 Sep 24.