Qiao Xiaochen, Li Xiaoyan, Wang Zhichao, Feng Yi, Wei Xiaochun, Li Lu, Pan Yongchun, Zhang Kun, Zhou Ruhao, Yan Lei, Li Pengcui, Xu Chaojian, Lv Zhi, Tian Zhi
Second Clinical Medical College, Shanxi Medical University, Taiyuan 030001, Shanxi, P.R. China.
Department of Orthopedics, The Second Hospital of Shanxi Medical University, Shanxi Key laboratory of Bone and Soft Tissue Injury Repair, Taiyuan 030001, Shanxi, P.R. China.
Aging (Albany NY). 2024 Jan 26;16(2):1192-1217. doi: 10.18632/aging.205396.
The gut microbiota (GM) constitutes a critical factor in the maintenance of physiological homeostasis. Numerous studies have empirically demonstrated that the GM is closely associated with the onset and progression of osteoporosis (OP). Nevertheless, the characteristics of the GM and its metabolites related to different forms of OP are poorly understood. In the present study, we examined the changes in the GM and its metabolites associated with various types of OP as well as the correlations among them.
We simultaneously established rat postmenopausal, disuse-induced, and glucocorticoid-induced OP models. We used micro-CT and histological analyses to observe bone microstructure, three-point bending tests to measure bone strength, and enzyme-linked immunosorbent assay (ELISA) to evaluate the biochemical markers of bone turnover in the three rat OP models and the control. We applied 16s rDNA to analyze GM abundance and employed untargeted metabolomics to identify fecal metabolites in all four treatment groups. We implemented multi-omics methods to explore the relationships among OP, the GM, and its metabolites.
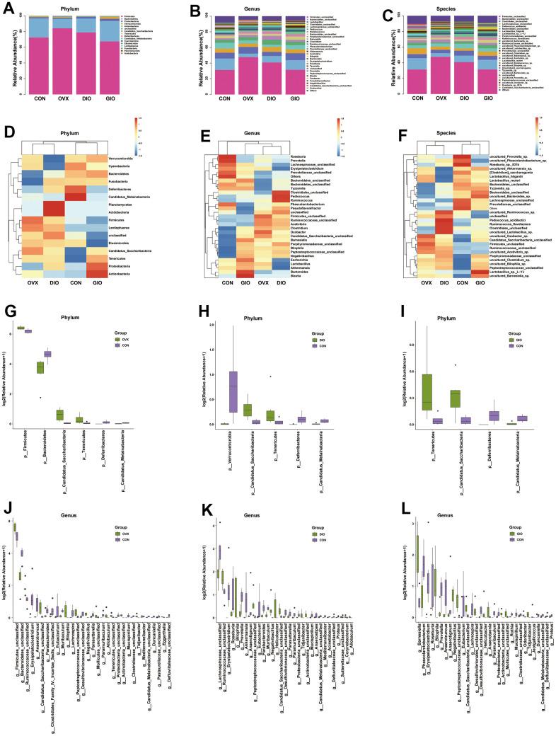
The 16S rDNA sequencing revealed that both the abundance and alterations of the GM significantly differed among the OP groups. In the postmenopausal OP model, the bacterial genera g__Bacteroidetes_unclassified, g__Firmicutes_unclassified, and g__Eggerthella had changed. In the disuse-induced and glucocorticoid-induced OP models, g__Akkermansia and g__Rothia changed, respectively. Untargeted metabolomics disclosed that the GM-derived metabolites significantly differed among the OP types. However, a Kyoto Encyclopedia of Genes and Genomes (KEGG) enrichment analysis showed that it was mainly metabolites implicated in lipid and amino acid metabolism that were altered in all cases. An association analysis indicated that the histidine metabolism intermediate 4-(β-acetylaminoethyl) imidazole was common to all OP forms and was strongly correlated with all bone metabolism-related bacterial genera. Hence, 4-(β-acetylaminoethyl) imidazole might play a vital role in OP onset and progression.
The present work revealed the alterations in the GM and its metabolites that are associated with OP. It also disclosed the changes in the GM that are characteristic of each type of OP. Future research should endeavor to determine the causal and regulatory effects of the GM and the metabolites typical of each form of OP.
肠道微生物群(GM)是维持生理稳态的关键因素。大量研究已通过实验证明,GM与骨质疏松症(OP)的发生和发展密切相关。然而,人们对与不同类型OP相关的GM及其代谢产物的特征了解甚少。在本研究中,我们检测了与各种类型OP相关的GM及其代谢产物的变化以及它们之间的相关性。
我们同时建立了大鼠绝经后、废用性和糖皮质激素诱导的OP模型。我们使用显微CT和组织学分析观察骨微结构,通过三点弯曲试验测量骨强度,并采用酶联免疫吸附测定(ELISA)评估三种大鼠OP模型及对照组的骨转换生化标志物。我们应用16s rDNA分析GM丰度,并采用非靶向代谢组学鉴定所有四个治疗组的粪便代谢产物。我们运用多组学方法探索OP、GM及其代谢产物之间的关系。
16S rDNA测序显示,GM的丰度和变化在OP组之间存在显著差异。在绝经后OP模型中,未分类的拟杆菌属、未分类的厚壁菌属和埃格特菌属发生了变化。在废用性和糖皮质激素诱导的OP模型中,阿克曼菌属和罗氏菌属分别发生了变化。非靶向代谢组学表明,GM衍生的代谢产物在不同类型的OP之间存在显著差异。然而,京都基因与基因组百科全书(KEGG)富集分析表明,所有情况下主要是参与脂质和氨基酸代谢的代谢产物发生了改变。关联分析表明,组氨酸代谢中间体4-(β-乙酰氨基乙基)咪唑在所有OP形式中都存在,并且与所有与骨代谢相关的细菌属密切相关。因此,4-(β-乙酰氨基乙基)咪唑可能在OP的发生和发展中起重要作用。
本研究揭示了与OP相关的GM及其代谢产物的变化。它还揭示了每种类型OP所特有的GM变化。未来的研究应努力确定GM以及每种OP形式典型代谢产物的因果和调节作用。