Division of Endocrinology and Metabolism, Department of Medicine, University of California San Diego, San Diego, CA, USA.
Department of Biochemistry and Structural Biology, University of Texas Health Science Center, San Antonio, TX, USA.
Nat Metab. 2024 Feb;6(2):273-289. doi: 10.1038/s42255-024-00978-0. Epub 2024 Jan 29.
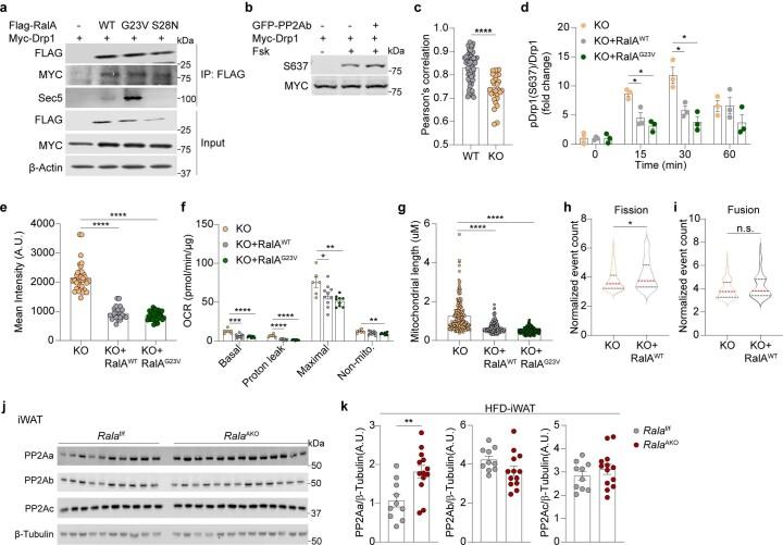
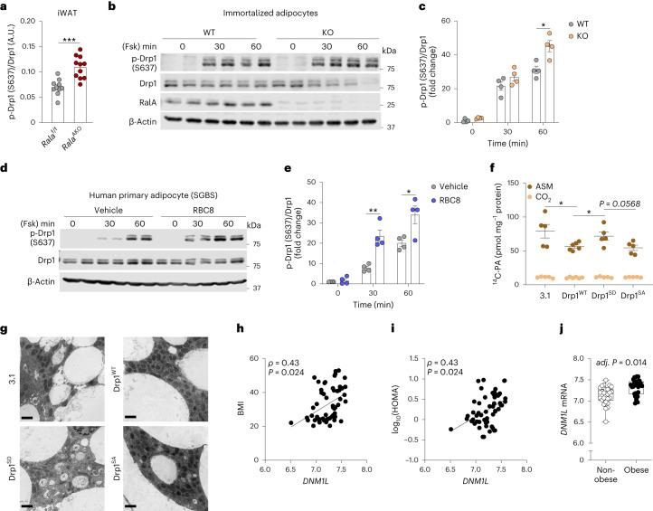
Mitochondrial dysfunction is a characteristic trait of human and rodent obesity, insulin resistance and fatty liver disease. Here we show that high-fat diet (HFD) feeding causes mitochondrial fragmentation in inguinal white adipocytes from male mice, leading to reduced oxidative capacity by a process dependent on the small GTPase RalA. RalA expression and activity are increased in white adipocytes after HFD. Targeted deletion of RalA in white adipocytes prevents fragmentation of mitochondria and diminishes HFD-induced weight gain by increasing fatty acid oxidation. Mechanistically, RalA increases fission in adipocytes by reversing the inhibitory Ser637 phosphorylation of the fission protein Drp1, leading to more mitochondrial fragmentation. Adipose tissue expression of the human homolog of Drp1, DNM1L, is positively correlated with obesity and insulin resistance. Thus, chronic activation of RalA plays a key role in repressing energy expenditure in obese adipose tissue by shifting the balance of mitochondrial dynamics toward excessive fission, contributing to weight gain and metabolic dysfunction.
线粒体功能障碍是人类和啮齿动物肥胖、胰岛素抵抗和脂肪肝的特征。在这里,我们表明高脂肪饮食(HFD)喂养会导致雄性小鼠腹股沟白色脂肪细胞中线粒体碎片化,从而通过依赖小 GTPase RalA 的过程降低氧化能力。HFD 后,白色脂肪细胞中 RalA 的表达和活性增加。在白色脂肪细胞中靶向敲除 RalA 可防止线粒体碎片化,并通过增加脂肪酸氧化来减少 HFD 诱导的体重增加。从机制上讲,RalA 通过逆转分裂蛋白 Drp1 的抑制性 Ser637 磷酸化来增加分裂,从而增加分裂。脂肪细胞中 Drp1 的人类同源物 DNM1L 的脂肪组织表达与肥胖和胰岛素抵抗呈正相关。因此,RalA 的慢性激活通过将线粒体动力学的平衡转向过度分裂来在肥胖脂肪组织中抑制能量消耗中发挥关键作用,导致体重增加和代谢功能障碍。