Suppr超能文献

间充质干细胞衍生的外泌体通过抑制肺泡巨噬细胞焦亡减轻急性肺损伤

Mesenchymal Stem Cells-Derived Exosomes Alleviate Acute Lung Injury by Inhibiting Alveolar Macrophage Pyroptosis.

作者信息

Liu Peipei, Yang Shengnan, Shao Xuecheng, Li Chen, Wang Zai, Dai Huaping, Wang Chen

机构信息

Department of Pulmonary and Critical Care Medicine, China-Japan Friendship Hospital, National Center for Respiratory Medicine, Institute of Respiratory Medicine, Chinese Academy of Medical Sciences, National Clinical Research Center for Respiratory Diseases, Beijing, People's Republic of China.

Chinese Academy of Medical Sciences, Peking Union Medical College, Beijing, People's Republic of China.

出版信息

Stem Cells Transl Med. 2024 Apr 15;13(4):371-386. doi: 10.1093/stcltm/szad094.

Abstract

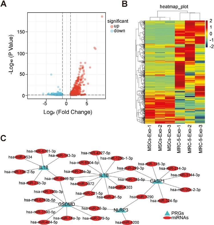
Acute lung injury (ALI) is an important pathological process of acute respiratory distress syndrome, yet there are limited therapies for its treatment. Mesenchymal stem cells-derived exosomes (MSCs-Exo) have been shown to be effective in suppressing inflammation. However, the effects of MSCs-Exo on ALI and the underlying mechanisms have not been well elucidated. Our data showed that MSCs-Exo, but not exosomes derived from MRC-5 cells (MRC-5-Exo), which are human fetal lung fibroblast cells, significantly improved chest imaging, histological observations, alveolocapillary membrane permeability, and reduced inflammatory response in ALI mice model. According to miRNA sequencing and proteomic analysis of MSCs-Exo and MRC-5-Exo, MSCs-Exo may inhibit pyroptosis by miRNAs targeting caspase-1-mediated pathway, and by proteins with immunoregulation functions. Taken together, our study demonstrated that MSCs-Exo were effective in treating ALI by inhibiting the pyroptosis of alveolar macrophages and reducing inflammation response. Its mechanism may be through pyroptosis-targeting miRNAs and immunoregulating proteins delivered by MSCs-Exo. Therefore, MSCs-Exo may be a new treatment option in the early stage of ALI.

摘要

急性肺损伤(ALI)是急性呼吸窘迫综合征的重要病理过程,但其治疗方法有限。间充质干细胞衍生的外泌体(MSCs-Exo)已被证明在抑制炎症方面有效。然而,MSCs-Exo对ALI的影响及其潜在机制尚未得到充分阐明。我们的数据表明,MSCs-Exo而非源自人胎儿肺成纤维细胞MRC-5细胞的外泌体(MRC-5-Exo),能显著改善ALI小鼠模型的胸部影像学、组织学观察、肺泡毛细血管膜通透性,并减轻炎症反应。根据对MSCs-Exo和MRC-5-Exo的miRNA测序和蛋白质组分析,MSCs-Exo可能通过靶向caspase-1介导途径的miRNA以及具有免疫调节功能的蛋白质来抑制细胞焦亡。综上所述,我们的研究表明,MSCs-Exo通过抑制肺泡巨噬细胞的细胞焦亡和减轻炎症反应,对治疗ALI有效。其机制可能是通过MSCs-Exo传递的靶向细胞焦亡的miRNA和免疫调节蛋白。因此,MSCs-Exo可能是ALI早期的一种新的治疗选择。

https://cdn.ncbi.nlm.nih.gov/pmc/blobs/cd47/11016849/f32f61268347/szad094_fig8.jpg

文献检索

告别复杂PubMed语法,用中文像聊天一样搜索,搜遍4000万医学文献。AI智能推荐,让科研检索更轻松。

立即免费搜索

文件翻译

保留排版,准确专业,支持PDF/Word/PPT等文件格式,支持 12+语言互译。

免费翻译文档

深度研究

AI帮你快速写综述,25分钟生成高质量综述,智能提取关键信息,辅助科研写作。

立即免费体验