Suppr超能文献

结直肠癌新的血浆诊断标志物:谷氨酸tRNA来源的转运体片段

New plasma diagnostic markers for colorectal cancer: transporter fragments of glutamate tRNA origin.

作者信息

Ye Changda, Cheng Fu, Huang Luji, Wang Kang, Zhong Lin, Lu Yan, Ouyang Manzhao

机构信息

Department of Gastrointestinal Surgery, Shunde Hospital, Southern Medical University (The First People's Hospital of Shunde Foshan), Shunde, Foshan, Guangdong Province, 528300, China.

The Second School of Clinical Medicine, Southern Medical University, Guangzhou, Guangdong Province, 510080, China.

出版信息

J Cancer. 2024 Jan 12;15(5):1299-1313. doi: 10.7150/jca.92102. eCollection 2024.

Abstract

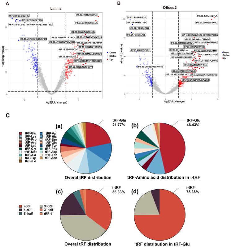
Colorectal cancer (CRC) is the second leading cause of cancer-related deaths worldwide. Early diagnosis of the disease can greatly improve the clinical prognosis for patients with CRC. Unfortunately, there are no current simple and effective early diagnostic markers available. The transfer RNA (tRNA)-derived RNA fragments (tRFs) are a class of small non-coding RNAs (sncRNAs), which have been shown to play an important role in the development and prognosis of CRC. However, only a few studies on tRFs as early diagnostic markers in CRC have been conducted. In this study, previously ignored tRFs expression data were extracted from six paired small RNA sequencing data in the Sequence Read Archive (SRA) database using MINTmap. Three i-tRFs, derived from the tRNA that transports glutamate (i-tRF-Glu), were identified and used to construct a random forest diagnostic model. The model performance was evaluated using the receiver operating characteristic (ROC) curve and precision-recall (PR) curve. The area under the curves (AUC) for the ROC and PR was 0.941 and 0.944, respectively. We further verified the differences in expression of the these i-tRF-Glu in the tissue and plasma of both CRC patients and healthy subjects using quantitative real-time PCR (qRT-PCR). We found that the ROC-AUC of the three was greater than traditional plasma tumor markers such as CEA and CA199. Our bioinformatics analysis suggested that the these i-tRF-Glu are associated with cancer development and glutamate (Glu)-glutamine (Gln) metabolism. Overall, our study uncovered these i-tRF-Glu that have early diagnostic significance and therapeutic potential for CRC, this warrants further investigation into the diagnostic and therapeutic potential of these i-tRF-Glu in CRC.

摘要

结直肠癌(CRC)是全球癌症相关死亡的第二大主要原因。该疾病的早期诊断可显著改善CRC患者的临床预后。不幸的是,目前尚无简单有效的早期诊断标志物。转运RNA(tRNA)衍生的RNA片段(tRFs)是一类小的非编码RNA(sncRNAs),已被证明在CRC的发生发展和预后中起重要作用。然而,关于tRFs作为CRC早期诊断标志物的研究较少。在本研究中,使用MINTmap从序列读取存档(SRA)数据库中的六个配对小RNA测序数据中提取了先前被忽视的tRFs表达数据。鉴定出三个源自转运谷氨酸的tRNA的i-tRFs(i-tRF-Glu),并用于构建随机森林诊断模型。使用受试者工作特征(ROC)曲线和精确召回率(PR)曲线评估模型性能。ROC和PR曲线下面积(AUC)分别为0.941和0.944。我们进一步使用定量实时PCR(qRT-PCR)验证了CRC患者和健康受试者的组织和血浆中这些i-tRF-Glu的表达差异。我们发现这三个指标的ROC-AUC均大于传统血浆肿瘤标志物,如癌胚抗原(CEA)和糖类抗原199(CA199)。我们的生物信息学分析表明,这些i-tRF-Glu与癌症发展和谷氨酸(Glu)-谷氨酰胺(Gln)代谢相关。总体而言,我们的研究发现了这些对CRC具有早期诊断意义和治疗潜力的i-tRF-Glu,这值得进一步研究这些i-tRF-Glu在CRC中的诊断和治疗潜力。

https://cdn.ncbi.nlm.nih.gov/pmc/blobs/7cf5/10861818/4a48896d9ebc/jcav15p1299g001.jpg

文献检索

告别复杂PubMed语法,用中文像聊天一样搜索,搜遍4000万医学文献。AI智能推荐,让科研检索更轻松。

立即免费搜索

文件翻译

保留排版,准确专业,支持PDF/Word/PPT等文件格式,支持 12+语言互译。

免费翻译文档

深度研究

AI帮你快速写综述,25分钟生成高质量综述,智能提取关键信息,辅助科研写作。

立即免费体验