Horneck Johnston Cian J H, Ledwith Anna E, Lundahl Mimmi L E, Charles-Messance Hugo, Hackett Emer E, O'Shaughnessy Simon D, Clegg Jonah, Prendeville Hannah, McGrath John P, Walsh Aaron M, Case Sarah, Austen Byrne Hollie, Gautam Parth, Dempsey Elaine, Corr Sinead C, Sheedy Frederick J
School of Biochemistry & Immunology, Trinity College, Dublin 2, Ireland.
School of Medicine, Trinity College, Dublin 2, Ireland.
iScience. 2024 Jan 26;27(3):109030. doi: 10.1016/j.isci.2024.109030. eCollection 2024 Mar 15.
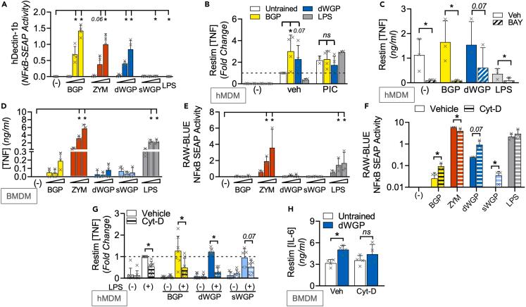
Fungal β-glucans are major drivers of trained immunity which increases long-term protection against secondary infections. Heterogeneity in β-glucan source, structure, and solubility alters interaction with the phagocytic receptor Dectin-1 and could impact strategies to improve trained immunity in humans. Using a panel of diverse β-glucans, we describe the ability of a specific yeast-derived whole-glucan particle (WGP) to reprogram metabolism and thereby drive trained immunity in human monocyte-derived macrophages and mice bone marrow . Presentation of pure, non-soluble, non-aggregated WGPs led to the formation of the Dectin-1 phagocytic synapse with subsequent lysosomal mTOR activation, metabolic reprogramming, and epigenetic rewiring. Intraperitoneal or oral administration of WGP drove bone marrow myelopoiesis and improved mature macrophage responses, pointing to therapeutic and food-based strategies to drive trained immunity. Thus, the investment of a cell in a trained response relies on specific recognition of β-glucans presented on intact microbial particles through stimulation of the Dectin-1 phagocytic response.
真菌β-葡聚糖是训练有素的免疫的主要驱动因素,可增强对继发性感染的长期保护。β-葡聚糖来源、结构和溶解性的异质性会改变与吞噬受体脱铁素-1的相互作用,并可能影响改善人类训练有素的免疫的策略。我们使用一组不同的β-葡聚糖,描述了一种特定的酵母衍生全葡聚糖颗粒(WGP)重新编程代谢从而在人单核细胞衍生的巨噬细胞和小鼠骨髓中驱动训练有素的免疫的能力。呈现纯的、不溶性的、非聚集的WGP会导致脱铁素-1吞噬突触的形成,随后溶酶体mTOR激活、代谢重编程和表观遗传重排。腹腔内或口服WGP可驱动骨髓造血并改善成熟巨噬细胞反应,这为驱动训练有素的免疫的治疗和基于食物的策略指明了方向。因此,细胞在训练有素的反应中的投入依赖于通过刺激脱铁素-1吞噬反应对完整微生物颗粒上呈现的β-葡聚糖的特异性识别。