Suppr超能文献

通过使用生物正交纳米酶解开TLR 7/8激动剂来使巨噬细胞极化至抗癌表型。

Polarization of macrophages to an anti-cancer phenotype through uncaging of a TLR 7/8 agonist using bioorthogonal nanozymes.

作者信息

Zhang Xianzhi, Liu Yuanchang, Jiang Mingdi, Mas-Rosario Javier A, Fedeli Stefano, Cao-Milan Roberto, Liu Liang, Winters Kyle J, Hirschbiegel Cristina-Maria, Nabawy Ahmed, Huang Rui, Farkas Michelle E, Rotello Vincent M

机构信息

Department of Chemistry, University of Massachusetts Amherst 710 N. Pleasant St. Amherst MA 01003 USA

Molecular and Cellular Biology Graduate Program, University of Massachusetts Amherst 230 Stockbridge Road Amherst Massachusetts 01003 USA.

出版信息

Chem Sci. 2024 Jan 9;15(7):2486-2494. doi: 10.1039/d3sc06431j. eCollection 2024 Feb 14.

Abstract

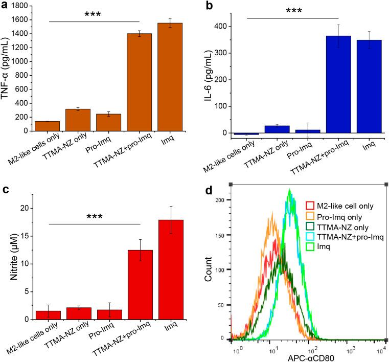
Macrophages are plastic cells of the immune system that can be broadly classified as having pro-inflammatory (M1-like) or anti-inflammatory (M2-like) phenotypes. M2-like macrophages are often associated with cancers and can promote cancer growth and create an immune-suppressive tumor microenvironment. Repolarizing macrophages from M2-like to M1-like phenotype provides a crucial strategy for anticancer immunotherapy. Imiquimod is an FDA-approved small molecule that can polarize macrophages by activating toll-like receptor 7/8 (TLR 7/8) located inside lysosomes. However, the non-specific inflammation that results from the drug has limited its systemic application. To overcome this issue, we report the use of gold nanoparticle-based bioorthogonal nanozymes for the conversion of an inactive, imiquimod-based prodrug to an active compound for macrophage re-education from anti- to pro-inflammatory phenotypes. The nanozymes were delivered to macrophages through endocytosis, where they uncaged pro-imiquimod . The generation of imiquimod resulted in the expression of pro-inflammatory cytokines. The re-educated M1-like macrophages feature enhanced phagocytosis of cancer cells, leading to efficient macrophage-based tumor cell killing.

摘要

巨噬细胞是免疫系统中的可塑性细胞,大致可分为具有促炎(M1样)或抗炎(M2样)表型。M2样巨噬细胞常与癌症相关,可促进癌症生长并营造免疫抑制性肿瘤微环境。将巨噬细胞从M2样表型重编程为M1样表型为抗癌免疫治疗提供了关键策略。咪喹莫特是一种经美国食品药品监督管理局(FDA)批准的小分子,可通过激活位于溶酶体内的Toll样受体7/8(TLR 7/8)使巨噬细胞极化。然而,该药物引发的非特异性炎症限制了其全身应用。为克服这一问题,我们报道了使用基于金纳米颗粒的生物正交纳米酶将无活性的、基于咪喹莫特的前药转化为活性化合物,用于将巨噬细胞从抗炎表型重编程为促炎表型。纳米酶通过内吞作用递送至巨噬细胞,在其中释放前咪喹莫特。咪喹莫特的生成导致促炎细胞因子的表达。重编程后的M1样巨噬细胞具有增强的癌细胞吞噬作用,从而实现基于巨噬细胞的高效肿瘤细胞杀伤。

https://cdn.ncbi.nlm.nih.gov/pmc/blobs/a073/10866364/6a0d1bbccc32/d3sc06431j-f1.jpg

文献AI研究员

20分钟写一篇综述,助力文献阅读效率提升50倍。

立即体验

用中文搜PubMed

大模型驱动的PubMed中文搜索引擎

马上搜索

文档翻译

学术文献翻译模型,支持多种主流文档格式。

立即体验