Suppr超能文献

人诱导多能干细胞分化的肝胆类器官可缓解非人灵长类动物胆汁淤积性肝纤维化。

Hepatobiliary organoids differentiated from hiPSCs relieve cholestasis-induced liver fibrosis in nonhuman primates.

机构信息

School of Life Science, Beijing University of Chinese Medicine, Beijing 100029, People's Republic of China.

Beizhong Jingyuan Biotechnology (Beijing) Limited, Beijing, People's Republic of China.

出版信息

Int J Biol Sci. 2024 Jan 21;20(4):1160-1179. doi: 10.7150/ijbs.90441. eCollection 2024.

Abstract

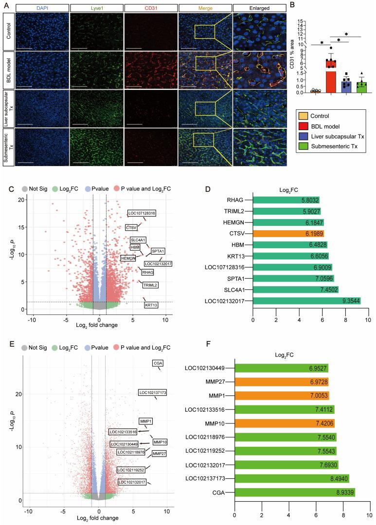
There is an urgent need for novel therapies to treat end-stage liver disease due to the shortage of available organs. Although cell transplantation holds considerable promise, its availability is limited due to the low engrafted cell mass and lack of unifying cell transplantation strategies. Here, we optimally established human induced pluripotent stem cell-derived functional hepatobiliary organoids (HBOs) based on our previous research and transplanted them into a monkey model via liver subcapsular and submesenteric transplantation routes to assess their potential clinical application. Our study revealed that HBO transplantation could safely and effectively improve hepatoprotection effects by antiapoptotic and antifibrotic agents. In addition, we also discovered that while multiple HBO transplantation pathways may have a shared effector mechanism, their respective treatment approaches have distinct advantages. Transplantation of HBOs could promote the high expression of CTSV in hepatic sinusoid endothelial cells, which might halt the progression of hepatic sinusoidal capillarization and liver fibrosis. Liver subcapsular transplants had stronger pro-CTSV upregulation than HBO submesenteric transplants, which could be attributed to naturally high CTSV expression in HBOs. Interestingly, both transplantation routes of HBOs were targeted the injured liver and triggered a new pattern of ductular reaction to alleviate the degree of liver fibrosis by surrounding the area with CK19-positive labeled cells. These residing, homing and repairing effects might be related to the high expression of MMP family genes. By promoting a unique pattern of ductular reactions, submesenteric HBO transplantation has a more representative antifibrotic impact than liver subcapsular transplantation. Altogether, our data strongly imply that the treatment of severe liver diseases with liver subcapsular and submesenteric transplantation of HBOs may be clinically effective and safe. These findings provide new insight into HBOs for further experimental and clinical validation.

摘要

由于可供使用的器官短缺,迫切需要新型疗法来治疗终末期肝病。尽管细胞移植具有很大的潜力,但由于移植细胞数量少和缺乏统一的细胞移植策略,其应用受到限制。在此,我们在以前的研究基础上,优化建立了人诱导多能干细胞衍生的功能性肝胆类器官(HBOs),并通过肝包膜下和肠系膜下移植途径将其移植到猴子模型中,以评估其潜在的临床应用。我们的研究表明,HBO 移植可通过抗凋亡和抗纤维化药物安全有效地改善肝保护作用。此外,我们还发现,尽管多种 HBO 移植途径可能具有共同的效应机制,但各自的治疗方法具有明显的优势。HBO 移植可促进 CTSV 在肝窦内皮细胞中的高表达,从而阻止肝窦毛细血管化和肝纤维化的进展。HBO 肝包膜下移植比 HBO 肠系膜下移植具有更强的 CTSV 上调作用,这可能归因于 HBO 中 CTSV 的天然高表达。有趣的是,HBO 移植的两种途径都靶向损伤的肝脏,并通过 CK19 阳性标记细胞包围区域触发新的胆管反应模式,从而减轻肝纤维化的程度。这些驻留、归巢和修复作用可能与 MMP 家族基因的高表达有关。通过促进独特的胆管反应模式,肠系膜下 HBO 移植比肝包膜下移植具有更具代表性的抗纤维化作用。总之,我们的数据强烈表明,通过肝包膜下和肠系膜下移植 HBO 治疗严重肝病可能具有临床有效性和安全性。这些发现为进一步的实验和临床验证提供了新的见解。

https://cdn.ncbi.nlm.nih.gov/pmc/blobs/8cd6/10878143/83d690910e45/ijbsv20p1160g001.jpg

文献AI研究员

20分钟写一篇综述,助力文献阅读效率提升50倍。

立即体验

用中文搜PubMed

大模型驱动的PubMed中文搜索引擎

马上搜索

文档翻译

学术文献翻译模型,支持多种主流文档格式。

立即体验