Department of Nursing, Seventh Clinical Medical College, Guangzhou University of Chinese Medicine, Shenzhen, Guangdong, 518100, People's Republic of China.
Department of Cardiovascular, Shenzhen Bao'an Traditional Chinese Medicine Hospital, Guangzhou University of Chinese Medicine, Shenzhen, Guangdong, 518100, People's Republic of China.
Int J Nanomedicine. 2024 Feb 20;19:1629-1644. doi: 10.2147/IJN.S438398. eCollection 2024.
, with profound botanical importance, reveals a rich composition of bioactive compounds, including polysaccharides, flavonoids, alkaloids, and diverse amino acids, holding promise for skin regeneration. However, the precise mechanism remains elusive. Seeking a potent natural remedy for wound healing, exocyst vesicles were successfully isolated from .
This investigation aimed to employ bioinformatics and in vivo experiments to elucidate target genes of -derived nanovesicles in skin wound healing, focusing on immune infiltration and senescence characteristics.
C57 mice experienced facilitated wound healing through -derived nanovesicles (DDNVs). Bioinformatics analysis and GEO database mining identified crucial genes by intersecting immune-related, senescence-related, and PANoptosis-associated genes. The identified genes underwent in vivo validation.
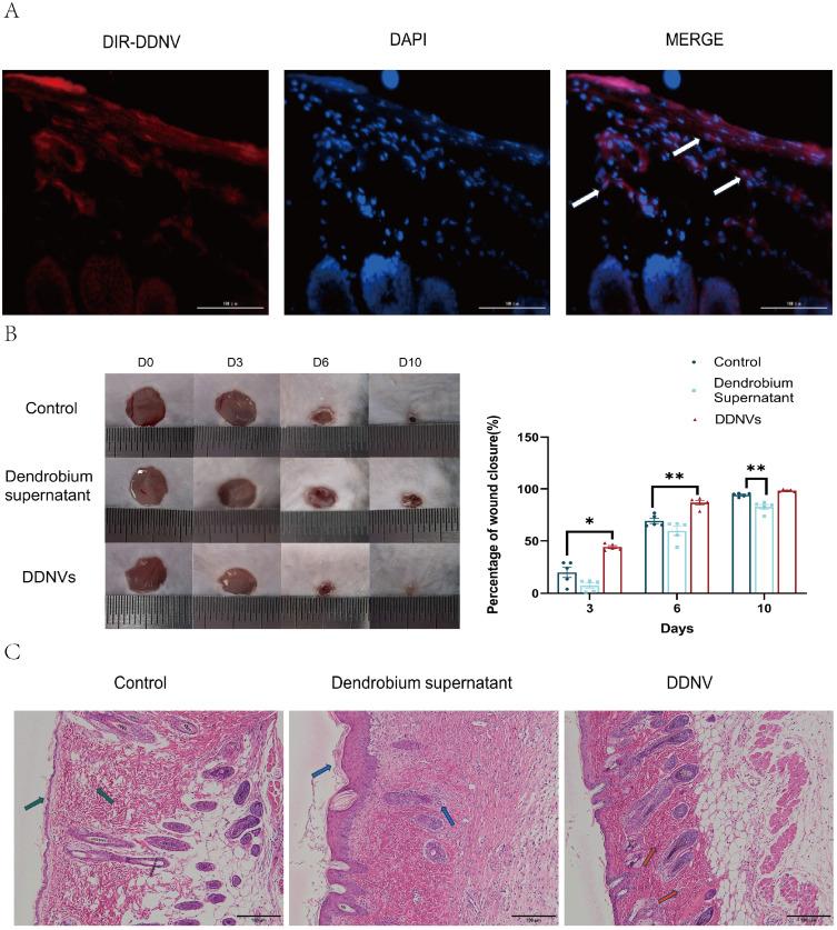
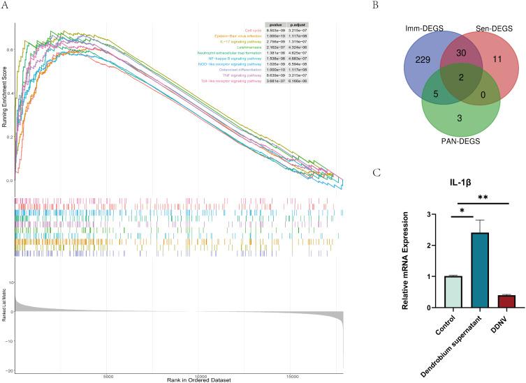
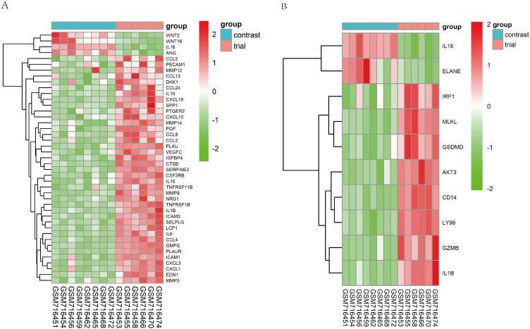
DDNVs remarkably accelerated skin wound healing in C57 mice. Bioinformatics analysis revealed abnormal expression patterns of immune-related, senescence-related, and pan-apoptosis-related genes, highlighting an overexpressed IL-1β and downregulated IL-18 in the model group, Exploration of signaling pathways included IL-17, NF-kappa B, NOD-like receptor, and Toll-like receptor pathways. In vivo experiments confirmed DDNVs' efficacy in suppressing IL-1β expression, enhancing wound healing.
Plant-derived nanovesicles (PDNV) emerged as a natural, reliable, and productive approach to wound healing. DDNVs uptake by mouse skin tissues, labeled with a fluorescent dye, led to enhanced wound healing in C57 mice. Notably, IL-1β overexpression in immune cells and genes played a key role. DDNVs intervention effectively suppressed IL-1β expression, accelerating skin wound tissue repair.
具有深远的植物学重要性,揭示了丰富的生物活性化合物组成,包括多糖、类黄酮、生物碱和多种氨基酸,为皮肤再生提供了希望。然而,确切的机制仍不清楚。为了寻找一种有效的天然创伤愈合方法,外泌体囊泡成功地从 中分离出来。
本研究旨在运用生物信息学和体内实验,阐明 衍生纳米囊泡(DDNVs)在皮肤创伤愈合中的靶基因,重点关注免疫浸润和衰老特征。
C57 小鼠通过 衍生纳米囊泡(DDNVs)促进伤口愈合。生物信息学分析和 GEO 数据库挖掘通过免疫相关、衰老相关和 PANoptosis 相关基因的交集确定关键基因。鉴定的基因进行了体内验证。
DDNVs 显著加速了 C57 小鼠的皮肤伤口愈合。生物信息学分析显示,免疫相关、衰老相关和泛凋亡相关基因的表达模式异常,模型组中 IL-1β 过度表达,IL-18 下调。信号通路的探索包括 IL-17、NF-kappa B、NOD 样受体和 Toll 样受体通路。体内实验证实 DDNVs 能有效抑制 IL-1β 的表达,促进伤口愈合。
植物来源的纳米囊泡(PDNV)是一种天然、可靠、高效的创伤愈合方法。用荧光染料标记的 DDNVs 被小鼠皮肤组织吸收,导致 C57 小鼠的伤口愈合得到增强。值得注意的是,免疫细胞和基因中 IL-1β 的过度表达起着关键作用。DDNVs 的干预有效地抑制了 IL-1β 的表达,加速了皮肤创伤组织的修复。