• 文献检索
  • 文档翻译
  • 深度研究
  • 学术资讯
  • Suppr Zotero 插件Zotero 插件
  • 邀请有礼
  • 套餐&价格
  • 历史记录
应用&插件
Suppr Zotero 插件Zotero 插件浏览器插件Mac 客户端Windows 客户端微信小程序
定价
高级版会员购买积分包购买API积分包
服务
文献检索文档翻译深度研究API 文档MCP 服务
关于我们
关于 Suppr公司介绍联系我们用户协议隐私条款
关注我们

Suppr 超能文献

核心技术专利:CN118964589B侵权必究
粤ICP备2023148730 号-1Suppr @ 2026

文献检索

告别复杂PubMed语法,用中文像聊天一样搜索,搜遍4000万医学文献。AI智能推荐,让科研检索更轻松。

立即免费搜索

文件翻译

保留排版,准确专业,支持PDF/Word/PPT等文件格式,支持 12+语言互译。

免费翻译文档

深度研究

AI帮你快速写综述,25分钟生成高质量综述,智能提取关键信息,辅助科研写作。

立即免费体验

通过纳米颗粒诱导的胞质钙变化调节树突状细胞功能

Modulation of Dendritic Cell Function via Nanoparticle-Induced Cytosolic Calcium Changes.

作者信息

Cao Zhengwei, Yang Xueyuan, Yang Wei, Chen Fanghui, Jiang Wen, Zhan Shuyue, Jiang Fangchao, Li Jianwen, Ye Chenming, Lang Liwei, Zhang Sirui, Feng Zhizi, Lai Xinning, Liu Yang, Mao Leidong, Cai Houjian, Teng Yong, Xie Jin

机构信息

Department of Chemistry, University of Georgia, Athens, Georgia 30602, United States.

Department of Hematology and Medical Oncology & Winship Cancer Institute, Emory University School of Medicine, Atlanta, Georgia 30322, United States.

出版信息

ACS Nano. 2024 Mar 12;18(10):7618-7632. doi: 10.1021/acsnano.4c00550. Epub 2024 Feb 29.

DOI:10.1021/acsnano.4c00550
PMID:38422984
原文链接:https://pmc.ncbi.nlm.nih.gov/articles/PMC10938921/
Abstract

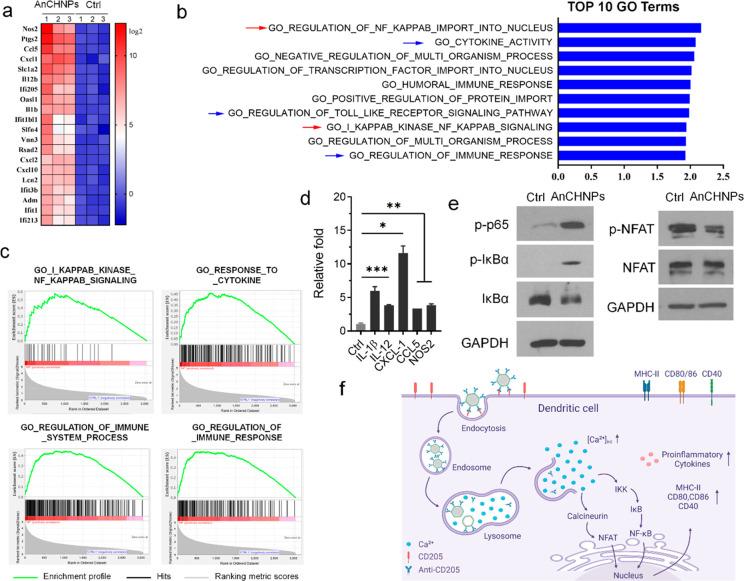
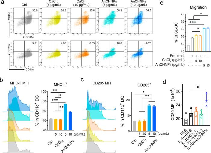
Calcium nanoparticles have been investigated for applications, such as drug and gene delivery. Additionally, Ca serves as a crucial second messenger in the activation of immune cells. However, few studies have systematically studied the effects of calcium nanoparticles on the calcium levels and functions within immune cells. In this study, we explore the potential of calcium nanoparticles as a vehicle to deliver calcium into the cytosol of dendritic cells (DCs) and influence their functions. We synthesized calcium hydroxide nanoparticles, coated them with a layer of silica to prevent rapid degradation, and further conjugated them with anti-CD205 antibodies to achieve targeted delivery to DCs. Our results indicate that these nanoparticles can efficiently enter DCs and release calcium ions in a controlled manner. This elevation in cytosolic calcium activates both the NFAT and NF-κB pathways, in turn promoting the expression of costimulatory molecules, antigen-presenting molecules, and pro-inflammatory cytokines. In mouse tumor models, the calcium nanoparticles enhanced the antitumor immune response and augmented the efficacy of both radiotherapy and chemotherapy without introducing additional toxicity. Our study introduces a safe nanoparticle immunomodulator with potential widespread applications in cancer therapy.

摘要

钙纳米颗粒已被研究用于药物和基因递送等应用。此外,钙在免疫细胞激活过程中作为关键的第二信使。然而,很少有研究系统地研究钙纳米颗粒对免疫细胞内钙水平和功能的影响。在本研究中,我们探索了钙纳米颗粒作为一种载体将钙递送至树突状细胞(DCs)胞质溶胶并影响其功能的潜力。我们合成了氢氧化钙纳米颗粒,用一层二氧化硅包裹以防止快速降解,并进一步将它们与抗CD205抗体偶联以实现对DCs的靶向递送。我们的结果表明,这些纳米颗粒可以有效地进入DCs并以可控方式释放钙离子。胞质钙的这种升高激活了NFAT和NF-κB途径,进而促进共刺激分子、抗原呈递分子和促炎细胞因子的表达。在小鼠肿瘤模型中,钙纳米颗粒增强了抗肿瘤免疫反应,并提高了放疗和化疗的疗效,且未引入额外毒性。我们的研究引入了一种安全的纳米颗粒免疫调节剂,在癌症治疗中具有潜在的广泛应用。

https://cdn.ncbi.nlm.nih.gov/pmc/blobs/6418/10938921/dfb96736b866/nn4c00550_0008.jpg
https://cdn.ncbi.nlm.nih.gov/pmc/blobs/6418/10938921/c3f3a7e635b3/nn4c00550_0001.jpg
https://cdn.ncbi.nlm.nih.gov/pmc/blobs/6418/10938921/51e451af1ae5/nn4c00550_0002.jpg
https://cdn.ncbi.nlm.nih.gov/pmc/blobs/6418/10938921/5a325e71a22d/nn4c00550_0003.jpg
https://cdn.ncbi.nlm.nih.gov/pmc/blobs/6418/10938921/c81ff8b16e30/nn4c00550_0004.jpg
https://cdn.ncbi.nlm.nih.gov/pmc/blobs/6418/10938921/830913051240/nn4c00550_0005.jpg
https://cdn.ncbi.nlm.nih.gov/pmc/blobs/6418/10938921/f9bfb07a89ff/nn4c00550_0006.jpg
https://cdn.ncbi.nlm.nih.gov/pmc/blobs/6418/10938921/27c0a6cd0174/nn4c00550_0007.jpg
https://cdn.ncbi.nlm.nih.gov/pmc/blobs/6418/10938921/dfb96736b866/nn4c00550_0008.jpg
https://cdn.ncbi.nlm.nih.gov/pmc/blobs/6418/10938921/c3f3a7e635b3/nn4c00550_0001.jpg
https://cdn.ncbi.nlm.nih.gov/pmc/blobs/6418/10938921/51e451af1ae5/nn4c00550_0002.jpg
https://cdn.ncbi.nlm.nih.gov/pmc/blobs/6418/10938921/5a325e71a22d/nn4c00550_0003.jpg
https://cdn.ncbi.nlm.nih.gov/pmc/blobs/6418/10938921/c81ff8b16e30/nn4c00550_0004.jpg
https://cdn.ncbi.nlm.nih.gov/pmc/blobs/6418/10938921/830913051240/nn4c00550_0005.jpg
https://cdn.ncbi.nlm.nih.gov/pmc/blobs/6418/10938921/f9bfb07a89ff/nn4c00550_0006.jpg
https://cdn.ncbi.nlm.nih.gov/pmc/blobs/6418/10938921/27c0a6cd0174/nn4c00550_0007.jpg
https://cdn.ncbi.nlm.nih.gov/pmc/blobs/6418/10938921/dfb96736b866/nn4c00550_0008.jpg

相似文献

1
Modulation of Dendritic Cell Function via Nanoparticle-Induced Cytosolic Calcium Changes.通过纳米颗粒诱导的胞质钙变化调节树突状细胞功能
ACS Nano. 2024 Mar 12;18(10):7618-7632. doi: 10.1021/acsnano.4c00550. Epub 2024 Feb 29.
2
Enhanced CD40 and ICOSL expression on dendritic cells surface improve anti-tumor immune responses; effectiveness of mRNA/chitosan nanoparticles.树突状细胞表面增强的 CD40 和 ICOSL 表达可改善抗肿瘤免疫反应;mRNA/壳聚糖纳米粒的有效性。
Immunopharmacol Immunotoxicol. 2018 Oct;40(5):375-386. doi: 10.1080/08923973.2018.1510959. Epub 2018 Sep 28.
3
Phenotypic profile of dendritic and T cells in the lymph node of Balb/C mice with breast cancer submitted to dendritic cells immunotherapy.接受树突状细胞免疫治疗的乳腺癌Balb/C小鼠淋巴结中树突状细胞和T细胞的表型特征
Immunol Lett. 2016 Sep;177:25-37. doi: 10.1016/j.imlet.2016.07.009. Epub 2016 Jul 14.
4
Polymer nanoparticles for enhanced immune response: combined delivery of tumor antigen and small interference RNA for immunosuppressive gene to dendritic cells.用于增强免疫反应的聚合物纳米颗粒:肿瘤抗原与小干扰RNA联合递送至树突状细胞以抑制免疫基因
Acta Biomater. 2014 May;10(5):2169-76. doi: 10.1016/j.actbio.2013.12.050. Epub 2014 Jan 4.
5
Non-small Cell Lung Cancer Cells Modulate the Development of Human CD1c Conventional Dendritic Cell Subsets Mediated by CD103 and CD205.非小细胞肺癌细胞通过 CD103 和 CD205 调节人类 CD1c 常规树突状细胞亚群的发育。
Front Immunol. 2019 Dec 10;10:2829. doi: 10.3389/fimmu.2019.02829. eCollection 2019.
6
Enhanced anti-tumor immunotherapy by silica-coated magnetic nanoparticles conjugated with ovalbumin.通过与卵清蛋白结合的硅涂层磁性纳米颗粒增强抗肿瘤免疫治疗。
Int J Nanomedicine. 2019 Oct 16;14:8235-8249. doi: 10.2147/IJN.S194352. eCollection 2019.
7
"Pathogen-mimicking" nanoparticles for vaccine delivery to dendritic cells.用于将疫苗递送至树突状细胞的“病原体模拟”纳米颗粒。
J Immunother. 2007 May-Jun;30(4):378-95. doi: 10.1097/CJI.0b013e31802cf3e3.
8
Antigen self-presenting dendrosomes swallowing nanovaccines boost antigens and STING agonists codelivery for cancer immunotherapy.抗原自呈递树突体吞噬纳米疫苗增强抗原和STING激动剂共递送用于癌症免疫治疗。
Biomaterials. 2025 May;316:122998. doi: 10.1016/j.biomaterials.2024.122998. Epub 2024 Dec 9.
9
Avidin-conjugated calcium phosphate nanoparticles as a modular targeting system for the attachment of biotinylated molecules in vitro and in vivo.抗生物素蛋白偶联的磷酸钙纳米颗粒作为一种模块化靶向系统,用于在体外和体内连接生物素化分子。
Acta Biomater. 2017 Jul 15;57:414-425. doi: 10.1016/j.actbio.2017.05.049. Epub 2017 May 26.
10
Restoring anti-tumor functions of T cells via nanoparticle-mediated immune checkpoint modulation.通过纳米颗粒介导的免疫检查点调节恢复 T 细胞的抗肿瘤功能。
J Control Release. 2016 Jun 10;231:17-28. doi: 10.1016/j.jconrel.2016.01.044. Epub 2016 Jan 29.

引用本文的文献

1
The Forgotten Innate Immune Cells: Unraveling Their Prospective Interactions with Nanomaterials.被遗忘的固有免疫细胞:解析它们与纳米材料的潜在相互作用
Int J Nanomedicine. 2025 Jun 24;20:8173-8189. doi: 10.2147/IJN.S517249. eCollection 2025.
2
Nanodiamonds Interact with Primary Human Macrophages and Dendritic Cells Evoking a Vigorous Interferon Response.纳米金刚石与原代人巨噬细胞和树突状细胞相互作用,引发强烈的干扰素反应。
ACS Nano. 2025 May 27;19(20):19057-19079. doi: 10.1021/acsnano.4c18108. Epub 2025 May 14.
3
Nanotechnology-Fortified Manipulation of Cell Ca Signaling.

本文引用的文献

1
Vaccination Following Intratumoral Injection of IL2 and Poly-l-lysine/Iron Oxide/CpG Nanoparticles to a Radiated Tumor Site.于放射治疗后的肿瘤部位瘤内注射 IL2 和多聚赖氨酸/氧化铁/ CpG 纳米粒子后进行接种疫苗。
ACS Nano. 2023 Jun 13;17(11):10236-10251. doi: 10.1021/acsnano.3c00418. Epub 2023 May 22.
2
Lipid-Peptide-mRNA Nanoparticles Augment Radioiodine Uptake in Anaplastic Thyroid Cancer.脂质-肽-mRNA 纳米颗粒增强间变性甲状腺癌对放射性碘的摄取。
Adv Sci (Weinh). 2023 Jan;10(3):e2204334. doi: 10.1002/advs.202204334. Epub 2022 Dec 1.
3
Disulfiram loaded calcium phosphate nanoparticles for enhanced cancer immunotherapy.
纳米技术强化的细胞钙信号调控
Small Sci. 2024 Jun 26;4(10):2400169. doi: 10.1002/smsc.202400169. eCollection 2024 Oct.
4
Recent advances in the bench-to-bedside translation of cancer nanomedicines.癌症纳米药物从实验室到临床应用转化的最新进展。
Acta Pharm Sin B. 2025 Jan;15(1):97-122. doi: 10.1016/j.apsb.2024.12.007. Epub 2024 Dec 14.
5
Recent research progress on metal ions and metal-based nanomaterials in tumor therapy.金属离子和金属基纳米材料在肿瘤治疗中的最新研究进展
Front Bioeng Biotechnol. 2025 Feb 7;13:1550089. doi: 10.3389/fbioe.2025.1550089. eCollection 2025.
6
Advances in nanoparticle-based radiotherapy for cancer treatment.基于纳米粒子的癌症放射治疗进展。
iScience. 2024 Dec 14;28(1):111602. doi: 10.1016/j.isci.2024.111602. eCollection 2025 Jan 17.
7
Mitochondria-Targeted Multifunctional Nanoparticles Combine Cuproptosis and Programmed Cell Death-1 Downregulation for Cancer Immunotherapy.线粒体靶向多功能纳米颗粒结合铜死亡和程序性细胞死亡-1 下调用于癌症免疫治疗。
Adv Sci (Weinh). 2024 Sep;11(35):e2403520. doi: 10.1002/advs.202403520. Epub 2024 Jul 16.
载双硫仑的磷酸钙纳米粒增强癌症免疫治疗。
Biomaterials. 2022 Dec;291:121880. doi: 10.1016/j.biomaterials.2022.121880. Epub 2022 Oct 27.
4
Intratumoral delivery of IL-12 and IL-27 mRNA using lipid nanoparticles for cancer immunotherapy.使用脂质纳米粒瘤内递送 IL-12 和 IL-27 mRNA 进行癌症免疫治疗。
J Control Release. 2022 May;345:306-313. doi: 10.1016/j.jconrel.2022.03.021. Epub 2022 Mar 14.
5
Therapeutic strategies to remodel immunologically cold tumors.重塑免疫冷肿瘤的治疗策略。
Clin Transl Immunology. 2020 Dec 8;9(12):e1226. doi: 10.1002/cti2.1226. eCollection 2020.
6
ATAD3A mediates activation of RAS-independent mitochondrial ERK1/2 signaling, favoring head and neck cancer development.ATAD3A 介导 RAS 非依赖性线粒体 ERK1/2 信号的激活,有利于头颈部癌症的发展。
J Exp Clin Cancer Res. 2022 Jan 29;41(1):43. doi: 10.1186/s13046-022-02274-9.
7
Transformable Nanosensitizer with Tumor Microenvironment-Activated Sonodynamic Process and Calcium Release for Enhanced Cancer Immunotherapy.具有肿瘤微环境激活声动力学过程和钙释放的可变形纳米敏化剂用于增强癌症免疫治疗。
Angew Chem Int Ed Engl. 2021 Jun 14;60(25):14051-14059. doi: 10.1002/anie.202102703. Epub 2021 May 13.
8
Target Reprogramming Lysosomes of CD8+ T Cells by a Mineralized Metal-Organic Framework for Cancer Immunotherapy.通过矿化金属-有机骨架靶向重编程 CD8+ T 细胞溶酶体用于癌症免疫治疗。
Adv Mater. 2021 Apr;33(17):e2100616. doi: 10.1002/adma.202100616. Epub 2021 Mar 24.
9
Dendritic Cells Revisited.树突状细胞再探。
Annu Rev Immunol. 2021 Apr 26;39:131-166. doi: 10.1146/annurev-immunol-061020-053707. Epub 2021 Jan 22.
10
Immune system in cancer radiotherapy: Resistance mechanisms and therapy perspectives.癌症放疗中的免疫系统:抵抗机制与治疗视角。
Crit Rev Oncol Hematol. 2021 Jan;157:103180. doi: 10.1016/j.critrevonc.2020.103180. Epub 2020 Nov 16.