Suppr超能文献

CRISPR/Cas9介导的优良香稻品种湘早籼半矮秆糯性性状改良:靶向Gn1a和GW2基因以提高产量和品质

CRISPR/Cas9-mediated enhancement of semi-dwarf glutinous traits in elite Xiangdaowan rice ( L.): targeting and genes for yield and quality improvement.

作者信息

Wang Quanxiu, Gao Haolin, Liu Ke, Wang Honglin, Zhang Fan, Wei Lanmeng, Lu Kaijing, Li Mengmeng, Shi Yiming, Zhao Jinhui, Zhou Wei, Peng Bo, Yuan Hongyu

机构信息

College of Life Sciences, Institute for Conservation and Utilization of Agro-Bioresources in Dabie Mountains, Xinyang Normal University, Xinyang, China.

出版信息

Front Plant Sci. 2024 Feb 16;15:1333191. doi: 10.3389/fpls.2024.1333191. eCollection 2024.

Abstract

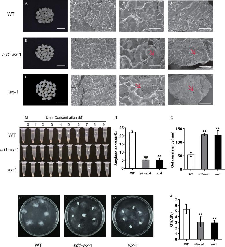
In rice cultivation, the traits of semi-dwarfism and glutinous texture are pivotal for optimizing yield potential and grain quality, respectively. Xiangdaowan (XDW) rice, renowned for its exceptional aromatic properties, has faced challenges due to its tall stature and high amylose content, resulting in poor lodging resistance and suboptimal culinary attributes. To address these issues, we employed CRISPR/Cas9 technology to precisely edit the and genes in XDW rice, leading to the development of stable genetically homozygous lines with desired semi-dwarf and glutinous characteristics. The mutant lines exhibited reduced gibberellin content, plant height, and amylose content, while maintaining hardly changed germination rate and other key agronomic traits. Importantly, our study demonstrated that exogenous GA application effectively promoted growth by compensating for the deficiency of endogenous gibberellin. Based on this, a semi-dwarf glutinous elite rice ( L.) Lines was developed without too much effect on most agronomic traits. Furthermore, a comparative transcriptome analysis unveiled that differentially expressed genes (DEGs) were primarily associated with the anchored component of the membrane, hydrogen peroxide catabolic process, peroxidase activity, terpene synthase activity, and apoplast. Additionally, terpene synthase genes involved in catalyzing the biosynthesis of diterpenoids to gibberellins were enriched and significantly down-regulated. This comprehensive study provides an efficient method for simultaneously enhancing rice plant height and quality, paving the way for the development of lodging-resistant and high-quality rice varieties.

摘要

在水稻种植中,半矮化和糯质性状分别对于优化产量潜力和稻米品质至关重要。湘稻晚(XDW)水稻以其独特的香气特性而闻名,但因其植株高大和直链淀粉含量高而面临挑战,导致抗倒伏性差和烹饪特性欠佳。为了解决这些问题,我们采用CRISPR/Cas9技术对XDW水稻中的 和 基因进行精确编辑,从而培育出具有所需半矮化和糯质特性的稳定遗传纯合系。 突变系的赤霉素含量、株高和直链淀粉含量降低,同时发芽率和其他关键农艺性状几乎保持不变。重要的是,我们的研究表明,外源施用赤霉素通过弥补内源赤霉素的不足有效地促进了生长。基于此,培育出了一种半矮化糯质优良水稻( )品系,对大多数农艺性状影响不大。此外,一项比较转录组分析揭示,差异表达基因(DEG)主要与膜的锚定成分、过氧化氢分解代谢过程、过氧化物酶活性、萜烯合酶活性和质外体有关。此外,参与催化二萜类化合物生物合成生成赤霉素的萜烯合酶基因被富集并显著下调。这项全面的研究提供了一种同时提高水稻株高和品质的有效方法,为培育抗倒伏和高品质水稻品种铺平了道路。

https://cdn.ncbi.nlm.nih.gov/pmc/blobs/13e0/10904601/a0e44f95add3/fpls-15-1333191-g001.jpg

文献AI研究员

20分钟写一篇综述,助力文献阅读效率提升50倍。

立即体验

用中文搜PubMed

大模型驱动的PubMed中文搜索引擎

马上搜索

文档翻译

学术文献翻译模型,支持多种主流文档格式。

立即体验