• 文献检索
  • 文档翻译
  • 深度研究
  • 学术资讯
  • Suppr Zotero 插件Zotero 插件
  • 邀请有礼
  • 套餐&价格
  • 历史记录
应用&插件
Suppr Zotero 插件Zotero 插件浏览器插件Mac 客户端Windows 客户端微信小程序
定价
高级版会员购买积分包购买API积分包
服务
文献检索文档翻译深度研究API 文档MCP 服务
关于我们
关于 Suppr公司介绍联系我们用户协议隐私条款
关注我们

Suppr 超能文献

核心技术专利:CN118964589B侵权必究
粤ICP备2023148730 号-1Suppr @ 2026

文献检索

告别复杂PubMed语法,用中文像聊天一样搜索,搜遍4000万医学文献。AI智能推荐,让科研检索更轻松。

立即免费搜索

文件翻译

保留排版,准确专业,支持PDF/Word/PPT等文件格式,支持 12+语言互译。

免费翻译文档

深度研究

AI帮你快速写综述,25分钟生成高质量综述,智能提取关键信息,辅助科研写作。

立即免费体验

通过结构响应质谱成像探究金属有机框架的稳定性。

Probing the stability of metal-organic frameworks by structure-responsive mass spectrometry imaging.

作者信息

Lin Yue, Min Ke, Ma Wende, Yang Xuezhi, Lu Dawei, Lin Zhenyu, Liu Qian, Jiang Guibin

机构信息

State Key Laboratory of Environmental Chemistry and Ecotoxicology, Research Center for Eco-Environmental Sciences, Chinese Academy of Sciences Beijing 100085 China

School of Environment, Hangzhou Institute for Advanced Study, UCAS Hangzhou 310024 China.

出版信息

Chem Sci. 2024 Feb 6;15(10):3698-3706. doi: 10.1039/d4sc00021h. eCollection 2024 Mar 6.

DOI:10.1039/d4sc00021h
PMID:38455012
原文链接:https://pmc.ncbi.nlm.nih.gov/articles/PMC10915809/
Abstract

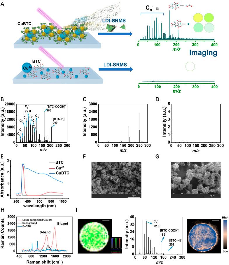
The widespread application of metal-organic frameworks (MOFs) is seriously hindered by their structural instability and it is still very challenging to probe the stability of MOFs during application by current techniques. Here, we report a novel structure-responsive mass spectrometry (SRMS) imaging technique to probe the stability of MOFs. We discovered that intact CuBTC (as a model of MOFs) could generate the characteristic peaks of organic ligands and carbon cluster anions in laser desorption/ionization mass spectrometry, but these peaks were significantly changed when the structure of CuBTC was dissociated, thus enabling a label-free probing of the stability. Furthermore, SRMS can be performed in imaging mode to visualize the degradation kinetics and reveal the spatial heterogeneity of the stability of CuBTC. This technique was successfully applied in different application scenarios (in water, moist air, and CO) and also validated with different MOFs. It thus provides a versatile new tool for better design and application of environment-sensitive materials.

摘要

金属有机框架材料(MOFs)的广泛应用受到其结构不稳定性的严重阻碍,并且利用当前技术在应用过程中探测MOFs的稳定性仍然极具挑战性。在此,我们报道了一种用于探测MOFs稳定性的新型结构响应质谱(SRMS)成像技术。我们发现完整的CuBTC(作为MOFs的一个模型)在激光解吸/电离质谱中能够产生有机配体和碳簇阴离子的特征峰,但当CuBTC的结构解离时,这些峰发生了显著变化,从而实现了对稳定性的无标记探测。此外,SRMS可以在成像模式下进行,以可视化降解动力学并揭示CuBTC稳定性的空间异质性。该技术已成功应用于不同的应用场景(在水、潮湿空气和CO中),并在不同的MOFs上得到验证。因此,它为更好地设计和应用环境敏感材料提供了一种通用的新工具。

https://cdn.ncbi.nlm.nih.gov/pmc/blobs/f0f1/10915809/10eebc9f1025/d4sc00021h-f5.jpg
https://cdn.ncbi.nlm.nih.gov/pmc/blobs/f0f1/10915809/1a5e6bb60f84/d4sc00021h-f1.jpg
https://cdn.ncbi.nlm.nih.gov/pmc/blobs/f0f1/10915809/fbb732934b87/d4sc00021h-f2.jpg
https://cdn.ncbi.nlm.nih.gov/pmc/blobs/f0f1/10915809/b5f2920a486c/d4sc00021h-f3.jpg
https://cdn.ncbi.nlm.nih.gov/pmc/blobs/f0f1/10915809/87cc97b85fc7/d4sc00021h-f4.jpg
https://cdn.ncbi.nlm.nih.gov/pmc/blobs/f0f1/10915809/10eebc9f1025/d4sc00021h-f5.jpg
https://cdn.ncbi.nlm.nih.gov/pmc/blobs/f0f1/10915809/1a5e6bb60f84/d4sc00021h-f1.jpg
https://cdn.ncbi.nlm.nih.gov/pmc/blobs/f0f1/10915809/fbb732934b87/d4sc00021h-f2.jpg
https://cdn.ncbi.nlm.nih.gov/pmc/blobs/f0f1/10915809/b5f2920a486c/d4sc00021h-f3.jpg
https://cdn.ncbi.nlm.nih.gov/pmc/blobs/f0f1/10915809/87cc97b85fc7/d4sc00021h-f4.jpg
https://cdn.ncbi.nlm.nih.gov/pmc/blobs/f0f1/10915809/10eebc9f1025/d4sc00021h-f5.jpg

相似文献

1
Probing the stability of metal-organic frameworks by structure-responsive mass spectrometry imaging.通过结构响应质谱成像探究金属有机框架的稳定性。
Chem Sci. 2024 Feb 6;15(10):3698-3706. doi: 10.1039/d4sc00021h. eCollection 2024 Mar 6.
2
A Facile and General Approach to Enhance Water Resistance of Metal-Organic Frameworks by the Post-Modification with Aminopropyltriethoxylsilane.一种通过用氨丙基三乙氧基硅烷进行后修饰来增强金属有机框架材料耐水性的简便通用方法。
Nanomaterials (Basel). 2022 Mar 29;12(7):1134. doi: 10.3390/nano12071134.
3
Recent applications of metal-organic frameworks in matrix-assisted laser desorption/ionization mass spectrometry.金属有机骨架在基质辅助激光解吸/电离质谱中的最新应用。
Anal Bioanal Chem. 2019 Jul;411(19):4509-4522. doi: 10.1007/s00216-019-01876-1. Epub 2019 Jun 4.
4
Tailor-Made Stable Zr(IV)-Based Metal-Organic Frameworks for Laser Desorption/Ionization Mass Spectrometry Analysis of Small Molecules and Simultaneous Enrichment of Phosphopeptides.用于小分子激光解吸/电离质谱分析的定制稳定的 Zr(IV) 基金属有机骨架及同时富集磷酸肽
ACS Appl Mater Interfaces. 2016 Aug 10;8(31):20292-300. doi: 10.1021/acsami.6b06225. Epub 2016 Jul 28.
5
Detection of Pb(II): Au Nanoparticle Incorporated CuBTC MOFs.铅(II)的检测:金纳米颗粒嵌入的CuBTC金属有机框架材料
Front Chem. 2020 Oct 15;8:803. doi: 10.3389/fchem.2020.00803. eCollection 2020.
6
Metal-organic framework-based affinity materials in proteomics.基于金属有机骨架的蛋白质组学亲和材料。
Anal Bioanal Chem. 2019 Mar;411(9):1745-1759. doi: 10.1007/s00216-019-01610-x. Epub 2019 Jan 25.
7
CuBTC Metal-Organic Framework Decorated with FeBTC Nanoparticles with Enhance Water Stability for Environmental Remediation Applications.用FeBTC纳米颗粒修饰的CuBTC金属有机框架,具有增强的水稳定性,用于环境修复应用。
ACS Omega. 2023 Apr 18;8(17):14900-14906. doi: 10.1021/acsomega.2c05338. eCollection 2023 May 2.
8
Template-Mediated Synthesis of Hierarchically Porous Metal-Organic Frameworks for Efficient CO/N Separation.用于高效CO/N分离的分级多孔金属有机框架的模板介导合成
Materials (Basel). 2022 Jul 31;15(15):5292. doi: 10.3390/ma15155292.
9
Nanoporous Carbons Derived from Metal-Organic Frameworks as Novel Matrices for Surface-Assisted Laser Desorption/Ionization Mass Spectrometry.基于金属-有机骨架的纳米多孔碳作为新型基质用于表面辅助激光解吸/电离质谱。
Small. 2016 Apr;12(15):2057-66. doi: 10.1002/smll.201502817. Epub 2016 Feb 23.
10
Probing the Water Stability Limits and Degradation Pathways of Metal-Organic Frameworks.探究金属有机框架材料的水稳定性极限及降解途径
Chemistry. 2020 Jun 2;26(31):7109-7117. doi: 10.1002/chem.202000207. Epub 2020 May 19.

本文引用的文献

1
Microscale Determination of Binary Gas Adsorption Isotherms in MOFs.微尺度下 MOFs 中二元气体吸附等温线的测定。
J Am Chem Soc. 2022 Nov 16;144(45):20939-20946. doi: 10.1021/jacs.2c09818. Epub 2022 Nov 4.
2
Linker Scissoring Strategy Enables Precise Shaping of Metal-Organic Frameworks for Chromatographic Separation.链接切割策略可精确调控金属有机框架用于色谱分离。
Angew Chem Int Ed Engl. 2022 Sep 12;61(37):e202207786. doi: 10.1002/anie.202207786. Epub 2022 Jul 8.
3
Mass Spectrometry Imaging Reveals In Situ Behaviors of Multiple Components in Aerosol Particles.
质谱成像揭示了气溶胶颗粒中多种成分的原位行为。
Angew Chem Int Ed Engl. 2021 Oct 18;60(43):23225-23231. doi: 10.1002/anie.202103874. Epub 2021 Aug 11.
4
Identification, Quantification, and Imaging of the Biodistribution of Soot Particles by Mass Spectral Fingerprinting.通过质谱指纹图谱对烟尘颗粒生物分布进行鉴定、定量和成像
Anal Chem. 2021 May 4;93(17):6665-6672. doi: 10.1021/acs.analchem.0c05180. Epub 2021 Apr 21.
5
Mass spectrometry for multi-dimensional characterization of natural and synthetic materials at the nanoscale.质谱法用于纳米尺度下天然和合成材料的多维特性描述。
Chem Soc Rev. 2021 Apr 26;50(8):5243-5280. doi: 10.1039/d0cs00714e.
6
Morphology and composition of particles emitted from conventional and alternative fuel vehicles.常规燃料和替代燃料车辆排放颗粒的形态和组成。
Environ Sci Pollut Res Int. 2021 Apr;28(16):19810-19821. doi: 10.1007/s11356-020-11671-6. Epub 2021 Jan 6.
7
Power of Infrared and Raman Spectroscopies to Characterize Metal-Organic Frameworks and Investigate Their Interaction with Guest Molecules.红外光谱和拉曼光谱表征金属有机框架及其与客体分子相互作用的能力。
Chem Rev. 2021 Feb 10;121(3):1286-1424. doi: 10.1021/acs.chemrev.0c00487. Epub 2020 Dec 14.
8
Mitigation of indoor air pollution: A review of recent advances in adsorption materials and catalytic oxidation.室内空气污染的缓解:吸附材料和催化氧化技术的最新进展综述。
J Hazard Mater. 2021 Mar 5;405:124138. doi: 10.1016/j.jhazmat.2020.124138. Epub 2020 Oct 10.
9
Insights into the Structure and Dynamics of Metal-Organic Frameworks via Transmission Electron Microscopy.通过透射电子显微镜研究金属有机骨架的结构与动力学。
J Am Chem Soc. 2020 Oct 14;142(41):17224-17235. doi: 10.1021/jacs.0c08773. Epub 2020 Sep 29.
10
Metal-Organic Framework Composites for Theragnostics and Drug Delivery Applications.金属有机框架复合材料在治疗学和药物输送中的应用。
Biotechnol J. 2021 Feb;16(2):e2000005. doi: 10.1002/biot.202000005. Epub 2020 May 25.