• 文献检索
  • 文档翻译
  • 深度研究
  • 学术资讯
  • Suppr Zotero 插件Zotero 插件
  • 邀请有礼
  • 套餐&价格
  • 历史记录
应用&插件
Suppr Zotero 插件Zotero 插件浏览器插件Mac 客户端Windows 客户端微信小程序
定价
高级版会员购买积分包购买API积分包
服务
文献检索文档翻译深度研究API 文档MCP 服务
关于我们
关于 Suppr公司介绍联系我们用户协议隐私条款
关注我们

Suppr 超能文献

核心技术专利:CN118964589B侵权必究
粤ICP备2023148730 号-1Suppr @ 2026

文献检索

告别复杂PubMed语法,用中文像聊天一样搜索,搜遍4000万医学文献。AI智能推荐,让科研检索更轻松。

立即免费搜索

文件翻译

保留排版,准确专业,支持PDF/Word/PPT等文件格式,支持 12+语言互译。

免费翻译文档

深度研究

AI帮你快速写综述,25分钟生成高质量综述,智能提取关键信息,辅助科研写作。

立即免费体验

MicroRNA-18a 通过靶向 CTDSPL 防止间充质干细胞衰老。

MicroRNA-18a prevents senescence of mesenchymal stem cells by targeting CTDSPL.

机构信息

State Key Laboratory of Digital Medical Engineering, School of Biological Science and Medical Engineering, Southeast University, Nanjing 210096, China.

Department of Clinical Science and Research, Zhongda Hospital, School of Medicine, Southeast University, Nanjing 210009, China.

出版信息

Aging (Albany NY). 2024 Mar 7;16(5):4904-4919. doi: 10.18632/aging.205642.

DOI:10.18632/aging.205642
PMID:38460957
原文链接:https://pmc.ncbi.nlm.nih.gov/articles/PMC10968691/
Abstract

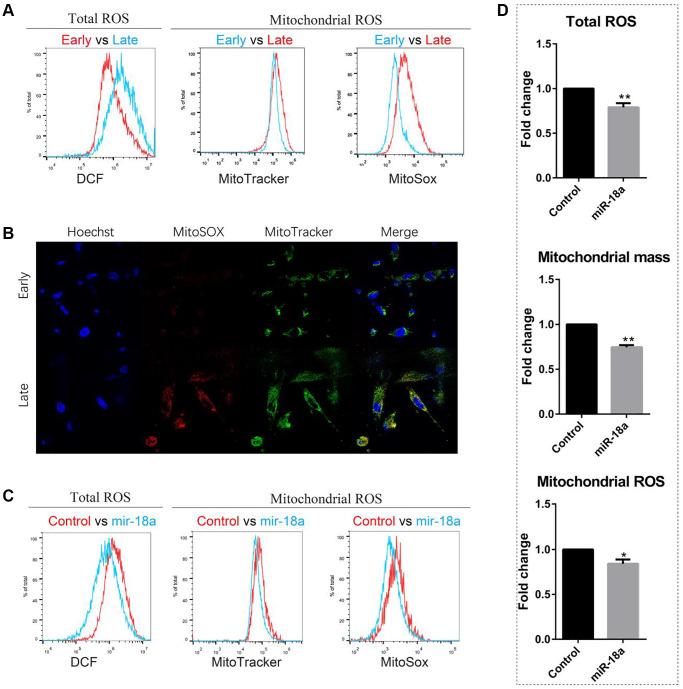
Stem cell therapy requires massive-scale homogeneous stem cells under strict qualification control. However, Prolonged expansion impairs the biological functions and results in senescence of mesenchymal stem cells (MSCs). We investigated the function of CTDSPL in the premature senescence process of MSCs and clarified that miR-18a-5p played a prominent role in preventing senescence of long-term cultured MSCs and promoting the self-renewal ability of MSCs. Over-expression of CTDSPL resulted in an enlarged morphology, up-regulation of p16 and accumulation of SA-β-gal of MSCs. The reduced phosphorylated RB suggested cell cycle arrest of MSCs. All these results implied that CTDSPL induced premature senescence of MSCs. We further demonstrated that miR-18a-5p was a putative regulator of CTDSPL by luciferase reporter assay. Inhibition of miR-18a-5p promoted the expression of CTDSPL and induced premature senescence of MSCs. Continuous overexpression of miR-18a-5p improved self-renewal of MSCs by reducing ROS level, increased expression of Oct4 and Nanog, and promoted growth rate and differentiation capability. We reported for the first time that the dynamic interaction of miR-18a-5p and CTDSPL is crucial for stem cell senescence.

摘要

干细胞治疗需要在严格的资格控制下大规模同质的干细胞。然而,长期扩增会损害间充质干细胞(MSCs)的生物学功能,并导致其衰老。我们研究了 CTDSPL 在 MSCs 衰老过程中的作用,并阐明了 miR-18a-5p 在防止长期培养的 MSCs 衰老和促进 MSCs 自我更新能力方面发挥了重要作用。CTDSPL 的过表达导致 MSCs 的形态增大,p16 上调和 SA-β-gal 积累。RB 的磷酸化减少表明 MSCs 的细胞周期停滞。所有这些结果表明 CTDSPL 诱导 MSCs 过早衰老。我们进一步通过荧光素酶报告基因检测证实了 miR-18a-5p 是 CTDSPL 的一个假定调节剂。miR-18a-5p 的抑制促进了 CTDSPL 的表达,并诱导了 MSCs 的过早衰老。持续过表达 miR-18a-5p 通过降低 ROS 水平、增加 Oct4 和 Nanog 的表达,以及促进生长速度和分化能力,改善了 MSCs 的自我更新能力。我们首次报道了 miR-18a-5p 和 CTDSPL 的动态相互作用对干细胞衰老至关重要。

https://cdn.ncbi.nlm.nih.gov/pmc/blobs/bbc3/10968691/99eed07f6be9/aging-16-205642-g006.jpg
https://cdn.ncbi.nlm.nih.gov/pmc/blobs/bbc3/10968691/ef6a65b7a650/aging-16-205642-g001.jpg
https://cdn.ncbi.nlm.nih.gov/pmc/blobs/bbc3/10968691/8fe9f45e406b/aging-16-205642-g002.jpg
https://cdn.ncbi.nlm.nih.gov/pmc/blobs/bbc3/10968691/b63dd7a65f48/aging-16-205642-g003.jpg
https://cdn.ncbi.nlm.nih.gov/pmc/blobs/bbc3/10968691/1cfbbd16899d/aging-16-205642-g004.jpg
https://cdn.ncbi.nlm.nih.gov/pmc/blobs/bbc3/10968691/92971a92fe1c/aging-16-205642-g005.jpg
https://cdn.ncbi.nlm.nih.gov/pmc/blobs/bbc3/10968691/99eed07f6be9/aging-16-205642-g006.jpg
https://cdn.ncbi.nlm.nih.gov/pmc/blobs/bbc3/10968691/ef6a65b7a650/aging-16-205642-g001.jpg
https://cdn.ncbi.nlm.nih.gov/pmc/blobs/bbc3/10968691/8fe9f45e406b/aging-16-205642-g002.jpg
https://cdn.ncbi.nlm.nih.gov/pmc/blobs/bbc3/10968691/b63dd7a65f48/aging-16-205642-g003.jpg
https://cdn.ncbi.nlm.nih.gov/pmc/blobs/bbc3/10968691/1cfbbd16899d/aging-16-205642-g004.jpg
https://cdn.ncbi.nlm.nih.gov/pmc/blobs/bbc3/10968691/92971a92fe1c/aging-16-205642-g005.jpg
https://cdn.ncbi.nlm.nih.gov/pmc/blobs/bbc3/10968691/99eed07f6be9/aging-16-205642-g006.jpg

相似文献

1
MicroRNA-18a prevents senescence of mesenchymal stem cells by targeting CTDSPL.MicroRNA-18a 通过靶向 CTDSPL 防止间充质干细胞衰老。
Aging (Albany NY). 2024 Mar 7;16(5):4904-4919. doi: 10.18632/aging.205642.
2
miR-155-5p inhibition rejuvenates aged mesenchymal stem cells and enhances cardioprotection following infarction.miR-155-5p抑制可使衰老的间充质干细胞恢复活力,并增强心肌梗死后的心脏保护作用。
Aging Cell. 2020 Apr;19(4):e13128. doi: 10.1111/acel.13128. Epub 2020 Mar 20.
3
miR-29c-3p promotes senescence of human mesenchymal stem cells by targeting CNOT6 through p53-p21 and p16-pRB pathways.微小RNA-29c-3p通过p53-p21和p16-pRB途径靶向CNOT6促进人间充质干细胞衰老。
Biochim Biophys Acta. 2016 Apr;1863(4):520-32. doi: 10.1016/j.bbamcr.2016.01.005. Epub 2016 Jan 11.
4
Inhibition of miR-199a-5p rejuvenates aged mesenchymal stem cells derived from patients with idiopathic pulmonary fibrosis and improves their therapeutic efficacy in experimental pulmonary fibrosis.抑制 miR-199a-5p 可恢复特发性肺纤维化患者来源的衰老间充质干细胞的活力,并提高其在实验性肺纤维化中的治疗效果。
Stem Cell Res Ther. 2021 Feb 25;12(1):147. doi: 10.1186/s13287-021-02215-x.
5
The p53/miR-145a Axis Promotes Cellular Senescence and Inhibits Osteogenic Differentiation by Targeting Cbfb in Mesenchymal Stem Cells.p53/miR-145a轴通过靶向间充质干细胞中的Cbfb促进细胞衰老并抑制成骨分化。
Front Endocrinol (Lausanne). 2021 Jan 11;11:609186. doi: 10.3389/fendo.2020.609186. eCollection 2020.
6
miR-18a-5p derived from mesenchymal stem cells-extracellular vesicles inhibits ovarian cancer cell proliferation, migration, invasion, and chemotherapy resistance.间充质干细胞来源的外泌体 miR-18a-5p 抑制卵巢癌细胞增殖、迁移、侵袭和化疗耐药性。
J Transl Med. 2022 Jun 7;20(1):258. doi: 10.1186/s12967-022-03422-7.
7
Long non-coding RNA H19 promotes osteogenic differentiation of human bone marrow-derived mesenchymal stem cells by regulating microRNA-140-5p/SATB2 axis.长链非编码 RNA H19 通过调控 microRNA-140-5p/SATB2 轴促进人骨髓间充质干细胞的成骨分化。
J Biosci. 2020;45.
8
Human umbilical cord-derived mesenchymal stem cell therapy ameliorates lupus through increasing CD4+ T cell senescence via MiR-199a-5p/Sirt1/p53 axis.人脐带间充质干细胞治疗通过 miR-199a-5p/Sirt1/p53 轴增加 CD4+T 细胞衰老改善狼疮。
Theranostics. 2021 Jan 1;11(2):893-905. doi: 10.7150/thno.48080. eCollection 2021.
9
Roles of microRNA-34a targeting SIRT1 in mesenchymal stem cells.靶向沉默调节蛋白1的微小RNA-34a在间充质干细胞中的作用
Stem Cell Res Ther. 2015 Oct 7;6:195. doi: 10.1186/s13287-015-0187-x.
10
The long noncoding RNA GAS5 negatively regulates the adipogenic differentiation of MSCs by modulating the miR-18a/CTGF axis as a ceRNA.长链非编码 RNA GAS5 通过作为 ceRNA 调节 miR-18a/CTGF 轴负调控间充质干细胞的成脂分化。
Cell Death Dis. 2018 May 1;9(5):554. doi: 10.1038/s41419-018-0627-5.

本文引用的文献

1
Effects of long-term culture on the biological characteristics and RNA profiles of human bone-marrow-derived mesenchymal stem cells.长期培养对人骨髓间充质干细胞生物学特性及RNA谱的影响。
Mol Ther Nucleic Acids. 2021 Aug 19;26:557-574. doi: 10.1016/j.omtn.2021.08.013. eCollection 2021 Dec 3.
2
[SCP Phosphatases and Oncogenesis].[SCP磷酸酶与肿瘤发生]
Mol Biol (Mosk). 2021 Jul-Aug;55(4):531-542. doi: 10.31857/S0026898421040091.
3
The miR-26 family regulates neural differentiation-associated microRNAs and mRNAs by directly targeting REST.
miR-26 家族通过直接靶向 REST 来调节神经分化相关的 microRNAs 和 mRNAs。
J Cell Sci. 2021 Jun 15;134(12). doi: 10.1242/jcs.257535. Epub 2021 Jun 21.
4
DNA methylation changes during long-term in vitro cell culture are caused by epigenetic drift.长期体外细胞培养过程中的 DNA 甲基化变化是由表观遗传漂移引起的。
Commun Biol. 2021 May 19;4(1):598. doi: 10.1038/s42003-021-02116-y.
5
miR-26 family and its target genes in tumorigenesis and development.miR-26 家族及其在肿瘤发生发展中的靶基因。
Crit Rev Oncol Hematol. 2021 Jan;157:103124. doi: 10.1016/j.critrevonc.2020.103124. Epub 2020 Oct 20.
6
MicroRNAs are critical regulators of senescence and aging in mesenchymal stem cells.微小RNA是间充质干细胞衰老过程中的关键调节因子。
Bone. 2021 Jan;142:115679. doi: 10.1016/j.bone.2020.115679. Epub 2020 Oct 3.
7
The Key Role of MicroRNAs in Self-Renewal and Differentiation of Embryonic Stem Cells.微小 RNA 在胚胎干细胞自我更新和分化中的关键作用。
Int J Mol Sci. 2020 Aug 31;21(17):6285. doi: 10.3390/ijms21176285.
8
Long non-coding RNA SNHG6 increases JAK2 expression by targeting the miR-181 family to promote colorectal cancer cell proliferation.长链非编码 RNA SNHG6 通过靶向 miR-181 家族增加 JAK2 的表达,从而促进结直肠癌细胞增殖。
J Gene Med. 2020 Dec;22(12):e3262. doi: 10.1002/jgm.3262. Epub 2020 Sep 21.
9
Genetic and epigenetic stability of stem cells: Epigenetic modifiers modulate the fate of mesenchymal stem cells.干细胞的遗传与表观遗传稳定性:表观遗传修饰因子调控间充质干细胞的命运。
Genomics. 2020 Sep;112(5):3615-3623. doi: 10.1016/j.ygeno.2020.04.022. Epub 2020 Apr 28.
10
Mesenchymal stem cell perspective: cell biology to clinical progress.间充质干细胞展望:从细胞生物学到临床进展
NPJ Regen Med. 2019 Dec 2;4:22. doi: 10.1038/s41536-019-0083-6. eCollection 2019.