• 文献检索
  • 文档翻译
  • 深度研究
  • 学术资讯
  • Suppr Zotero 插件Zotero 插件
  • 邀请有礼
  • 套餐&价格
  • 历史记录
应用&插件
Suppr Zotero 插件Zotero 插件浏览器插件Mac 客户端Windows 客户端微信小程序
定价
高级版会员购买积分包购买API积分包
服务
文献检索文档翻译深度研究API 文档MCP 服务
关于我们
关于 Suppr公司介绍联系我们用户协议隐私条款
关注我们

Suppr 超能文献

核心技术专利:CN118964589B侵权必究
粤ICP备2023148730 号-1Suppr @ 2026

文献检索

告别复杂PubMed语法,用中文像聊天一样搜索,搜遍4000万医学文献。AI智能推荐,让科研检索更轻松。

立即免费搜索

文件翻译

保留排版,准确专业,支持PDF/Word/PPT等文件格式,支持 12+语言互译。

免费翻译文档

深度研究

AI帮你快速写综述,25分钟生成高质量综述,智能提取关键信息,辅助科研写作。

立即免费体验

长期培养对人骨髓间充质干细胞生物学特性及RNA谱的影响。

Effects of long-term culture on the biological characteristics and RNA profiles of human bone-marrow-derived mesenchymal stem cells.

作者信息

Wang Shan, Wang Ziming, Su Hongjun, Chen Fenglei, Ma Mengjun, Yu Wenhui, Ye Guiwen, Cen Shuizhong, Mi Rujia, Wu Xiaohua, Deng Wen, Feng Pei, Zeng Chenying, Shen Huiyong, Wu Yanfeng

机构信息

Center for Biotherapy, Eighth Affiliated Hospital of Sun Yat-sen University, Shenzhen 518033, P.R. China.

Department of Orthopedics, Eighth Affiliated Hospital of Sun Yat-sen University, Shenzhen 518033, P.R. China.

出版信息

Mol Ther Nucleic Acids. 2021 Aug 19;26:557-574. doi: 10.1016/j.omtn.2021.08.013. eCollection 2021 Dec 3.

DOI:10.1016/j.omtn.2021.08.013
PMID:34631285
原文链接:https://pmc.ncbi.nlm.nih.gov/articles/PMC8479280/
Abstract

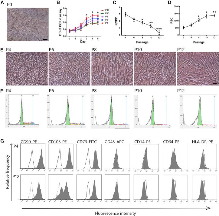
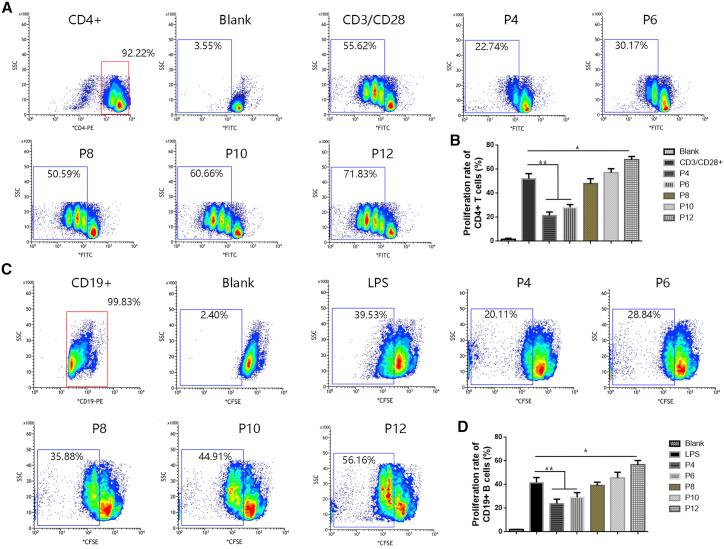
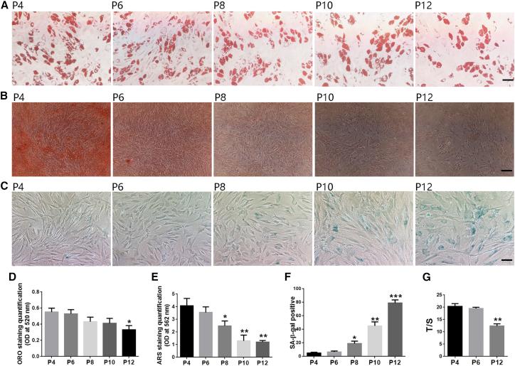
Expansion prior to mesenchymal stem cells (MSCs) application is a necessary process. Functional and genomic stability has a crucial role in stem-cell-based therapies. However, the exact expression and co-expressed profiles of coding and non-coding RNAs in human bone marrow (BM)-MSCs aging are still lacking. In the present studies, the change of morphology, immunophenotype, and capacity of proliferation, differentiation, and immunoregulation of MSCs at passage (P) 4, P6, P8, P10, and P12 were investigated. RNA sequencing identified that 439 mRNAs, 65 long noncoding RNAs (lncRNAs), 59 microRNAs (miRNAs), and 229 circular RNAs (circRNAs) were differentially expressed (DE) in P12 compared with P4, with a similar trend in P6. Gene ontology (GO), Kyoto Encyclopedia of Genes and Genomes (KEGG), and gene set enrichment analysis (GSEA) identified several significant biological processes and pathways, including binding, ossification, and Wnt and PPAR signaling pathways. Interaction and co-expression/localization analyses were performed for DE mRNAs and lncRNAs, and several key lncRNAs, circRNAs, and important pathways like autophagy and mitophagy were identified in the competing endogenous RNA (ceRNA) network. Some key RNAs found in the bioinformatics analysis were validated. Our studies indicate that replicative senescence of MSCs is a continuous process, including widespread alterations in biological characteristics and global gene expression patterns that need to be considered before therapeutic applications of MSCs.

摘要

间充质干细胞(MSCs)应用前的扩增是一个必要过程。功能和基因组稳定性在基于干细胞的治疗中起着关键作用。然而,人类骨髓(BM)-MSCs衰老过程中编码和非编码RNA的确切表达及共表达谱仍不清楚。在本研究中,对第4代、第6代、第8代、第10代和第12代MSCs的形态、免疫表型以及增殖、分化和免疫调节能力的变化进行了研究。RNA测序确定,与第4代相比,第12代中有439个mRNA、65个长链非编码RNA(lncRNA)、59个微小RNA(miRNA)和229个环状RNA(circRNA)差异表达(DE),第6代也有类似趋势。基因本体论(GO)、京都基因与基因组百科全书(KEGG)和基因集富集分析(GSEA)确定了几个重要的生物学过程和途径,包括结合、骨化以及Wnt和PPAR信号通路。对DE mRNA和lncRNA进行了相互作用和共表达/定位分析,并在竞争性内源RNA(ceRNA)网络中鉴定了几个关键的lncRNA、circRNA以及自噬和线粒体自噬等重要途径。对生物信息学分析中发现的一些关键RNA进行了验证。我们的研究表明,MSCs的复制性衰老为一个连续过程,包括生物学特性和整体基因表达模式的广泛改变,这些在MSCs治疗应用前均需加以考虑。

https://cdn.ncbi.nlm.nih.gov/pmc/blobs/3bc3/8479280/5f665d230944/gr8.jpg
https://cdn.ncbi.nlm.nih.gov/pmc/blobs/3bc3/8479280/70a2ca00dcae/fx1.jpg
https://cdn.ncbi.nlm.nih.gov/pmc/blobs/3bc3/8479280/e53cd445c55b/gr1.jpg
https://cdn.ncbi.nlm.nih.gov/pmc/blobs/3bc3/8479280/4dff0ecf1d86/gr2.jpg
https://cdn.ncbi.nlm.nih.gov/pmc/blobs/3bc3/8479280/53ad99a13bf3/gr3.jpg
https://cdn.ncbi.nlm.nih.gov/pmc/blobs/3bc3/8479280/45c4f10a5c5e/gr4.jpg
https://cdn.ncbi.nlm.nih.gov/pmc/blobs/3bc3/8479280/4b7737a2849d/gr5.jpg
https://cdn.ncbi.nlm.nih.gov/pmc/blobs/3bc3/8479280/6d6d4888af4b/gr6.jpg
https://cdn.ncbi.nlm.nih.gov/pmc/blobs/3bc3/8479280/cf37c084287b/gr7.jpg
https://cdn.ncbi.nlm.nih.gov/pmc/blobs/3bc3/8479280/5f665d230944/gr8.jpg
https://cdn.ncbi.nlm.nih.gov/pmc/blobs/3bc3/8479280/70a2ca00dcae/fx1.jpg
https://cdn.ncbi.nlm.nih.gov/pmc/blobs/3bc3/8479280/e53cd445c55b/gr1.jpg
https://cdn.ncbi.nlm.nih.gov/pmc/blobs/3bc3/8479280/4dff0ecf1d86/gr2.jpg
https://cdn.ncbi.nlm.nih.gov/pmc/blobs/3bc3/8479280/53ad99a13bf3/gr3.jpg
https://cdn.ncbi.nlm.nih.gov/pmc/blobs/3bc3/8479280/45c4f10a5c5e/gr4.jpg
https://cdn.ncbi.nlm.nih.gov/pmc/blobs/3bc3/8479280/4b7737a2849d/gr5.jpg
https://cdn.ncbi.nlm.nih.gov/pmc/blobs/3bc3/8479280/6d6d4888af4b/gr6.jpg
https://cdn.ncbi.nlm.nih.gov/pmc/blobs/3bc3/8479280/cf37c084287b/gr7.jpg
https://cdn.ncbi.nlm.nih.gov/pmc/blobs/3bc3/8479280/5f665d230944/gr8.jpg

相似文献

1
Effects of long-term culture on the biological characteristics and RNA profiles of human bone-marrow-derived mesenchymal stem cells.长期培养对人骨髓间充质干细胞生物学特性及RNA谱的影响。
Mol Ther Nucleic Acids. 2021 Aug 19;26:557-574. doi: 10.1016/j.omtn.2021.08.013. eCollection 2021 Dec 3.
2
The whole profiling and competing endogenous RNA network analyses of noncoding RNAs in adipose-derived stem cells from diabetic, old, and young patients.对来自糖尿病、老年和年轻患者的脂肪来源干细胞中的非编码 RNA 进行整体分析和竞争内源性 RNA 网络分析。
Stem Cell Res Ther. 2021 May 29;12(1):313. doi: 10.1186/s13287-021-02388-5.
3
Vitamin D (1,25-(OH)D) regulates the gene expression through competing endogenous RNAs networks in high glucose-treated endothelial progenitor cells.维生素 D(1,25-(OH)D)通过在高糖处理的内皮祖细胞中竞争内源性 RNA 网络来调节基因表达。
J Steroid Biochem Mol Biol. 2019 Oct;193:105425. doi: 10.1016/j.jsbmb.2019.105425. Epub 2019 Jul 11.
4
Analysis of Age-Related Circular RNA Expression Profiles in Mesenchymal Stem Cells of Rat Bone Marrow.大鼠骨髓间充质干细胞中与年龄相关的环状RNA表达谱分析
Front Genet. 2021 Jun 28;12:600632. doi: 10.3389/fgene.2021.600632. eCollection 2021.
5
lncRNA-mRNA expression profiles and functional networks of mesenchymal stromal cells involved in monocyte regulation.间充质基质细胞中涉及单核细胞调节的 lncRNA-mRNA 表达谱和功能网络。
Stem Cell Res Ther. 2019 Jul 16;10(1):207. doi: 10.1186/s13287-019-1306-x.
6
Identification and integrated analysis of differentially expressed lncRNAs and circRNAs reveal the potential ceRNA networks during PDLSC osteogenic differentiation.差异表达的长链非编码RNA和环状RNA的鉴定与综合分析揭示了牙周膜干细胞成骨分化过程中的潜在竞争性内源RNA网络。
BMC Genet. 2017 Dec 2;18(1):100. doi: 10.1186/s12863-017-0569-4.
7
Identification of Novel Long Non-coding and Circular RNAs in Human Papillomavirus-Mediated Cervical Cancer.人乳头瘤病毒介导的宫颈癌中新型长链非编码RNA和环状RNA的鉴定
Front Microbiol. 2017 Sep 19;8:1720. doi: 10.3389/fmicb.2017.01720. eCollection 2017.
8
Integrative analysis of long non-coding RNA and messenger RNA expression in toll-like receptor 4-primed mesenchymal stem cells of ankylosing spondylitis.强直性脊柱炎中Toll样受体4激活的间充质干细胞的长链非编码RNA和信使RNA表达的综合分析
Ann Transl Med. 2021 Oct;9(20):1563. doi: 10.21037/atm-21-5020.
9
Differential expression profiles of long noncoding RNAs and mRNAs in human bone marrow mesenchymal stem cells after exposure to a high dosage of dexamethasone.高剂量地塞米松处理后人骨髓间充质干细胞中长链非编码RNA和mRNA的差异表达谱
Stem Cell Res Ther. 2021 Jan 6;12(1):9. doi: 10.1186/s13287-020-02040-8.
10
Systematic identification and comparison of expressed profiles of lncRNAs and circRNAs with associated co-expression and ceRNA networks in mouse germline stem cells.小鼠生殖系干细胞中lncRNAs和circRNAs表达谱的系统鉴定及相关共表达和ceRNA网络的比较
Oncotarget. 2017 Apr 18;8(16):26573-26590. doi: 10.18632/oncotarget.15719.

引用本文的文献

1
A Novel Framework for the Design of Minimized Epigenetic Clocks Using the Analysis of DNA Methylation Heterogeneity.一种基于DNA甲基化异质性分析设计最小化表观遗传时钟的新框架。
Int J Mol Sci. 2025 May 23;26(11):5051. doi: 10.3390/ijms26115051.
2
RNA sequencing identifies and as predictive genes of aging CD264 human mesenchymal stem cells at an early passage.RNA测序鉴定出CD264人骨髓间充质干细胞早期传代时的衰老预测基因。 (原句中“identifies and as predictive genes”表述似乎不完整,推测原文可能是“identifies [genes] and [genes] as predictive genes” ,翻译时补充完整了成分。)
Cytotechnology. 2025 Apr;77(2):63. doi: 10.1007/s10616-025-00724-8. Epub 2025 Feb 19.
3

本文引用的文献

1
Circular RNA THBS1 promotes proliferation and apoptosis of non-small cell lung cancer cells by sponging miR-129-5p and regulating SOX4 expression.环状 RNA THBS1 通过海绵吸附 miR-129-5p 并调节 SOX4 表达促进非小细胞肺癌细胞的增殖和凋亡。
J BUON. 2020 Jul-Aug;25(4):1721-1727.
2
CircSERPINE2 weakens IL-1β-caused apoptosis and extracellular matrix degradation of chondrocytes by regulating miR-495/TGFBR2 axis.环状 RNA 丝氨酸蛋白酶抑制剂 2 通过调控 miR-495/TGFBR2 轴减弱白细胞介素-1β引起的软骨细胞凋亡和细胞外基质降解。
Biosci Rep. 2020 Nov 27;40(11). doi: 10.1042/BSR20201601.
3
LINC01503/miR-342-3p facilitates malignancy in non-small-cell lung cancer cells via regulating LASP1.
Transcriptomic Changes in Human Tonsil-Derived Mesenchymal Stem Cells Across Culture Passages.
人扁桃体来源间充质干细胞在传代培养过程中的转录组变化
Genes (Basel). 2024 Dec 19;15(12):1626. doi: 10.3390/genes15121626.
4
Identification of Reference Gene for Quantitative Gene Expression in Early-Term and Late-Term Cultured Canine Fibroblasts Derived from Ear Skin.用于定量早期和晚期培养的犬耳皮肤成纤维细胞基因表达的内参基因鉴定
Animals (Basel). 2024 Sep 20;14(18):2722. doi: 10.3390/ani14182722.
5
Single high-dose intravenous injection of Wharton's jelly-derived mesenchymal stem cell exerts protective effects in a rat model of metabolic syndrome.单次大剂量静脉注射牙髓间充质干细胞在代谢综合征大鼠模型中发挥保护作用。
Stem Cell Res Ther. 2024 Jun 5;15(1):160. doi: 10.1186/s13287-024-03769-2.
6
Murine bone-derived mesenchymal stem cells undergo molecular changes after a single passage in culture.鼠源骨髓间充质干细胞在传代培养后发生分子改变。
Sci Rep. 2024 May 29;14(1):12396. doi: 10.1038/s41598-024-63009-8.
7
MicroRNA-18a prevents senescence of mesenchymal stem cells by targeting CTDSPL.MicroRNA-18a 通过靶向 CTDSPL 防止间充质干细胞衰老。
Aging (Albany NY). 2024 Mar 7;16(5):4904-4919. doi: 10.18632/aging.205642.
8
Cellular microenvironment: a key for tuning mesenchymal stem cell senescence.细胞微环境:调节间充质干细胞衰老的关键
Front Cell Dev Biol. 2023 Dec 4;11:1323678. doi: 10.3389/fcell.2023.1323678. eCollection 2023.
9
Therapeutic Effects of Mesenchymal/Stromal Stem Cells and Their Derived Extracellular Vesicles in Rheumatoid Arthritis.间充质/基质干细胞及其衍生的细胞外囊泡在类风湿关节炎中的治疗作用。
Stem Cells Transl Med. 2023 Dec 18;12(12):849-862. doi: 10.1093/stcltm/szad065.
10
Silencing circSERPINE2 restrains mesenchymal stem cell senescence via the YBX3/PCNA/p21 axis.沉默 circSERPINE2 通过 YBX3/PCNA/p21 轴抑制间充质干细胞衰老。
Cell Mol Life Sci. 2023 Oct 13;80(11):325. doi: 10.1007/s00018-023-04975-6.
LINC01503/miR-342-3p 通过调控 LASP1 促进非小细胞肺癌细胞的恶性转化。
Respir Res. 2020 Sep 16;21(1):235. doi: 10.1186/s12931-020-01464-3.
4
The emerging roles of circular RNAs in regulating the fate of stem cells.环状 RNA 在调控干细胞命运中的新兴作用。
Mol Cell Biochem. 2021 Jan;476(1):231-246. doi: 10.1007/s11010-020-03900-w. Epub 2020 Sep 11.
5
Long noncoding RNA MIR99AHG promotes gastric cancer progression by inducing EMT and inhibiting apoptosis via miR577/FOXP1 axis.长链非编码RNA MIR99AHG通过miR577/FOXP1轴诱导上皮-间质转化并抑制细胞凋亡,从而促进胃癌进展。
Cancer Cell Int. 2020 Aug 27;20:414. doi: 10.1186/s12935-020-01510-6. eCollection 2020.
6
CircTHBS1 targeting miR-211/CCND2 pathway to promote cell proliferation and migration potential in primary cystitis glandularis cells.环状 THBS1 通过靶向 miR-211/CCND2 通路促进原发性膀胱炎腺细胞的增殖和迁移能力。
Biosci Rep. 2021 Aug 27;41(8). doi: 10.1042/BSR20201164.
7
Mesenchymal Stem Cell Immunomodulation: Mechanisms and Therapeutic Potential.间充质干细胞免疫调节:机制与治疗潜力。
Trends Pharmacol Sci. 2020 Sep;41(9):653-664. doi: 10.1016/j.tips.2020.06.009. Epub 2020 Jul 22.
8
Circular RNAs: Promising Molecular Biomarkers of Human Aging-Related Diseases via Functioning as an miRNA Sponge.环状RNA:通过充当微小RNA海绵成为人类衰老相关疾病有前景的分子生物标志物
Mol Ther Methods Clin Dev. 2020 Jun 6;18:215-229. doi: 10.1016/j.omtm.2020.05.027. eCollection 2020 Sep 11.
9
DLX5 and HOXC8 enhance the chondrogenic differentiation potential of stem cells from apical papilla via LINC01013.DLX5 和 HOXC8 通过 LINC01013 增强根尖乳头干细胞的软骨分化潜能。
Stem Cell Res Ther. 2020 Jul 6;11(1):271. doi: 10.1186/s13287-020-01791-8.
10
Effects of cryopreservation and long-term culture on biological characteristics and proteomic profiles of human umbilical cord-derived mesenchymal stem cells.冷冻保存和长期培养对人脐带间充质干细胞生物学特性和蛋白质组学图谱的影响。
Clin Proteomics. 2020 May 24;17:15. doi: 10.1186/s12014-020-09279-6. eCollection 2020.