Suppr超能文献

OsbZIP18是水稻在UV-B辐射下苯丙烷类和类黄酮生物合成的正向调节因子。

OsbZIP18 Is a Positive Regulator of Phenylpropanoid and Flavonoid Biosynthesis under UV-B Radiation in Rice.

作者信息

Liu Xueqing, Xie Ziyang, Xin Jiajun, Yuan Shiqing, Liu Shuo, Sun Yangyang, Zhang Yuanyuan, Jin Cheng

机构信息

School of Breeding and Multiplication (Sanya Institute of Breeding and Multiplication), Hainan University, Sanya 572025, China.

School of Tropical Agriculture and Forestry, Hainan University, Haikou 570228, China.

出版信息

Plants (Basel). 2024 Feb 10;13(4):498. doi: 10.3390/plants13040498.

Abstract

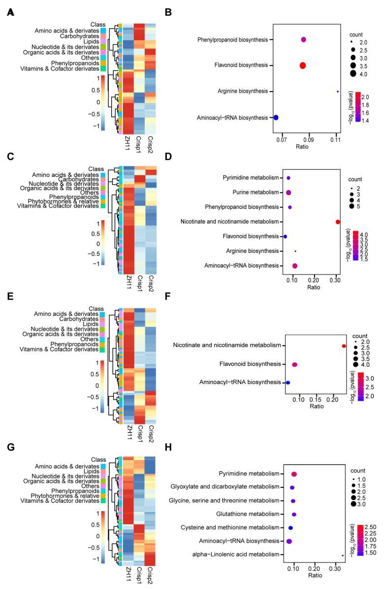
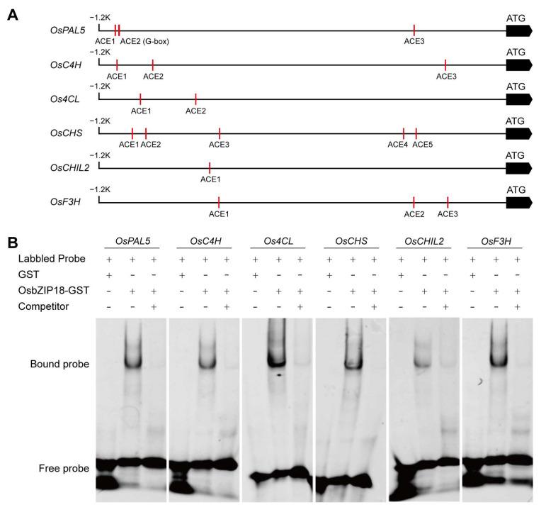
In plants exposed to ultraviolet B radiation (UV-B; 280-315 nm), metabolic responses are activated, which reduce the damage caused by UV-B. Although several metabolites responding to UV-B stress have been identified in plants, the accumulation of these metabolites at different time points under UV-B stress remains largely unclear, and the transcription factors regulating these metabolites have not been well characterized. Here, we explored the changes in metabolites in rice after UV-B treatment for 0 h, 6 h, 12 h, and 24 h and identified six patterns of metabolic change. We show that the rice transcription factor OsbZIP18 plays an important role in regulating phenylpropanoid and flavonoid biosynthesis under UV-B stress in rice. Metabolic profiling revealed that the contents of phenylpropanoid and flavonoid were significantly reduced in mutants compared with the wild-type plants (WT) under UV-B stress. Further analysis showed that the expression of many genes involved in the phenylpropanoid and flavonoid biosynthesis pathways was lower in mutants than in WT plants, including , , , , , and Electrophoretic mobility shift assays (EMSA) revealed that OsbZIP18 bind to the promoters of these genes, suggesting that OsbZIP18 function is an important positive regulator of phenylpropanoid and flavonoid biosynthesis under UV-B stress. In conclusion, our findings revealed that OsbZIP18 is an essential regulator for phenylpropanoid and flavonoid biosynthesis and plays a crucial role in regulating UV-B stress responses in rice.

摘要

在暴露于紫外线B辐射(UV-B;280 - 315纳米)的植物中,代谢反应被激活,从而减少UV-B造成的损害。尽管在植物中已经鉴定出几种对UV-B胁迫有反应的代谢物,但这些代谢物在UV-B胁迫下不同时间点的积累情况仍不清楚,并且调节这些代谢物的转录因子也尚未得到很好的表征。在这里,我们探究了UV-B处理0小时、6小时、12小时和24小时后水稻中代谢物的变化,并确定了六种代谢变化模式。我们发现水稻转录因子OsbZIP18在调节水稻UV-B胁迫下的苯丙烷类和黄酮类生物合成中起重要作用。代谢谱分析表明,在UV-B胁迫下,与野生型植物(WT)相比,突变体中苯丙烷类和黄酮类的含量显著降低。进一步分析表明,参与苯丙烷类和黄酮类生物合成途径的许多基因在突变体中的表达低于WT植物,包括、、、、、和。电泳迁移率变动分析(EMSA)表明OsbZIP18与这些基因的启动子结合,这表明OsbZIP18的功能是UV-B胁迫下苯丙烷类和黄酮类生物合成的重要正调控因子。总之,我们的研究结果表明OsbZIP18是苯丙烷类和黄酮类生物合成的必需调节因子,在调节水稻UV-B胁迫反应中起关键作用。

https://cdn.ncbi.nlm.nih.gov/pmc/blobs/9ee1/10893026/95f8e403753e/plants-13-00498-g001.jpg

文献AI研究员

20分钟写一篇综述,助力文献阅读效率提升50倍。

立即体验

用中文搜PubMed

大模型驱动的PubMed中文搜索引擎

马上搜索

文档翻译

学术文献翻译模型,支持多种主流文档格式。

立即体验