Suppr超能文献

整合多组学分析揭示胶质母细胞瘤中的二硫键细胞死亡亚型:对免疫治疗、靶向治疗和化疗的影响。

Integrated multiomic analysis reveals disulfidptosis subtypes in glioblastoma: implications for immunotherapy, targeted therapy, and chemotherapy.

机构信息

Department of Neuro-oncology Cancer Center, Beijing Tiantan Hospital, Capital Medical University, Beijing, China.

Department of Neurosurgery, Beijing Tiantan Hospital, Capital Medical University, Beijing, China.

出版信息

Front Immunol. 2024 Feb 26;15:1362543. doi: 10.3389/fimmu.2024.1362543. eCollection 2024.

Abstract

INTRODUCTION

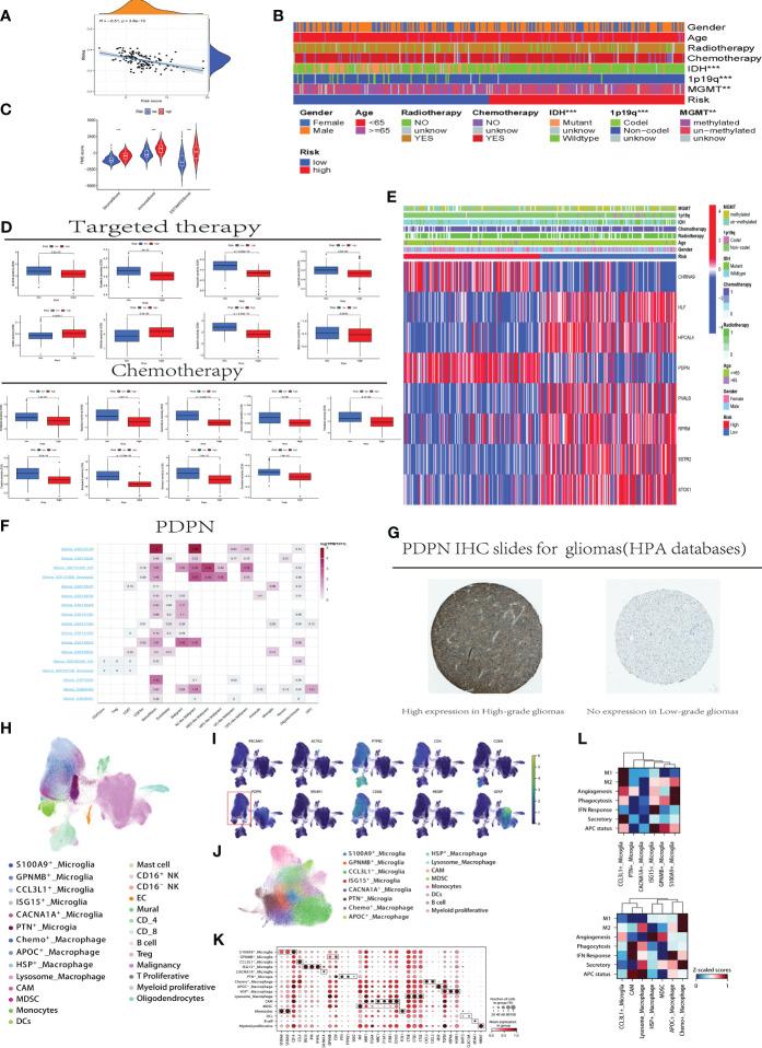
Glioblastoma (GBM) presents significant challenges due to its malignancy and limited treatment options. Precision treatment requires subtyping patients based on prognosis. Disulfidptosis, a novel cell death mechanism, is linked to aberrant glucose metabolism and disulfide stress, particularly in tumors expressing high levels of SLC7A11. The exploration of disulfidptosis may provide a new perspective for precise diagnosis and treatment of glioblastoma.

METHODS

Transcriptome sequencing was conducted on samples from GBM patients treated at Tiantan Hospital (January 2022 - December 2023). Data from CGGA and TCGA databases were collected. Consensus clustering based on disulfidptosis features categorized GBM patients into two subtypes (DRGclusters). Tumor immune microenvironment, response to immunotherapy, and drug sensitivity were analyzed. An 8-gene disulfidptosis-based subtype predictor was developed using LASSO machine learning algorithm and validated on CGGA dataset.

RESULTS

Patients in DRGcluster A exhibited improved overall survival (OS) compared to DRGcluster B. DRGcluster subtypes showed differences in tumor immune microenvironment and response to immunotherapy. The predictor effectively stratified patients into high and low-risk groups. Significant differences in IC50 values for chemotherapy and targeted therapy were observed between risk groups.

DISCUSSION

Disulfidptosis-based classification offers promise as a prognostic predictor for GBM. It provides insights into tumor immune microenvironment and response to therapy. The predictor aids in patient stratification and personalized treatment selection, potentially improving outcomes for GBM patients.

摘要

简介

胶质母细胞瘤(GBM)因其恶性程度和治疗选择有限而带来巨大挑战。精准治疗需要根据预后对患者进行亚型分类。二硫细胞凋亡是一种新的细胞死亡机制,与异常葡萄糖代谢和二硫键应激有关,尤其是在表达高水平 SLC7A11 的肿瘤中。探索二硫细胞凋亡可能为胶质母细胞瘤的精准诊断和治疗提供新视角。

方法

对在天坛医院(2022 年 1 月至 2023 年 12 月)接受治疗的 GBM 患者的样本进行了转录组测序。收集了 CGGA 和 TCGA 数据库的数据。基于二硫细胞凋亡特征的共识聚类将 GBM 患者分为两个亚型(DRGclusters)。分析了肿瘤免疫微环境、对免疫治疗的反应和药物敏感性。使用 LASSO 机器学习算法开发了一个基于 8 个基因的二硫细胞凋亡亚型预测器,并在 CGGA 数据集上进行了验证。

结果

与 DRGcluster B 相比,DRGcluster A 中的患者总生存期(OS)得到改善。DRGcluster 亚型在肿瘤免疫微环境和对免疫治疗的反应方面存在差异。该预测器有效地将患者分层为高风险和低风险组。在高风险组和低风险组之间,观察到化疗和靶向治疗的 IC50 值存在显著差异。

讨论

基于二硫细胞凋亡的分类为 GBM 提供了一种有前途的预后预测指标。它深入了解肿瘤免疫微环境和对治疗的反应。该预测器有助于患者分层和个性化治疗选择,可能改善 GBM 患者的预后。

https://cdn.ncbi.nlm.nih.gov/pmc/blobs/6a6d/10950096/494859519224/fimmu-15-1362543-g001.jpg

文献AI研究员

20分钟写一篇综述,助力文献阅读效率提升50倍。

立即体验

用中文搜PubMed

大模型驱动的PubMed中文搜索引擎

马上搜索

文档翻译

学术文献翻译模型,支持多种主流文档格式。

立即体验