Suppr超能文献

FANCJ 在 DNA 复制过程中促进 PARP1 的活性,这在 BRCA1 缺陷细胞中是必不可少的。

FANCJ promotes PARP1 activity during DNA replication that is essential in BRCA1 deficient cells.

机构信息

Department of Molecular, Cell and Cancer Biology, University of Massachusetts Chan Medical School, Worcester, MA, 01605, USA.

Northeastern University Biology Department 360 Huntington Avenue, Mugar Life Science Building, Rm 220, Boston, MA, 02115-5005, USA.

出版信息

Nat Commun. 2024 Mar 23;15(1):2599. doi: 10.1038/s41467-024-46824-5.

Abstract

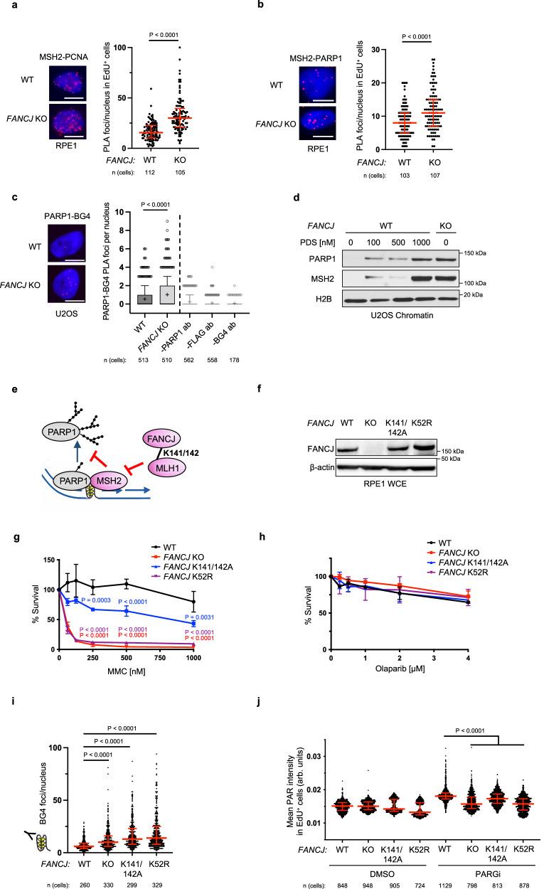
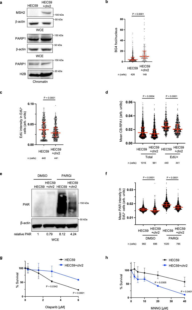
The effectiveness of poly (ADP-ribose) polymerase inhibitors (PARPi) in creating single-stranded DNA gaps and inducing sensitivity requires the FANCJ DNA helicase. Yet, how FANCJ relates to PARP1 inhibition or trapping, which contribute to PARPi toxicity, remains unclear. Here, we find PARPi effectiveness hinges on S-phase PARP1 activity, which is reduced in FANCJ deficient cells as G-quadruplexes sequester PARP1 and MSH2. Additionally, loss of the FANCJ-MLH1 interaction diminishes PARP1 activity; however, depleting MSH2 reinstates PARPi sensitivity and gaps. Indicating sequestered and trapped PARP1 are distinct, FANCJ loss increases PARPi resistance in cells susceptible to PARP1 trapping. However, with BRCA1 deficiency, the loss of FANCJ mirrors PARP1 loss or inhibition, with the detrimental commonality being loss of S-phase PARP1 activity. These insights underline the crucial role of PARP1 activity during DNA replication in BRCA1 deficient cells and emphasize the importance of understanding drug mechanisms for enhancing therapeutic response.

摘要

聚(ADP-核糖)聚合酶抑制剂(PARPi)在形成单链 DNA 缺口和诱导敏感性方面的有效性需要 FANCJ DNA 解旋酶。然而,FANCJ 如何与 PARP1 抑制或捕获相关,从而导致 PARPi 毒性,目前尚不清楚。在这里,我们发现 PARPi 的有效性取决于 S 期 PARP1 活性,在 FANCJ 缺陷细胞中,由于 G-四链体隔离 PARP1 和 MSH2,PARP1 活性降低。此外,FANCJ-MLH1 相互作用的丧失会降低 PARP1 活性;然而,耗尽 MSH2 会恢复 PARPi 敏感性和缺口。表明隔离和捕获的 PARP1 是不同的,FANCJ 缺失会增加对 PARP1 捕获敏感的细胞对 PARPi 的耐药性。然而,在 BRCA1 缺陷的情况下,FANCJ 的缺失反映了 PARP1 的缺失或抑制,其共同的有害之处是 S 期 PARP1 活性的丧失。这些见解强调了 PARP1 活性在 BRCA1 缺陷细胞中 DNA 复制过程中的关键作用,并强调了理解药物机制以增强治疗反应的重要性。

https://cdn.ncbi.nlm.nih.gov/pmc/blobs/3336/10960859/0edf4caeb177/41467_2024_46824_Fig1_HTML.jpg

文献AI研究员

20分钟写一篇综述,助力文献阅读效率提升50倍。

立即体验

用中文搜PubMed

大模型驱动的PubMed中文搜索引擎

马上搜索

文档翻译

学术文献翻译模型,支持多种主流文档格式。

立即体验