Suppr超能文献

miR-101-3p介导的PDZK1在肝细胞癌进展中的作用及潜在的PI3K/Akt信号机制。

miR-101-3p-mediated role of PDZK1 in hepatocellular carcinoma progression and the underlying PI3K/Akt signaling mechanism.

作者信息

Gao Huihui, Gao Zhaofeng, Liu Xiaobei, Sun Xu, Hu Zhonghui, Song Zhengwei, Zhang Cheng, Fei Jianguo, Wang Xiaoguang

机构信息

Department of Internal Medicine, The No.1 People's Hospital of Pinghu City, Pinghu, 314201, Zhejiang, China.

Department of Surgery, The Second Affiliated Hospital of Jiaxing University, No. 397, Huangcheng North Road, Jiaxing, 314000, Zhejiang, China.

出版信息

Cell Div. 2024 Mar 26;19(1):9. doi: 10.1186/s13008-023-00106-6.

Abstract

BACKGROUND

The molecular targets and associated mechanisms of hepatocellular carcinoma (HCC) have been widely studied, but the roles of PDZK1 in HCC are unclear. Therefore, the aim of this study is to explore the role and associated mechanisms of PDZK1 in HCC.

RESULTS

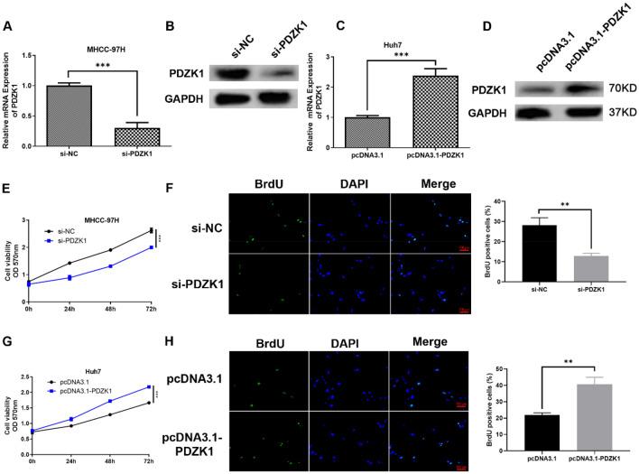
It was found that the expression of PDZK1 in HCC tissues was higher than that in paired paracancerous tissues. High expression of PDZK1 was associated with lymph node metastasis, degree of differentiation, and clinical stage. Upregulation of PDZK1 in HCC cells affected their proliferation, migration, invasion, apoptosis, and cell cycle, and also induced PI3K/AKT activation. PDZK1 is a downstream target gene of miR-101-3p. Accordingly, increase in the expression of miR-101-3p reversed the promotive effect of PDZK1 in HCC. Moreover, PDZK1 was found to accelerate cell proliferation and promote the malignant progression of HCC via the PI3K/AKT pathway.

CONCLUSION

Our study indicated that the miR-101-3p/PDZK1 axis plays a role in HCC progression and could be beneficial as a novel biomarker and new therapeutic target for HCC treatment.

摘要

背景

肝细胞癌(HCC)的分子靶点及相关机制已得到广泛研究,但PDZK1在HCC中的作用尚不清楚。因此,本研究旨在探讨PDZK1在HCC中的作用及相关机制。

结果

发现PDZK1在HCC组织中的表达高于配对的癌旁组织。PDZK1的高表达与淋巴结转移、分化程度及临床分期相关。HCC细胞中PDZK1的上调影响其增殖、迁移、侵袭、凋亡及细胞周期,还诱导PI3K/AKT激活。PDZK1是miR-101-3p的下游靶基因。相应地,miR-101-3p表达的增加逆转了PDZK1对HCC的促进作用。此外,发现PDZK1通过PI3K/AKT途径加速细胞增殖并促进HCC的恶性进展。

结论

我们的研究表明,miR-101-3p/PDZK1轴在HCC进展中起作用,作为一种新的生物标志物和HCC治疗的新靶点可能有益。

https://cdn.ncbi.nlm.nih.gov/pmc/blobs/459b/10964575/3edc1e8cfcb1/13008_2023_106_Fig1_HTML.jpg

文献AI研究员

20分钟写一篇综述,助力文献阅读效率提升50倍。

立即体验

用中文搜PubMed

大模型驱动的PubMed中文搜索引擎

马上搜索

文档翻译

学术文献翻译模型,支持多种主流文档格式。

立即体验