Suppr超能文献

金属离子刺激相关基因特征与胶质瘤的临床和免疫特征相关。

Metal ion stimulation-related gene signatures correlate with clinical and immunologic characteristics of glioma.

作者信息

Jiang Chengzhi, Zhang Binbin, Jiang Wenjuan, Liu Pengtao, Kong Yujia, Zhang Jianhua, Teng Wenjie

机构信息

Shandong Second Medical University, Weifang, Shandong, 261053, People's Republic of China.

Qingdao Municipal Hospital (Group), Qingdao, Shandong, 266000, People's Republic of China.

出版信息

Heliyon. 2024 Feb 28;10(6):e27189. doi: 10.1016/j.heliyon.2024.e27189. eCollection 2024 Mar 30.

Abstract

BACKGROUND

Environmental factors serve as one of the important pathogenic factors for gliomas. Yet people focus only on the effect of electromagnetic radiation on its pathogenicity, while metals in the environment are neglected. This study aimed to investigate the relationship between metal ion stimulation and the clinical characteristics and immune status of GM patients.

METHODS

Firstly, mRNA expression profiles of GM patients and normal subjects were obtained from Chinese GM Genome Atlas (CGGA) and Gene Expression Omnibus (GEO) to identify differentially expressed metal ion stimulation-related genes(DEMISGs). Secondly, two molecular subtypes were identified and validated based on these DEMISGs using consensus clustering. Diagnostic and prognostic models for GM were constructed after screening these features based on machine learning. Finally, supervised classification and unsupervised clustering were combined to classify and predict the grade of GM based on SHAP values.

RESULTS

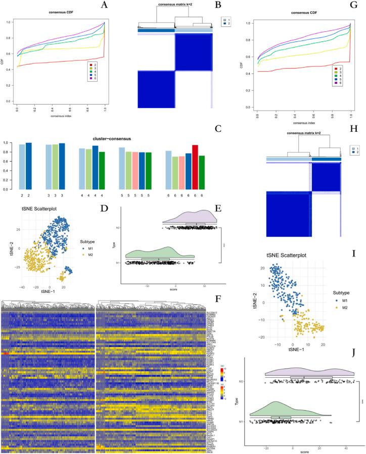
GM patients are divided into two different response states to metal ion stimulation, M1 and M2, which are related to the grade and IDH status of the GM. Six genes with diagnostic value were obtained: SLC30A3, CRHBP, SYT13, DLG2, CDK1, and WNT5A. The AUC in the external validation set was higher than 0.90. The SHAP value improves the performance of classification prediction.

CONCLUSION

The gene features associated with metal ion stimulation are related to the clinical and immune characteristics of transgenic patients. XGboost/LightGBM Kmeans has a higher classification prediction accuracy in predicting glioma grades compared to using purely supervised classification techniques.

摘要

背景

环境因素是胶质瘤的重要致病因素之一。然而,人们只关注电磁辐射对其致病性的影响,而忽视了环境中的金属。本研究旨在探讨金属离子刺激与胶质瘤患者临床特征及免疫状态之间的关系。

方法

首先,从中国胶质瘤基因组图谱(CGGA)和基因表达综合数据库(GEO)中获取胶质瘤患者和正常受试者的mRNA表达谱,以鉴定差异表达的金属离子刺激相关基因(DEMISGs)。其次,基于这些DEMISGs,使用一致性聚类鉴定并验证了两种分子亚型。在基于机器学习筛选这些特征后,构建了胶质瘤的诊断和预后模型。最后,结合监督分类和无监督聚类,基于SHAP值对胶质瘤分级进行分类和预测。

结果

胶质瘤患者对金属离子刺激分为两种不同的反应状态,即M1和M2,这与胶质瘤的分级和异柠檬酸脱氢酶(IDH)状态有关。获得了6个具有诊断价值的基因:溶质载体家族30成员3(SLC30A3)、促肾上腺皮质激素释放激素结合蛋白(CRHBP)、突触结合蛋白13(SYT13)、盘状结构域蛋白2(DLG2)、细胞周期蛋白依赖性激酶1(CDK1)和无翅型MMTV整合位点家族成员5A(WNT5A)。外部验证集的曲线下面积(AUC)高于0.90。SHAP值提高了分类预测的性能。

结论

与金属离子刺激相关的基因特征与胶质瘤患者的临床和免疫特征有关。与单纯使用监督分类技术相比,XGBoost/LightGBM Kmeans在预测胶质瘤分级方面具有更高的分类预测准确性。

https://cdn.ncbi.nlm.nih.gov/pmc/blobs/717b/10963200/10ecee4afaa4/gr1.jpg

文献AI研究员

20分钟写一篇综述,助力文献阅读效率提升50倍。

立即体验

用中文搜PubMed

大模型驱动的PubMed中文搜索引擎

马上搜索

文档翻译

学术文献翻译模型,支持多种主流文档格式。

立即体验