Suppr超能文献

应激诱导的微自噬与溶酶体生物发生相协调,并受 PIKfyve 调节。

Stress-induced microautophagy is coordinated with lysosome biogenesis and regulated by PIKfyve.

机构信息

BCMB Graduate Program, Weill Cornell Medical College, New York, NY 10065.

Cell Biology Program, Memorial Sloan Kettering Cancer Center, New York, NY 10065.

出版信息

Mol Biol Cell. 2024 May 1;35(5):ar70. doi: 10.1091/mbc.E23-08-0332. Epub 2024 Mar 27.

Abstract

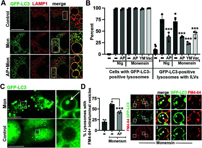
Lysosome turnover and biogenesis are induced in response to treatment of cells with agents that cause membrane rupture, but whether other stress conditions engage similar homeostatic mechanisms is not well understood. Recently we described a form of selective turnover of lysosomes that is induced by metabolic stress or by treatment of cells with ionophores or lysosomotropic agents, involving the formation of intraluminal vesicles within intact organelles through microautophagy. Selective turnover involves noncanonical autophagy and the lipidation of LC3 onto lysosomal membranes, as well as the autophagy gene-dependent formation of intraluminal vesicles. Here, we find a form of microautophagy induction that requires activity of the lipid kinase PIKfyve and is associated with the nuclear translocation of TFEB, a known mediator of lysosome biogenesis. We show that LC3 undergoes turnover during this process, and that PIKfyve is required for the formation of intraluminal vesicles and LC3 turnover, but not for LC3 lipidation onto lysosomal membranes, demonstrating that microautophagy is regulated by PIKfyve downstream of noncanonical autophagy. We further show that TFEB activation requires noncanonical autophagy but not PIKfyve, distinguishing the regulation of biogenesis from microautophagy occurring in response to agents that induce lysosomal stress.

摘要

溶酶体的更新和生物发生是响应导致膜破裂的药物处理细胞而诱导的,但其他应激条件是否涉及类似的动态平衡机制尚不清楚。最近,我们描述了一种溶酶体选择性更新的形式,这种更新是由代谢应激或用离子载体或溶酶体靶向剂处理细胞诱导的,涉及通过微自噬在完整细胞器内形成腔内囊泡。选择性更新涉及非典型自噬和 LC3 到溶酶体膜的脂质化,以及自噬基因依赖性腔内囊泡的形成。在这里,我们发现了一种需要脂质激酶 PIKfyve 活性的微自噬诱导形式,并且与 TFEB 的核易位相关,TFEB 是溶酶体生物发生的已知介质。我们表明,LC3 在这个过程中发生周转,PIKfyve 对于腔内囊泡的形成和 LC3 的周转是必需的,但对于 LC3 到溶酶体膜的脂质化不是必需的,这表明微自噬是由非典型自噬下游的 PIKfyve 调节的。我们进一步表明,TFEB 的激活需要非典型自噬但不需要 PIKfyve,这将生物发生的调节与响应诱导溶酶体应激的试剂而发生的微自噬区分开来。

https://cdn.ncbi.nlm.nih.gov/pmc/blobs/9c4f/11151102/c37aee00cffb/mbc-35-ar70-g001.jpg

文献AI研究员

20分钟写一篇综述,助力文献阅读效率提升50倍。

立即体验

用中文搜PubMed

大模型驱动的PubMed中文搜索引擎

马上搜索

文档翻译

学术文献翻译模型,支持多种主流文档格式。

立即体验