Suppr超能文献

2 型糖尿病药物治疗中药物对骨密度和骨折风险的影响。

Effect of Drugs Used in Pharmacotherapy of Type 2 Diabetes on Bone Density and Risk of Bone Fractures.

机构信息

Student Scientific Society at the Department of Internal Medicine, Autoimmune and Metabolic Diseases, Faculty of Medical Sciences in Katowice, Medical University of Silesia, 40-055 Katowice, Poland.

Department of Internal Medicine, Autoimmune and Metabolic Diseases, School of Medicine, Medical University of Silesia, 40-055 Katowice, Poland.

出版信息

Medicina (Kaunas). 2024 Feb 26;60(3):393. doi: 10.3390/medicina60030393.

Abstract

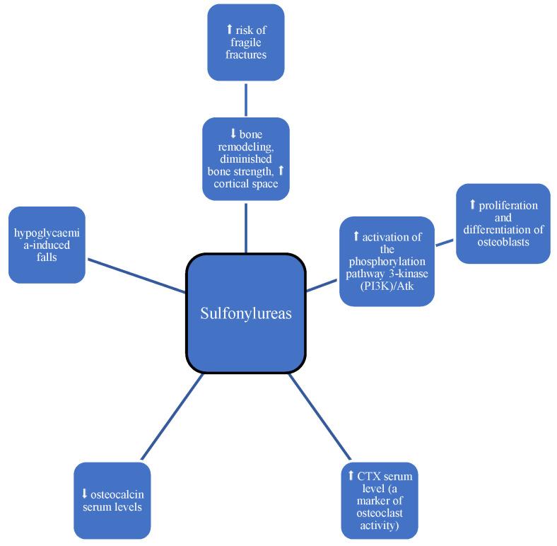
This review summarizes the complex relationship between medications used to treat type 2 diabetes and bone health. T2DM patients face an increased fracture risk despite higher bone mineral density; thus, we analyzed the impact of key drug classes, including Metformin, Sulphonylureas, SGLT-2 inhibitors, DPP-4 inhibitors, GLP-1 agonists, and Thiazolidinediones. Metformin, despite promising preclinical results, lacks a clear consensus on its role in reducing fracture risk. Sulphonylureas present conflicting data, with potential neutral effects on bone. SGLT-2 inhibitors seem to have a transient impact on serum calcium and phosphorus, but evidence on their fracture association is inconclusive. DPP-4 inhibitors emerge as promising contributors to bone health, and GLP-1 agonists exhibit positive effects on bone metabolism, reducing fracture risk. Thiazolidinediones, however, demonstrate adverse impacts on bone, inducing loss through mesenchymal stem cell effects. Insulin presents a complex relationship with bone health. While it has an anabolic effect on bone mineral density, its role in fracture risk remains inconsistent. In conclusion, a comprehensive understanding of diabetes medications' impact on bone health is crucial. Further research is needed to formulate clear guidelines for managing bone health in diabetic patients, considering individual profiles, glycemic control, and potential medication-related effects on bone.

摘要

这篇综述总结了用于治疗 2 型糖尿病的药物与骨骼健康之间复杂的关系。尽管 2 型糖尿病患者的骨密度较高,但他们面临着更高的骨折风险;因此,我们分析了包括二甲双胍、磺酰脲类药物、SGLT-2 抑制剂、DPP-4 抑制剂、GLP-1 激动剂和噻唑烷二酮类药物在内的关键药物类别的影响。二甲双胍尽管有有前景的临床前结果,但在降低骨折风险方面缺乏明确的共识。磺酰脲类药物的数据相互矛盾,对骨骼可能有中性作用。SGLT-2 抑制剂似乎对血清钙和磷有短暂影响,但关于其骨折相关性的证据尚无定论。DPP-4 抑制剂似乎对骨骼健康有积极影响,GLP-1 激动剂对骨骼代谢有积极影响,降低了骨折风险。然而,噻唑烷二酮类药物对骨骼有不利影响,通过间充质干细胞的作用导致骨丢失。胰岛素与骨骼健康的关系也很复杂。虽然它对骨密度有合成代谢作用,但它在骨折风险中的作用仍不一致。总之,全面了解糖尿病药物对骨骼健康的影响至关重要。需要进一步的研究来制定明确的指导方针,以管理糖尿病患者的骨骼健康,考虑个体特征、血糖控制和潜在的药物对骨骼的影响。

https://cdn.ncbi.nlm.nih.gov/pmc/blobs/0274/10972440/419f191dc226/medicina-60-00393-g001.jpg

文献AI研究员

20分钟写一篇综述,助力文献阅读效率提升50倍。

立即体验

用中文搜PubMed

大模型驱动的PubMed中文搜索引擎

马上搜索

文档翻译

学术文献翻译模型,支持多种主流文档格式。

立即体验