Suppr超能文献

细胞外囊泡作为肺癌患者的下一代生物标志物:腺癌和鳞状细胞癌病例报告

Extracellular Vesicles as Next-Generation Biomarkers in Lung Cancer Patients: A Case Report on Adenocarcinoma and Squamous Cell Carcinoma.

作者信息

Ruzycka-Ayoush Monika, Prochorec-Sobieszek Monika, Cieszanowski Andrzej, Glogowski Maciej, Szumera-Cieckiewicz Anna, Podgorska Joanna, Targonska Alicja, Sobczak Kamil, Mosieniak Grazyna, Grudzinski Ireneusz P

机构信息

Faculty of Pharmacy, Medical University of Warsaw, Banacha 1, 02-097 Warsaw, Poland.

Department of Cancer Pathomorphology, Maria Sklodowska-Curie National Research Institute of Oncology, Roentgena Str. 5, 02-781 Warsaw, Poland.

出版信息

Life (Basel). 2024 Mar 20;14(3):408. doi: 10.3390/life14030408.

Abstract

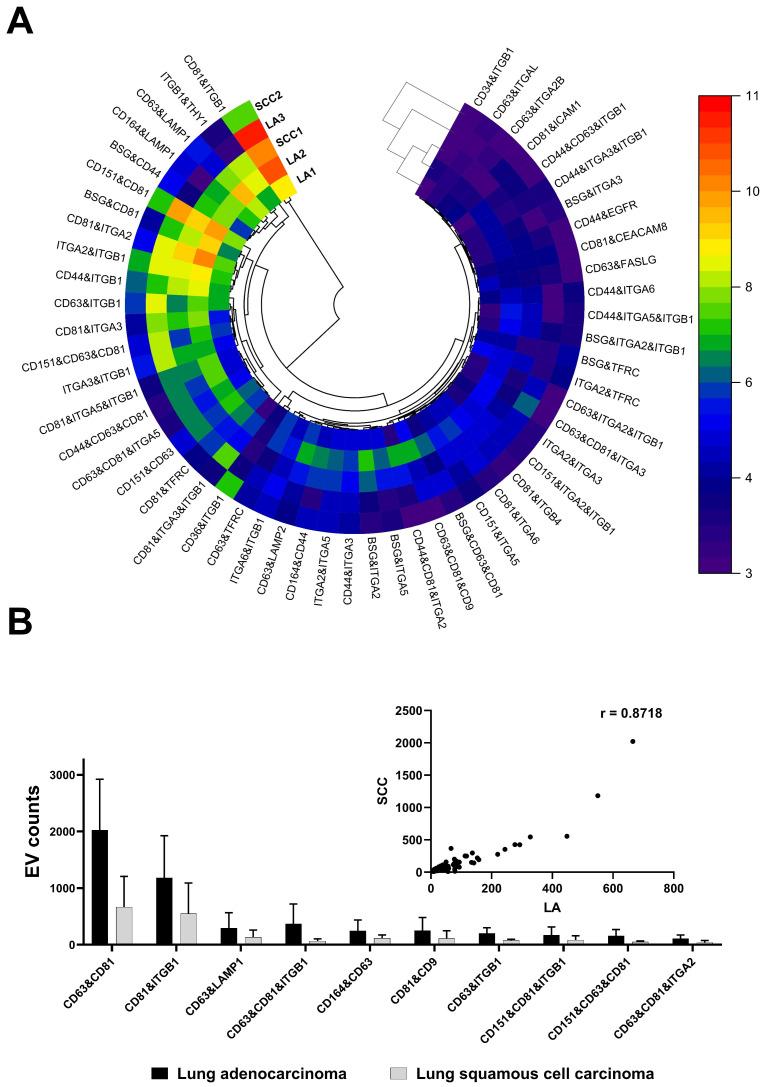
Extracellular vesicles (EVs) released from primary cell lines, originating from resected tissues during biopsies in patients with non-small cell lung cancer (NSCLC) revealing adenocarcinoma and squamous cell carcinoma subtypes, were examined for membrane proteomic fingerprints using a proximity barcoding assay. All the collected EVs expressed canonical tetraspanins (CD9, CD63, and CD81) highly coexpressed with molecules such as lysosome-associated membrane protein-1 (LAMP1-CD107a), sialomucin core protein 24 (CD164), Raph blood group (CD151), and integrins (ITGB1 and ITGA2). This representation of the protein molecules on the EV surface may provide valuable information on NSCLC subtypes and offer new diagnostic opportunities as next-generation biomarkers in personalized oncology.

摘要

对源自非小细胞肺癌(NSCLC)患者活检时切除组织的原代细胞系释放的细胞外囊泡(EVs)进行检测,这些患者的NSCLC呈现腺癌和鳞状细胞癌亚型,采用邻近条形码分析检测其膜蛋白质组指纹。所有收集的EVs均表达与溶酶体相关膜蛋白-1(LAMP1-CD107a)、唾液粘蛋白核心蛋白24(CD164)、Raph血型(CD151)以及整合素(ITGB1和ITGA2)等分子高度共表达的典型四跨膜蛋白(CD9、CD63和CD81)。EV表面这些蛋白质分子的表现形式可能为NSCLC亚型提供有价值的信息,并作为个性化肿瘤学中的新一代生物标志物提供新的诊断机会。

https://cdn.ncbi.nlm.nih.gov/pmc/blobs/f497/10971644/ae94f0a8fd70/life-14-00408-g001.jpg

文献AI研究员

20分钟写一篇综述,助力文献阅读效率提升50倍。

立即体验

用中文搜PubMed

大模型驱动的PubMed中文搜索引擎

马上搜索

文档翻译

学术文献翻译模型,支持多种主流文档格式。

立即体验