Suppr超能文献

基于生成对抗网络的中风电容耦合电阻抗断层成像图像重建

Generative-Adversarial-Network-Based Image Reconstruction for the Capacitively Coupled Electrical Impedance Tomography of Stroke.

作者信息

Ivanenko Mikhail, Wanta Damian, Smolik Waldemar T, Wróblewski Przemysław, Midura Mateusz

机构信息

Faculty of Electronics and Information Technology, Warsaw University of Technology, 00-665 Warsaw, Poland.

出版信息

Life (Basel). 2024 Mar 21;14(3):419. doi: 10.3390/life14030419.

Abstract

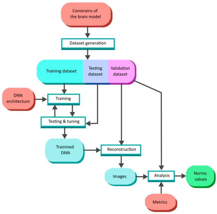
This study investigated the potential of machine-learning-based stroke image reconstruction in capacitively coupled electrical impedance tomography. The quality of brain images reconstructed using the adversarial neural network (cGAN) was examined. The big data required for supervised network training were generated using a two-dimensional numerical simulation. The phantom of an axial cross-section of the head without and with impact lesions was an average of a three-centimeter-thick layer corresponding to the height of the sensing electrodes. Stroke was modeled using regions with characteristic electrical parameters for tissues with reduced perfusion. The head phantom included skin, skull bone, white matter, gray matter, and cerebrospinal fluid. The coupling capacitance was taken into account in the 16-electrode capacitive sensor model. A dedicated ECTsim toolkit for Matlab was used to solve the forward problem and simulate measurements. A conditional generative adversarial network (cGAN) was trained using a numerically generated dataset containing samples corresponding to healthy patients and patients affected by either hemorrhagic or ischemic stroke. The validation showed that the quality of images obtained using supervised learning and cGAN was promising. It is possible to visually distinguish when the image corresponds to the patient affected by stroke, and changes caused by hemorrhagic stroke are the most visible. The continuation of work towards image reconstruction for measurements of physical phantoms is justified.

摘要

本研究调查了基于机器学习的电容耦合电阻抗断层成像中风图像重建的潜力。研究了使用对抗神经网络(cGAN)重建的脑图像质量。监督网络训练所需的大数据通过二维数值模拟生成。头部轴向横截面无撞击损伤和有撞击损伤的体模平均为对应于传感电极高度的三厘米厚层。使用具有特征电参数的区域对灌注减少的组织进行中风建模。头部体模包括皮肤、颅骨、白质、灰质和脑脊液。在16电极电容传感器模型中考虑了耦合电容。使用用于Matlab的专用ECTsim工具包来解决正向问题并模拟测量。使用包含对应于健康患者以及出血性或缺血性中风患者样本的数值生成数据集训练条件生成对抗网络(cGAN)。验证表明,使用监督学习和cGAN获得的图像质量很有前景。在视觉上可以区分图像何时对应于中风患者,并且出血性中风引起的变化最为明显。继续开展针对物理体模测量的图像重建工作是合理的。

https://cdn.ncbi.nlm.nih.gov/pmc/blobs/3562/10971918/bf3137cd3ab4/life-14-00419-g001.jpg

文献AI研究员

20分钟写一篇综述,助力文献阅读效率提升50倍。

立即体验

用中文搜PubMed

大模型驱动的PubMed中文搜索引擎

马上搜索

文档翻译

学术文献翻译模型,支持多种主流文档格式。

立即体验