Suppr超能文献

斑马鱼鳍再生中的血管拟态:巨噬细胞如何构建新血管。

Vascular mimicry in zebrafish fin regeneration: how macrophages build new blood vessels.

机构信息

Institute of Anatomy, University of Bern, Bern, Switzerland.

出版信息

Angiogenesis. 2024 Aug;27(3):397-410. doi: 10.1007/s10456-024-09914-y. Epub 2024 Mar 28.

Abstract

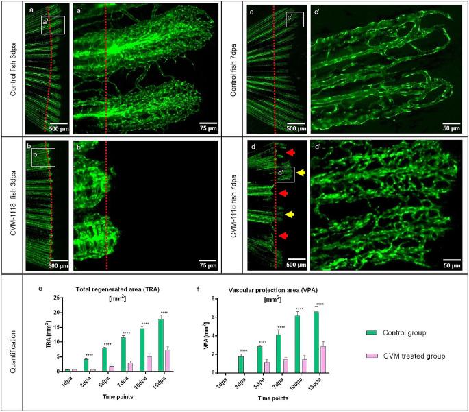
Vascular mimicry has been thoroughly investigated in tumor angiogenesis. In this study, we demonstrate for the first time that a process closely resembling tumor vascular mimicry is present during physiological blood vessel formation in tissue regeneration using the zebrafish fin regeneration assay. At the fin-regenerating front, vasculature is formed by mosaic blood vessels with endothelial-like cells possessing the morphological phenotype of a macrophage and co-expressing both endothelial and macrophage markers within single cells. Our data demonstrate that the vascular segments of the regenerating tissue expand, in part, through the transformation of adjacent macrophages into endothelial-like cells, forming functional, perfused channels and contributing to the de novo formation of microvasculature. Inhibiting the formation of tubular vascular-like structures by CVM-1118 prevents vascular mimicry and network formation resulting in a 70% shorter regeneration area with 60% reduced vessel growth and a complete absence of any signs of regeneration in half of the fin area. Additionally, this is associated with a significant reduction in macrophages. Furthermore, depleting macrophages using macrophage inhibitor PLX-3397, results in impaired tissue regeneration and blood vessel formation, namely a reduction in the regeneration area and vessel network by 75% in comparison to controls.

摘要

血管拟态在肿瘤血管生成中已经得到了深入研究。在本研究中,我们首次证明,在使用斑马鱼鳍再生实验进行组织再生时,生理血管形成过程中存在一种与肿瘤血管拟态非常相似的过程。在鳍再生前沿,血管由镶嵌血管形成,内皮样细胞具有巨噬细胞的形态表型,并在单个细胞内同时表达内皮和巨噬细胞标记物。我们的数据表明,再生组织的血管节段部分通过将相邻的巨噬细胞转化为内皮样细胞来扩张,形成功能性、灌注的通道,并有助于新的微血管形成。通过 CVM-1118 抑制管状血管样结构的形成可防止血管拟态和网络形成,导致再生区域缩短 70%,血管生长减少 60%,鳍区一半完全没有任何再生迹象。此外,这与巨噬细胞的显著减少有关。此外,使用巨噬细胞抑制剂 PLX-3397 耗尽巨噬细胞,会导致组织再生和血管形成受损,即与对照组相比,再生区域和血管网络减少 75%。

https://cdn.ncbi.nlm.nih.gov/pmc/blobs/461b/11303510/98e60ab0406f/10456_2024_9914_Fig1_HTML.jpg

文献AI研究员

20分钟写一篇综述,助力文献阅读效率提升50倍。

立即体验

用中文搜PubMed

大模型驱动的PubMed中文搜索引擎

马上搜索

文档翻译

学术文献翻译模型,支持多种主流文档格式。

立即体验