Suppr超能文献

磁共振弹性成像与计算建模识别囊性纤维化期间肺生物力学特性的异质性

Magnetic Resonance Elastography and Computational Modeling Identify Heterogeneous Lung Biomechanical Properties during Cystic Fibrosis.

作者信息

Cho Youjin, Fakhouri Faisal, Ballinger Megan N, Englert Joshua A, Hayes Don, Kolipaka Arunark, Ghadiali Samir N

机构信息

The Ohio State University.

King Saud University.

出版信息

Res Sq. 2024 Mar 21:rs.3.rs-4125891. doi: 10.21203/rs.3.rs-4125891/v1.

Abstract

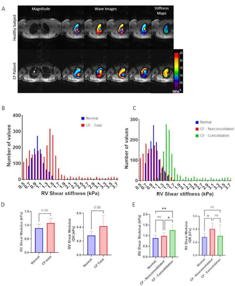
The lung is a dynamic mechanical organ and several pulmonary disorders are characterized by heterogeneous changes in the lung's local mechanical properties (i.e. stiffness). These alterations lead to abnormal lung tissue deformation (i.e. strain) which have been shown to promote disease progression. Although heterogenous mechanical properties may be important biomarkers of disease, there is currently no non-invasive way to measure these properties for clinical diagnostic purposes. In this study, we use a magnetic resonance elastography technique to measure heterogenous distributions of the lung's shear stiffness in healthy adults and in people with Cystic Fibrosis. Additionally, computational finite element models which directly incorporate the measured heterogenous mechanical properties were developed to assess the effects on lung tissue deformation. Results indicate that consolidated lung regions in people with Cystic Fibrosis exhibited increased shear stiffness and reduced spatial heterogeneity compared to surrounding non-consolidated regions. Accounting for heterogenous lung stiffness in healthy adults did not change the globally averaged strain magnitude obtained in computational models. However, computational models that used heterogenous stiffness measurements predicted significantly more variability in local strain and higher spatial strain gradients. Finally, computational models predicted lower strain variability and spatial strain gradients in consolidated lung regions compared to non-consolidated regions. These results indicate that spatial variability in shear stiffness alters local strain and strain gradient magnitudes in people with Cystic Fibrosis. This imaged-based modeling technique therefore represents a clinically viable way to non-invasively assess lung mechanics during both health and disease.

摘要

肺是一个动态的机械器官,几种肺部疾病的特征是肺局部机械特性(即硬度)的异质性变化。这些改变会导致肺组织异常变形(即应变),已证明这种变形会促进疾病进展。尽管异质性机械特性可能是重要的疾病生物标志物,但目前尚无用于临床诊断目的的非侵入性方法来测量这些特性。在本研究中,我们使用磁共振弹性成像技术来测量健康成年人和囊性纤维化患者肺部剪切硬度的异质性分布。此外,还开发了直接纳入测量的异质性机械特性的计算有限元模型,以评估对肺组织变形的影响。结果表明,与周围未实变区域相比,囊性纤维化患者的实变肺区域表现出更高的剪切硬度和更低的空间异质性。在健康成年人中考虑异质性肺硬度并未改变计算模型中获得的全局平均应变大小。然而,使用异质性硬度测量的计算模型预测局部应变的变异性显著更高,且空间应变梯度更大。最后,与未实变区域相比,计算模型预测实变肺区域的应变变异性和空间应变梯度更低。这些结果表明,剪切硬度的空间变异性会改变囊性纤维化患者的局部应变和应变梯度大小。因此,这种基于成像的建模技术代表了一种在健康和疾病状态下非侵入性评估肺力学的临床可行方法。

https://cdn.ncbi.nlm.nih.gov/pmc/blobs/bec8/10984019/88fa572a83a9/nihpp-rs4125891v1-f0001.jpg

文献AI研究员

20分钟写一篇综述,助力文献阅读效率提升50倍。

立即体验

用中文搜PubMed

大模型驱动的PubMed中文搜索引擎

马上搜索

文档翻译

学术文献翻译模型,支持多种主流文档格式。

立即体验