Department of Surgery and Cancer, Faculty of Medicine, Imperial College London, Hammersmith Hospital, London, United Kingdom.
Division of Oncology, Department of Translational Medicine, University of Piemonte Orientale, Novara, Italy.
Clin Cancer Res. 2024 Jun 3;30(11):2433-2443. doi: 10.1158/1078-0432.CCR-24-0177.
Transarterial chemoembolization (TACE) may prime adaptive immunity and enhance immunotherapy efficacy. PETAL evaluated safety, preliminary activity of TACE plus pembrolizumab and explored mechanisms of efficacy.
Patients with liver-confined hepatocellular carcinoma (HCC) were planned to receive up to two rounds of TACE followed by pembrolizumab 200 mg every 21 days commencing 30 days post-TACE until disease progression or unacceptable toxicity for up to 1 year. Primary endpoint was safety, with assessment window of 21 days from pembrolizumab initiation. Secondary endpoints included progression-free survival (PFS) and evaluation of tumor and host determinants of response.
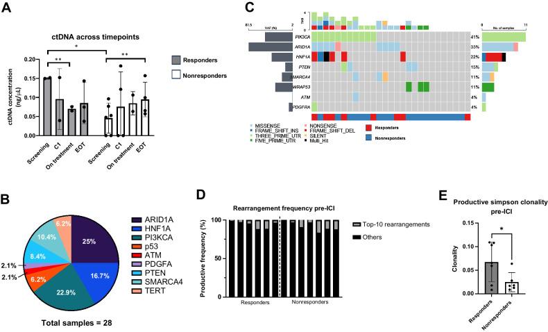
Fifteen patients were included in the safety and efficacy population: 73% had nonviral cirrhosis; median age was 72 years. Child-Pugh class was A in 14 patients. Median tumor size was 4 cm. Ten patients (67%) received pembrolizumab after one TACE; 5 patients after two (33%). Pembrolizumab yielded no synergistic toxicity nor dose-limiting toxicities post-TACE. Treatment-related adverse events occurred in 93% of patients, most commonly skin rash (40%), fatigue, and diarrhea (27%). After a median follow-up of 38.5 months, objective response rate 12 weeks post-TACE was 53%. PFS rate at 12 weeks was 93% and median PFS was 8.95 months [95% confidence interval (CI): 7.30-NE (not estimable)]. Median duration of response was 7.3 months (95% CI: 6.3-8.3). Median overall survival was 33.5 months (95% CI: 11.6-NE). Dynamic changes in peripheral T-cell subsets, circulating tumor DNA, serum metabolites, and in stool bacterial profiles highlight potential mechanisms of action of multimodal therapy.
TACE plus pembrolizumab was tolerable with no evidence of synergistic toxicity, encouraging further clinical development of immunotherapy alongside TACE.
经动脉化疗栓塞术(TACE)可能会引发适应性免疫,并增强免疫疗法的疗效。PETAL 评估了 TACE 联合 pembrolizumab 的安全性、初步疗效,并探索了疗效的机制。
计划将患有局限于肝脏的肝细胞癌(HCC)的患者接受最多两轮 TACE,然后在 TACE 后 30 天开始每 21 天接受 pembrolizumab 200mg,直至疾病进展或不可接受的毒性,最长可达 1 年。主要终点是安全性,评估窗口为 pembrolizumab 起始后的 21 天。次要终点包括无进展生存期(PFS)和评估肿瘤和宿主反应决定因素。
15 例患者纳入安全性和疗效人群:73%患有非病毒性肝硬化;中位年龄为 72 岁。14 例患者的 Child-Pugh 分级为 A。中位肿瘤大小为 4cm。10 例(67%)患者在接受一次 TACE 后接受 pembrolizumab 治疗;5 例(33%)患者在接受两次 TACE 后接受 pembrolizumab 治疗。TACE 后 pembrolizumab 没有产生协同毒性或剂量限制性毒性。93%的患者出现与治疗相关的不良反应,最常见的是皮疹(40%)、疲劳和腹泻(27%)。中位随访 38.5 个月后,TACE 后 12 周的客观缓解率为 53%。12 周时的 PFS 率为 93%,中位 PFS 为 8.95 个月[95%置信区间(CI):7.30-NE(不可估计)]。中位缓解持续时间为 7.3 个月(95%CI:6.3-8.3)。中位总生存期为 33.5 个月(95%CI:11.6-NE)。外周 T 细胞亚群、循环肿瘤 DNA、血清代谢物和粪便细菌谱的动态变化突出了多模态治疗的潜在作用机制。
TACE 联合 pembrolizumab 耐受良好,没有协同毒性的证据,为免疫疗法与 TACE 联合应用的进一步临床开发提供了依据。