Suppr超能文献

蛇床子素通过调节小鼠肠道FXR-SMPD3通路减轻右旋糖酐硫酸钠诱导的结肠炎。

Sedanolide alleviates DSS-induced colitis by modulating the intestinal FXR-SMPD3 pathway in mice.

作者信息

Li Shengjie, Zhuge Aoxiang, Chen Hui, Han Shengyi, Shen Jian, Wang Kaicen, Xia Jiafeng, Xia He, Jiang Shiman, Wu Youhe, Li Lanjuan

机构信息

State Key Laboratory for Diagnosis and Treatment of Infectious Diseases, National Clinical Research Center for Infectious Diseases, National Medical Center for Infectious Diseases, Collaborative Innovation Center for Diagnosis and Treatment of Infectious Diseases, The First Affiliated Hospital, Zhejiang University School of Medicine, Hangzhou 310003, China.

State Key Laboratory for Diagnosis and Treatment of Infectious Diseases, National Clinical Research Center for Infectious Diseases, National Medical Center for Infectious Diseases, Collaborative Innovation Center for Diagnosis and Treatment of Infectious Diseases, The First Affiliated Hospital, Zhejiang University School of Medicine, Hangzhou 310003, China; Jinan Microecological Biomedicine Shandong Laboratory, Jinan 250000, China.

出版信息

J Adv Res. 2025 Mar;69:413-426. doi: 10.1016/j.jare.2024.03.026. Epub 2024 Apr 4.

Abstract

INTRODUCTION

Inflammatory bowel disease (IBD) is a global disease with limited therapy. It is reported that sedanolide exerts anti-oxidative and anti-inflammatory effects as a natural phthalide, but its effects on IBD remain unclear.

OBJECTIVES

In this study, we investigated the impacts of sedanolide on dextran sodium sulfate (DSS)-induced colitis in mice.

METHODS

The mice were administered sedanolide or vehicle followed by DSS administration, after which colitis symptoms, inflammation levels, and intestinal barrier function were evaluated. Transcriptome analysis, 16S rRNA sequencing, and targeted metabolomics analysis of bile acids and lipids were performed.

RESULTS

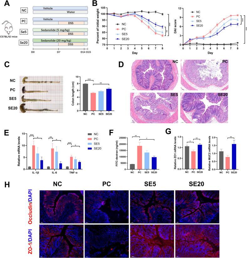
Sedanolide protected mice from DSS-induced colitis, suppressed the inflammation, restored the weakened epithelial barrier, and modified the gut microbiota by decreasing bile salt hydrolase (BSH)-expressing bacteria. The downregulation of BSH activity by sedanolide increased the ratio of conjugated/unconjugated bile acids (BAs), thereby inhibiting the intestinal farnesoid X receptor (FXR) pathway. The roles of the FXR pathway and gut microbiota were verified using an intestinal FXR-specific agonist (fexaramine) and germ-free mice, respectively. Furthermore, we identified the key effector ceramide, which is regulated by sphingomyelin phosphodiesterase 3 (SMPD3). The protective effects of ceramide (d18:1/16:0) against inflammation and the gut barrier were demonstrated in vitro using the human cell line Caco-2.

CONCLUSION

Sedanolide could reshape the intestinal flora and influence BA composition, thus inhibiting the FXR-SMPD3 pathway to stimulate the synthesis of ceramide, which ultimately alleviated DSS-induced colitis in mice. Overall, our research revealed the protective effects of sedanolide against DSS-induced colitis in mice, which indicated that sedanolide may be a clinical treatment for colitis. Additionally, the key lipid ceramide (d18:1/16:0) was shown to mediate the protective effects of sedanolide, providing new insight into the associations between colitis and lipid metabolites.

摘要

引言

炎症性肠病(IBD)是一种全球范围内治疗手段有限的疾病。据报道,蛇床子素作为一种天然苯酞类化合物具有抗氧化和抗炎作用,但其对IBD的影响尚不清楚。

目的

在本研究中,我们研究了蛇床子素对葡聚糖硫酸钠(DSS)诱导的小鼠结肠炎的影响。

方法

给小鼠施用蛇床子素或赋形剂,随后给予DSS,之后评估结肠炎症状、炎症水平和肠道屏障功能。进行了转录组分析、16S rRNA测序以及胆汁酸和脂质的靶向代谢组学分析。

结果

蛇床子素可保护小鼠免受DSS诱导的结肠炎,抑制炎症,恢复减弱的上皮屏障,并通过减少表达胆盐水解酶(BSH)的细菌来改变肠道微生物群。蛇床子素对BSH活性的下调增加了结合型/非结合型胆汁酸(BAs)的比例,从而抑制肠道法尼醇X受体(FXR)途径。分别使用肠道FXR特异性激动剂(非诺贝特)和无菌小鼠验证了FXR途径和肠道微生物群的作用。此外,我们鉴定了由鞘磷脂磷酸二酯酶3(SMPD3)调节的关键效应物神经酰胺。使用人细胞系Caco-2在体外证明了神经酰胺(d18:1/16:0)对炎症和肠道屏障的保护作用。

结论

蛇床子素可重塑肠道菌群并影响胆汁酸组成,从而抑制FXR-SMPD3途径以刺激神经酰胺的合成,最终减轻DSS诱导的小鼠结肠炎。总体而言,我们的研究揭示了蛇床子素对DSS诱导的小鼠结肠炎的保护作用,这表明蛇床子素可能是一种治疗结肠炎的临床药物。此外,关键脂质神经酰胺(d18:1/16:0)被证明可介导蛇床子素的保护作用,为结肠炎与脂质代谢物之间的关联提供了新的见解。

https://cdn.ncbi.nlm.nih.gov/pmc/blobs/7fa0/11954817/f9803b10cdf8/ga1.jpg

文献AI研究员

20分钟写一篇综述,助力文献阅读效率提升50倍。

立即体验

用中文搜PubMed

大模型驱动的PubMed中文搜索引擎

马上搜索

文档翻译

学术文献翻译模型,支持多种主流文档格式。

立即体验