Suppr超能文献

意大利首次全国严重肥胖住院病例分析:来自出院病案数据库的见解。

First national analysis of severe obesity hospitalizations in Italy: insights from discharge card database.

机构信息

Statistical Service, Istituto Superiore di Sanità, Rome, Italy.

National Centre for Disease Prevention and Health Promotion, Rome, Italy.

出版信息

Front Public Health. 2024 Feb 23;12:1332076. doi: 10.3389/fpubh.2024.1332076. eCollection 2024.

Abstract

BACKGROUND

Obesity is associated with numerous severe diseases necessitating intensive healthcare for diagnosis and treatment. Most patients with obesity, especially in its severe form, require at least one hospitalization. However, few studies in Italy have assessed the burden of obesity on the National Health System. This study aims to routinely estimate the 'disease burden' by analyzing hospital admissions related to severe obesity.

SUBJECTS

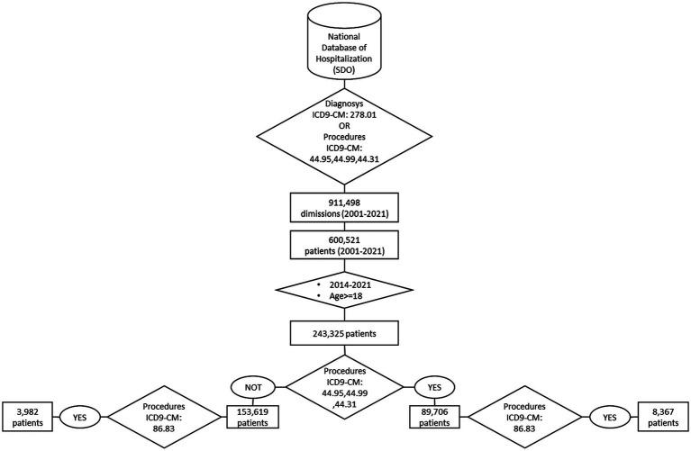
We analyzed the medical records of the Italian national hospital discharge database, including all patients older than 18 years discharged with the diagnosis of 'severe obesity'.' We included patients who underwent bariatric surgery, even without an explicit obesity code, such as laparoscopic restrictive gastric procedures, other stomach operations, and high gastric bypass. Special focus was given to those who underwent abdominal reshaping surgery. The cross-sectional survey PASSI in Italy served as an additional data source to estimate. The phenomenon was described using appropriate indicators, including rates and ratios between rates. Linear regression was employed to analyze trends in standardized rates over time.

RESULTS

Between 2014 and 2021, a total of 243,325 patients were discharged with a severe obesity code in Italy. Among these patients, 36.8% underwent at least one bariatric surgery procedure. We investigated the types of bariatric surgery procedures performed. The most frequent procedure was "other operations on the stomach," where sleeve gastrectomy is included which also appears to be steadily increasing during the study period together with the gastric bypass, while the gastric bondage is decreasing over time.

CONCLUSION

These findings underscore the significant burden of severe obesity on Italy's healthcare system, a burden that is progressively increasing. The growing utilization of bariatric surgery suggests an escalating trend toward adopting drastic solutions to combat this health issue.

摘要

背景

肥胖与许多严重疾病相关,需要进行密集的医疗保健以进行诊断和治疗。大多数肥胖患者,尤其是严重肥胖患者,至少需要住院一次。然而,意大利很少有研究评估肥胖对国家卫生系统的负担。本研究旨在通过分析与严重肥胖相关的住院病例,常规评估“疾病负担”。

对象

我们分析了意大利国家住院数据库的病历记录,包括所有 18 岁以上因“严重肥胖”诊断出院的患者。我们纳入了接受减重手术的患者,即使没有明确的肥胖编码,如腹腔镜限制胃手术、其他胃部手术和高胃旁路手术。特别关注那些接受腹部整形手术的患者。意大利的横断面调查 PASSI 作为额外的数据来源来估计。使用适当的指标,包括率和率之间的比值来描述这种现象。线性回归用于分析随时间标准化率的趋势。

结果

2014 年至 2021 年间,意大利共有 243325 名患者因严重肥胖出院,其中 36.8%至少接受了一次减重手术。我们调查了所进行的减重手术类型。最常见的手术是“胃部其他手术”,其中包括袖状胃切除术,该手术似乎也在研究期间与胃旁路手术一起稳步增加,而胃束缚术则随着时间的推移而减少。

结论

这些发现突显了严重肥胖对意大利医疗保健系统的重大负担,这种负担正在逐渐增加。减重手术的应用日益增加表明,人们越来越倾向于采取激烈的解决方案来应对这一健康问题。

https://cdn.ncbi.nlm.nih.gov/pmc/blobs/cd4d/10995918/9e4e490c47c0/fpubh-12-1332076-g001.jpg

文献AI研究员

20分钟写一篇综述,助力文献阅读效率提升50倍。

立即体验

用中文搜PubMed

大模型驱动的PubMed中文搜索引擎

马上搜索

文档翻译

学术文献翻译模型,支持多种主流文档格式。

立即体验