Suppr超能文献

Fascin-1 限制小胶质细胞肌球蛋白活性以控制损伤脊髓的力学特性。

Fascin-1 limits myosin activity in microglia to control mechanical characterization of the injured spinal cord.

机构信息

Department of Orthopaedics, The Second Affiliated Hospital of Anhui Medical University, Hefei, 230601, China.

Institute of Orthopaedics, Research Center for Translational Medicine, The Second Affiliated Hospital of Anhui Medical University, Hefei, 230601, China.

出版信息

J Neuroinflammation. 2024 Apr 10;21(1):88. doi: 10.1186/s12974-024-03089-5.

Abstract

BACKGROUND

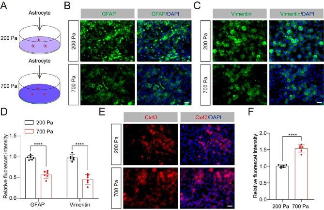
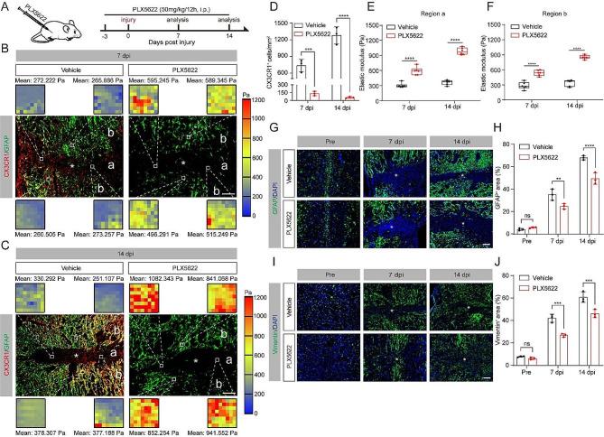
Mechanical softening of the glial scar region regulates axonal regeneration to impede neurological recovery in central nervous system (CNS) injury. Microglia, a crucial cellular component of the glial scar, facilitate neuronal survival and neurological recovery after spinal cord injury (SCI). However, the critical mechanical characterization of injured spinal cord that harmonizes neuroprotective function of microglia remains poorly understood.

METHODS

Spinal cord tissue stiffness was assessed using atomic force microscopy (AFM) in a mouse model of crush injury. Pharmacological depletion of microglia using PLX5622 was used to explore the effect of microglia on mechanical characterization. Conditional knockout of Fascin-1 in microglia (Fascin-1 CKO) alone or in combination with inhibition of myosin activity was performed to delve into relevant mechanisms of microglia regulating mechanical signal. Immunofluorescence staining was performed to evaluate the related protein levels, inflammatory cells, and neuron survival after SCI. The Basso mouse scale score was calculated to assess functional recovery.

RESULTS

Spinal cord tissue significantly softens after SCI. Microglia depletion or Fascin-1 knockout in microglia limits tissue softening and alters mechanical characterization, which leads to increased tissue pathology and impaired functional recovery. Mechanistically, Fascin-1 inhibits myosin activation to promote microglial migration and control mechanical characterization after SCI.

CONCLUSIONS

We reveal that Fascin-1 limits myosin activity to regulate mechanical characterization after SCI, and this mechanical signal should be considered in future approaches for the treatment of CNS diseases.

摘要

背景

神经胶质瘢痕区域的力学软化调节轴突再生,从而阻碍中枢神经系统(CNS)损伤后的神经恢复。小胶质细胞是神经胶质瘢痕的重要细胞成分,它促进脊髓损伤(SCI)后神经元的存活和神经恢复。然而,协调小胶质细胞神经保护功能的损伤脊髓的关键力学特征仍知之甚少。

方法

使用原子力显微镜(AFM)在挤压伤小鼠模型中评估脊髓组织的硬度。使用 PLX5622 耗尽小胶质细胞来探索小胶质细胞对力学特征的影响。单独或联合抑制肌球蛋白活性对小胶质细胞中的 Fascin-1 进行条件性敲除(Fascin-1 CKO),以深入研究小胶质细胞调节力学信号的相关机制。免疫荧光染色用于评估 SCI 后相关蛋白水平、炎性细胞和神经元存活情况。Basso 小鼠量表评分用于评估功能恢复。

结果

SCI 后脊髓组织显著变软。小胶质细胞耗竭或小胶质细胞中 Fascin-1 的敲除限制了组织变软和改变了力学特征,导致组织病理学增加和功能恢复受损。机制上,Fascin-1 抑制肌球蛋白的激活,以促进 SCI 后小胶质细胞的迁移和控制力学特征。

结论

我们揭示了 Fascin-1 通过限制肌球蛋白活性来调节 SCI 后的力学特征,在未来治疗 CNS 疾病的方法中应考虑这种力学信号。

https://cdn.ncbi.nlm.nih.gov/pmc/blobs/391f/11005239/2d9c97f13e25/12974_2024_3089_Fig1_HTML.jpg

文献检索

告别复杂PubMed语法,用中文像聊天一样搜索,搜遍4000万医学文献。AI智能推荐,让科研检索更轻松。

立即免费搜索

文件翻译

保留排版,准确专业,支持PDF/Word/PPT等文件格式,支持 12+语言互译。

免费翻译文档

深度研究

AI帮你快速写综述,25分钟生成高质量综述,智能提取关键信息,辅助科研写作。

立即免费体验