Laboratory of Immune Regulation, The World Premier International Research Center Initiative, Immunology Frontier Research Center, Osaka University, Osaka 565-0871, Japan.
Biochemistry Department, Biotechnology Research Institute, National Research Center, Giza P.O. 12622, Egypt.
Proc Natl Acad Sci U S A. 2024 Apr 23;121(17):e2402226121. doi: 10.1073/pnas.2402226121. Epub 2024 Apr 15.
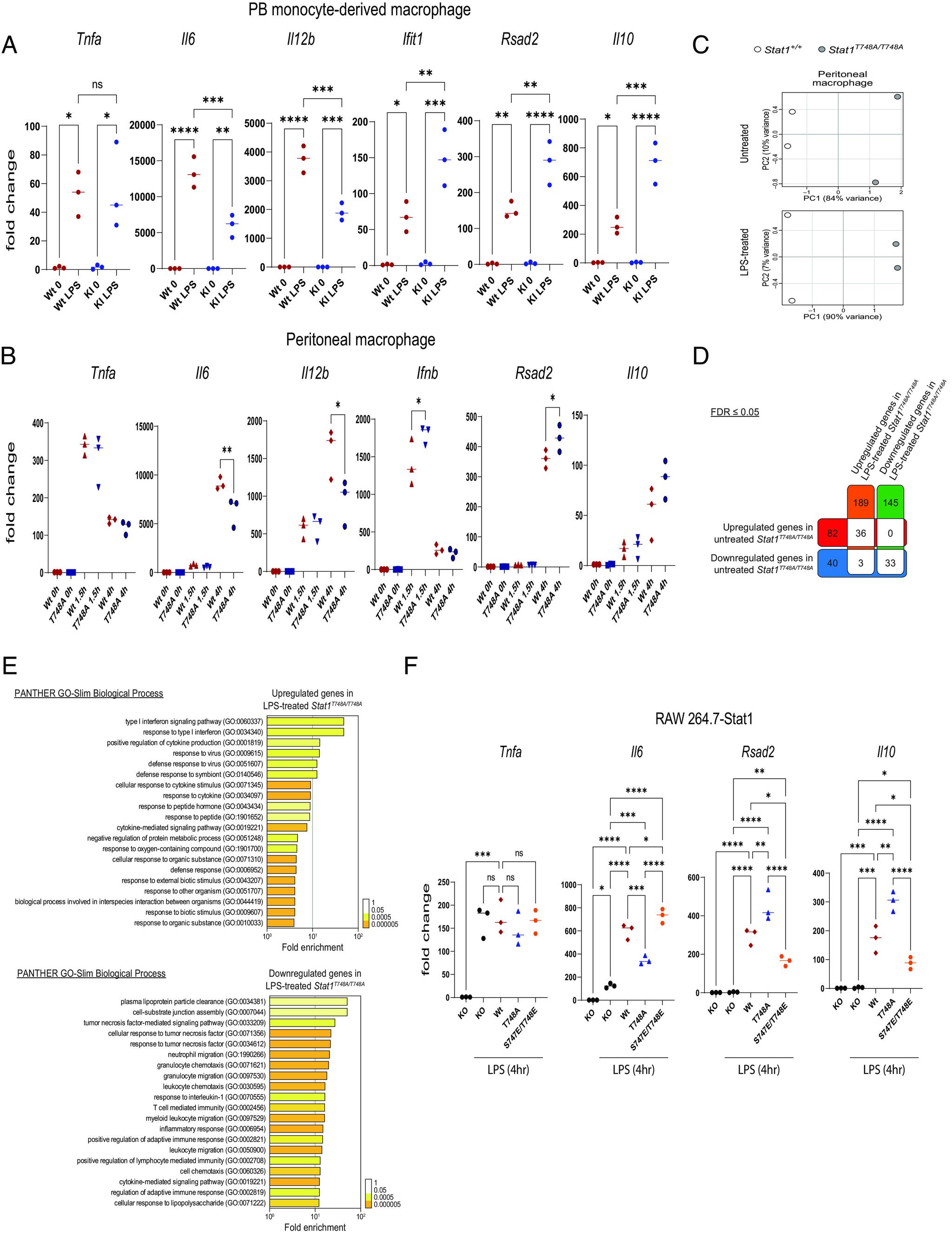
Since its discovery over three decades ago, signal transducer and activator of transcription 1 (STAT1) has been extensively studied as a central mediator for interferons (IFNs) signaling and antiviral defense. Here, using genetic and biochemical assays, we unveil Thr as a conserved IFN-independent phosphorylation switch in Stat1, which restricts IFN signaling and promotes innate inflammatory responses following the recognition of the bacterial-derived toxin lipopolysaccharide (LPS). Genetically engineered mice expressing phospho-deficient threonine748-to-alanine (T748A) mutant Stat1 are resistant to LPS-induced lethality. Of note, T748A mice exhibited undisturbed IFN signaling, as well as total expression of Stat1. Further, the T748A point mutation of Stat1 recapitulates the safeguard effect of the genetic ablation of following LPS-induced lethality, indicating that the Thr phosphorylation contributes inflammatory functionalities of Stat1. Mechanistically, LPS-induced Toll-like receptor 4 endocytosis activates a cell-intrinsic IκB kinase-mediated Thr phosphorylation of Stat1, which promotes macrophage inflammatory response while restricting the IFN and anti-inflammatory responses. Depletion of macrophages restores the sensitivity of the T748A mice to LPS-induced lethality. Together, our study indicates a phosphorylation-dependent modular functionality of Stat1 in innate immune responses: IFN phospho-tyrosine dependent and inflammatory phospho-threonine dependent. Better understanding of the Thr phosphorylation of Stat1 may uncover advanced pharmacologically targetable molecules and offer better treatment modalities for sepsis, a disease that claims millions of lives annually.
自三十多年前发现以来,信号转导子和转录激活子 1(STAT1)一直被广泛研究为干扰素(IFNs)信号传导和抗病毒防御的中央介质。在这里,我们使用遗传和生化测定方法揭示了 Thr 是 Stat1 中保守的 IFN 非依赖性磷酸化开关,该开关限制了 IFN 信号传导,并在识别细菌衍生的毒素脂多糖(LPS)后促进先天炎症反应。表达磷酸化缺陷的苏氨酸 748 到丙氨酸(T748A)突变 Stat1 的基因工程小鼠对 LPS 诱导的致死性具有抗性。值得注意的是,T748A 小鼠表现出未受干扰的 IFN 信号传导以及 Stat1 的总表达。此外,Stat1 的 T748A 点突变再现了 LPS 诱导的致死性后基因敲除的保护作用,表明 Thr 磷酸化有助于 Stat1 的炎症功能。从机制上讲,LPS 诱导的 Toll 样受体 4 内吞作用激活了细胞内 IκB 激酶介导的 Stat1 Thr 磷酸化,促进了巨噬细胞炎症反应,同时限制了 IFN 和抗炎反应。耗尽巨噬细胞可恢复 T748A 小鼠对 LPS 诱导的致死性的敏感性。总之,我们的研究表明 Stat1 在先天免疫反应中具有磷酸化依赖性模块功能:IFN 磷酸酪氨酸依赖性和炎症磷酸苏氨酸依赖性。更好地了解 Stat1 的 Thr 磷酸化可能会发现更先进的药理学靶向分子,并为每年导致数百万人死亡的败血症提供更好的治疗方法。