Suppr超能文献

滑膜微环境响应型可注射水凝胶诱导巨噬细胞调节和滑膜成纤维细胞消除,增强类风湿关节炎治疗效果。

Synovium microenvironment-responsive injectable hydrogel inducing modulation of macrophages and elimination of synovial fibroblasts for enhanced treatment of rheumatoid arthritis.

机构信息

State Key Laboratory of Natural Medicines, School of Pharmacy, China Pharmaceutical University, Nanjing, 210009, Jiangsu, China.

Department of Pharmacy, The Affiliated Hospital of Nantong University, Jiangsu, 226006, China.

出版信息

J Nanobiotechnology. 2024 Apr 17;22(1):188. doi: 10.1186/s12951-024-02465-w.

Abstract

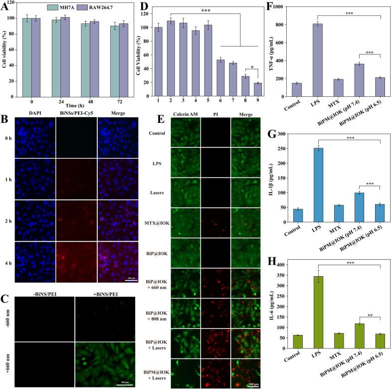
Rheumatoid arthritis (RA) is a progressive autoimmune disease accompanied by joint swelling, cartilage erosion and bone damage. Drug therapy for RA has been restricted due to poor therapeutic effect, recurrence and adverse effects. Macrophages and synovial fibroblasts both play important roles in the pathology of RA. Macrophages secrete large amount of pro-inflammatory cytokines, while synovial fibroblasts are tightly correlated with hypoxia synovium microenvironment, cytokine release, recruitment of pro-inflammatory cells, bone and cartilage erosion. Therefore, in this timely research, an injectable and pH-sensitive peptide hydrogel loading methotrexate (MTX) and bismuthene nanosheet/polyethyleneimine (BiNS/PEI) has been developed to reduce the activity of macrophages and eliminate over-proliferated synovial fibroblasts simultaneously. MTX can reduce the cytokine secretion of macrophages/anti-apoptosis property of synovial fibroblasts and BiNS/PEI can eliminate synovial fibroblasts via photodynamic therapy (PDT) and photothermal therapy (PTT) routes. The hydrogel was injected into the acidic inflammatory synovium for precise targeting and served as a drug reservoir for pH responsive and sustained drug release, while improving the bioavailability and reducing the toxicity of MTX. Excellent therapeutic efficacy has been achieved in both in vivo and in vitro studies, and this unique drug delivery system provides a new and robust strategy to eliminate synovial fibroblasts and modulate immune system for RA treatment in clinical.

摘要

类风湿性关节炎(RA)是一种进行性自身免疫性疾病,伴有关节肿胀、软骨侵蚀和骨损伤。由于治疗效果不佳、复发和不良反应,RA 的药物治疗受到限制。巨噬细胞和滑膜成纤维细胞在 RA 的病理学中都起着重要作用。巨噬细胞分泌大量促炎细胞因子,而滑膜成纤维细胞与缺氧滑膜微环境、细胞因子释放、促炎细胞募集、骨和软骨侵蚀密切相关。因此,在这项及时的研究中,开发了一种可注射的和 pH 敏感的肽水凝胶,负载甲氨蝶呤(MTX)和铋纳米片/聚乙烯亚胺(BiNS/PEI),以同时降低巨噬细胞的活性和消除过度增殖的滑膜成纤维细胞。MTX 可以减少巨噬细胞的细胞因子分泌/滑膜成纤维细胞的抗凋亡特性,而 BiNS/PEI 可以通过光动力疗法(PDT)和光热疗法(PTT)途径消除滑膜成纤维细胞。该水凝胶被注射到酸性炎症性滑膜中,以实现精确靶向,并作为 pH 响应和持续药物释放的药物储库,同时提高 MTX 的生物利用度并降低其毒性。在体内和体外研究中均取得了优异的治疗效果,这种独特的药物输送系统为 RA 治疗中的消除滑膜成纤维细胞和调节免疫系统提供了一种新的、强大的策略。

https://cdn.ncbi.nlm.nih.gov/pmc/blobs/5533/11025172/05f10e9bfe11/12951_2024_2465_Sch1_HTML.jpg

文献AI研究员

20分钟写一篇综述,助力文献阅读效率提升50倍。

立即体验

用中文搜PubMed

大模型驱动的PubMed中文搜索引擎

马上搜索

文档翻译

学术文献翻译模型,支持多种主流文档格式。

立即体验