• 文献检索
  • 文档翻译
  • 深度研究
  • 学术资讯
  • Suppr Zotero 插件Zotero 插件
  • 邀请有礼
  • 套餐&价格
  • 历史记录
应用&插件
Suppr Zotero 插件Zotero 插件浏览器插件Mac 客户端Windows 客户端微信小程序
定价
高级版会员购买积分包购买API积分包
服务
文献检索文档翻译深度研究API 文档MCP 服务
关于我们
关于 Suppr公司介绍联系我们用户协议隐私条款
关注我们

Suppr 超能文献

核心技术专利:CN118964589B侵权必究
粤ICP备2023148730 号-1Suppr @ 2026

文献检索

告别复杂PubMed语法,用中文像聊天一样搜索,搜遍4000万医学文献。AI智能推荐,让科研检索更轻松。

立即免费搜索

文件翻译

保留排版,准确专业,支持PDF/Word/PPT等文件格式,支持 12+语言互译。

免费翻译文档

深度研究

AI帮你快速写综述,25分钟生成高质量综述,智能提取关键信息,辅助科研写作。

立即免费体验

依拉环素,一种被重新用于胰腺癌治疗的抗菌药物:基于分子的深度学习模型的见解。

Eravacycline, an antibacterial drug, repurposed for pancreatic cancer therapy: insights from a molecular-based deep learning model.

机构信息

Department of Clinical Biochemistry and Pharmacology, Ben-Gurion University of the Negev (BGU), P.O.B. 653, Beer-Sheva 8410501, Israel.

Department of Information Systems and Software Engineering, Ben-Gurion University of the Negev, P.O.B. 653, Beer-Sheva 8410501, Israel.

出版信息

Brief Bioinform. 2024 Mar 27;25(3). doi: 10.1093/bib/bbae108.

DOI:10.1093/bib/bbae108
PMID:38647152
原文链接:https://pmc.ncbi.nlm.nih.gov/articles/PMC11033730/
Abstract

BACKGROUND

Pancreatic ductal adenocarcinoma (PDAC) remains a serious threat to health, with limited effective therapeutic options, especially due to advanced stage at diagnosis and its inherent resistance to chemotherapy, making it one of the leading causes of cancer-related deaths worldwide. The lack of clear treatment directions underscores the urgent need for innovative approaches to address and manage this deadly condition. In this research, we repurpose drugs with potential anti-cancer activity using machine learning (ML).

METHODS

We tackle the problem by using a neural network trained on drug-target interaction information enriched with drug-drug interaction information, which has not been used for anti-cancer drug repurposing before. We focus on eravacycline, an antibacterial drug, which was selected and evaluated to assess its anti-cancer effects.

RESULTS

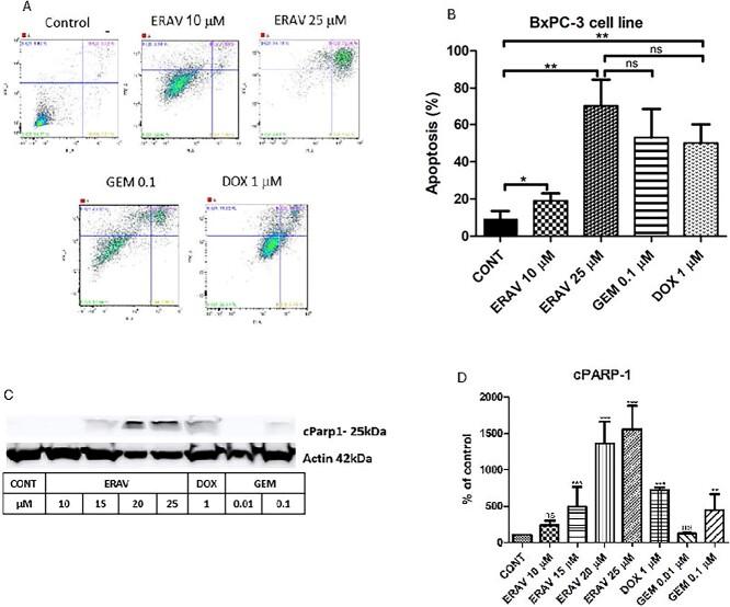
Eravacycline significantly inhibited the proliferation and migration of BxPC-3 cells and induced apoptosis.

CONCLUSION

Our study highlights the potential of drug repurposing for cancer treatment using ML. Eravacycline showed promising results in inhibiting cancer cell proliferation, migration and inducing apoptosis in PDAC. These findings demonstrate that our developed ML drug repurposing models can be applied to a wide range of new oncology therapeutics, to identify potential anti-cancer agents. This highlights the potential and presents a promising approach for identifying new therapeutic options.

摘要

背景

胰腺导管腺癌(PDAC)仍然严重威胁着健康,有效的治疗选择有限,特别是由于诊断时已处于晚期,以及其对化疗的固有耐药性,使其成为全球癌症相关死亡的主要原因之一。缺乏明确的治疗方向突出表明需要创新方法来解决和管理这种致命疾病。在这项研究中,我们使用机器学习(ML)重新利用具有潜在抗癌活性的药物。

方法

我们使用经过药物-靶标相互作用信息和药物-药物相互作用信息丰富的神经网络来解决这个问题,以前从未将其用于抗癌药物的再利用。我们专注于依拉环素,一种抗菌药物,我们选择并评估了它的抗癌效果。

结果

依拉环素显著抑制了 BxPC-3 细胞的增殖和迁移,并诱导了细胞凋亡。

结论

我们的研究强调了使用 ML 进行癌症治疗药物再利用的潜力。依拉环素在抑制胰腺导管腺癌中癌细胞增殖、迁移和诱导细胞凋亡方面显示出良好的效果。这些发现表明,我们开发的 ML 药物再利用模型可以应用于广泛的新型肿瘤治疗药物,以识别潜在的抗癌药物。这突显了潜力并提出了一种有前途的方法来确定新的治疗选择。

https://cdn.ncbi.nlm.nih.gov/pmc/blobs/5f26/11033730/30197ba75c5b/bbae108f4.jpg
https://cdn.ncbi.nlm.nih.gov/pmc/blobs/5f26/11033730/00f75bcf5809/bbae108f1.jpg
https://cdn.ncbi.nlm.nih.gov/pmc/blobs/5f26/11033730/4bf3e2d25592/bbae108f2.jpg
https://cdn.ncbi.nlm.nih.gov/pmc/blobs/5f26/11033730/0458f4ecc5ad/bbae108f3.jpg
https://cdn.ncbi.nlm.nih.gov/pmc/blobs/5f26/11033730/30197ba75c5b/bbae108f4.jpg
https://cdn.ncbi.nlm.nih.gov/pmc/blobs/5f26/11033730/00f75bcf5809/bbae108f1.jpg
https://cdn.ncbi.nlm.nih.gov/pmc/blobs/5f26/11033730/4bf3e2d25592/bbae108f2.jpg
https://cdn.ncbi.nlm.nih.gov/pmc/blobs/5f26/11033730/0458f4ecc5ad/bbae108f3.jpg
https://cdn.ncbi.nlm.nih.gov/pmc/blobs/5f26/11033730/30197ba75c5b/bbae108f4.jpg

相似文献

1
Eravacycline, an antibacterial drug, repurposed for pancreatic cancer therapy: insights from a molecular-based deep learning model.依拉环素,一种被重新用于胰腺癌治疗的抗菌药物:基于分子的深度学习模型的见解。
Brief Bioinform. 2024 Mar 27;25(3). doi: 10.1093/bib/bbae108.
2
Monensin inhibits cell proliferation and tumor growth of chemo-resistant pancreatic cancer cells by targeting the EGFR signaling pathway.莫能菌素通过靶向 EGFR 信号通路抑制化疗耐药的胰腺癌细胞增殖和肿瘤生长。
Sci Rep. 2018 Dec 17;8(1):17914. doi: 10.1038/s41598-018-36214-5.
3
Anti-tumor activity of cediranib, a pan-vascular endothelial growth factor receptor inhibitor, in pancreatic ductal adenocarcinoma cells.西地尼布(一种泛血管内皮生长因子受体抑制剂)对胰腺导管腺癌细胞的抗肿瘤活性。
Cell Oncol (Dordr). 2020 Feb;43(1):81-93. doi: 10.1007/s13402-019-00473-9. Epub 2019 Sep 6.
4
Preclinical pharmacodynamic evaluation of a new Src/FOSL1 inhibitor, LY-1816, in pancreatic ductal adenocarcinoma.新型Src/FOSL1 抑制剂 LY-1816 在胰腺导管腺癌中的临床前药效学评价。
Cancer Sci. 2019 Apr;110(4):1408-1419. doi: 10.1111/cas.13929. Epub 2019 Mar 6.
5
Tsoong induces apoptosis and inhibits proliferation, migration and invasion of pancreatic ductal adenocarcinoma cells.梭菌诱导胰腺导管腺癌细胞凋亡并抑制其增殖、迁移和侵袭。
Mol Med Rep. 2018 Mar;17(3):3527-3536. doi: 10.3892/mmr.2017.8328. Epub 2017 Dec 20.
6
The isoflavone puerarin exerts anti-tumor activity in pancreatic ductal adenocarcinoma by suppressing mTOR-mediated glucose metabolism.染料木黄酮通过抑制 mTOR 介导的葡萄糖代谢对胰腺导管腺癌发挥抗肿瘤活性。
Aging (Albany NY). 2021 Dec 4;13(23):25089-25105. doi: 10.18632/aging.203725.
7
Auranofin repurposing for lung and pancreatic cancer: low CA12 expression as a marker of sensitivity in patient-derived organoids, with potentiated efficacy by AKT inhibition.奥沙拉秦再利用治疗肺癌和胰腺癌:CA12 低表达作为患者来源类器官敏感性的标志物,AKT 抑制可增强疗效。
J Exp Clin Cancer Res. 2024 Mar 22;43(1):88. doi: 10.1186/s13046-024-03012-z.
8
Cotargeting of epidermal growth factor receptor and PI3K overcomes PI3K-Akt oncogenic dependence in pancreatic ductal adenocarcinoma.表皮生长因子受体和 PI3K 的双重靶向治疗克服了胰腺导管腺癌中 PI3K-Akt 致癌依赖性。
Clin Cancer Res. 2014 Aug 1;20(15):4047-58. doi: 10.1158/1078-0432.CCR-13-3377. Epub 2014 Jun 3.
9
SCNrank: spectral clustering for network-based ranking to reveal potential drug targets and its application in pancreatic ductal adenocarcinoma.SCNrank:基于网络的排序的谱聚类揭示潜在的药物靶点及其在胰腺导管腺癌中的应用。
BMC Med Genomics. 2020 Apr 3;13(Suppl 5):50. doi: 10.1186/s12920-020-0681-6.
10
Chloroquine Potentiates the Anticancer Effect of Pterostilbene on Pancreatic Cancer by Inhibiting Autophagy and Downregulating the RAGE/STAT3 Pathway.氯喹通过抑制自噬和下调 RAGE/STAT3 通路增强紫檀芪对胰腺癌的抗癌作用。
Molecules. 2021 Nov 8;26(21):6741. doi: 10.3390/molecules26216741.

引用本文的文献

1
Unraveling the Anti-Cancer Mechanisms of Antibiotics: Current Insights, Controversies, and Future Perspectives.解析抗生素的抗癌机制:当前见解、争议及未来展望
Antibiotics (Basel). 2024 Dec 25;14(1):9. doi: 10.3390/antibiotics14010009.
2
Third-Generation Tetracyclines: Current Knowledge and Therapeutic Potential.第三代四环素类药物:现有知识和治疗潜力。
Biomolecules. 2024 Jun 30;14(7):783. doi: 10.3390/biom14070783.
3
Impact of Growth Conditions on High-Throughput Identification of Repurposing Drugs for Cystic Fibrosis Lung Infections.

本文引用的文献

1
The Anticancer Potential of Doxycycline and Minocycline-A Comparative Study on Amelanotic Melanoma Cell Lines.强力霉素和米诺环素的抗癌潜力——对无色素黑色素瘤细胞系的比较研究。
Int J Mol Sci. 2022 Jan 13;23(2):831. doi: 10.3390/ijms23020831.
2
Best practices for repurposing studies.重新利用研究的最佳实践。
J Comput Aided Mol Des. 2021 Dec;35(12):1189-1193. doi: 10.1007/s10822-021-00430-5. Epub 2021 Nov 12.
3
Research progress in strategies to improve the efficacy and safety of doxorubicin for cancer chemotherapy.阿霉素用于癌症化疗的疗效和安全性提高策略的研究进展。
生长条件对囊性纤维化肺部感染药物再利用高通量鉴定的影响。
Antibiotics (Basel). 2024 Jul 12;13(7):642. doi: 10.3390/antibiotics13070642.
Expert Rev Anticancer Ther. 2021 Dec;21(12):1385-1398. doi: 10.1080/14737140.2021.1991316. Epub 2021 Nov 1.
4
A Review on Human-AI Interaction in Machine Learning and Insights for Medical Applications.关于机器学习中人机交互的综述及医学应用的见解
Int J Environ Res Public Health. 2021 Feb 22;18(4):2121. doi: 10.3390/ijerph18042121.
5
Artificial intelligence, machine learning, and drug repurposing in cancer.人工智能、机器学习和癌症药物再利用。
Expert Opin Drug Discov. 2021 Sep;16(9):977-989. doi: 10.1080/17460441.2021.1883585. Epub 2021 Feb 12.
6
Repurposing Pimavanserin, an Anti-Parkinson Drug for Pancreatic Cancer Therapy.将抗帕金森药物匹莫范色林重新用于胰腺癌治疗。
Mol Ther Oncolytics. 2020 Sep 2;19:19-32. doi: 10.1016/j.omto.2020.08.019. eCollection 2020 Dec 16.
7
Mechanisms of drug resistance of pancreatic ductal adenocarcinoma at different levels.胰腺导管腺癌在不同水平的耐药机制。
Biosci Rep. 2020 Jul 31;40(7). doi: 10.1042/BSR20200401.
8
Discovering the anti-cancer potential of non-oncology drugs by systematic viability profiling.通过系统生存力分析发现非肿瘤药物的抗癌潜力。
Nat Cancer. 2020 Feb;1(2):235-248. doi: 10.1038/s43018-019-0018-6. Epub 2020 Jan 20.
9
Pancreatic cancer.胰腺癌。
Lancet. 2020 Jun 27;395(10242):2008-2020. doi: 10.1016/S0140-6736(20)30974-0.
10
Antibiotic tigecycline inhibits cell proliferation, migration and invasion via down-regulating CCNE2 in pancreatic ductal adenocarcinoma.抗生素替加环素通过下调胰腺导管腺癌中的 CCNE2 抑制细胞增殖、迁移和侵袭。
J Cell Mol Med. 2020 Apr;24(7):4245-4260. doi: 10.1111/jcmm.15086. Epub 2020 Mar 6.