Suppr超能文献

一氧化氮介导红光诱导的白僵菌菌丝体培养物中苝醌的产生。

Nitric oxide mediates red light-induced perylenequinone production in Shiraia mycelium culture.

作者信息

Wang Wen Juan, Li Xin Ping, Shen Wen Hao, Huang Qun Yan, Cong Rui Peng, Zheng Li Ping, Wang Jian Wen

机构信息

College of Pharmaceutical Sciences, Soochow University, Suzhou, 215123, China.

Department of Horticultural Sciences, Soochow University, Suzhou, 215123, China.

出版信息

Bioresour Bioprocess. 2024 Jan 2;11(1):2. doi: 10.1186/s40643-023-00725-5.

Abstract

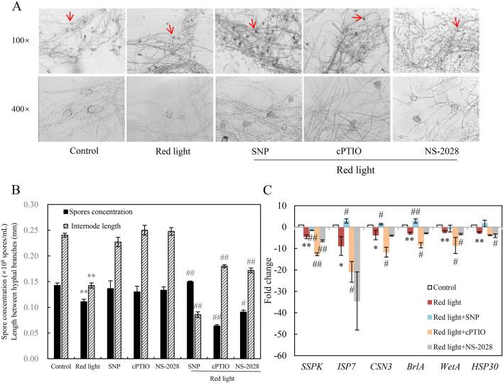
Perylenequinones (PQs) from bambusicolous Shiraia fungi serve as excellent photosensitizers for photodynamic therapy. However, the lower yield of PQ production in mycelium cultures is an important bottleneck for their clinical application. Light has long been recognized as a pivotal regulatory signal for fungal secondary metabolite biosynthesis. In this study, we explored the role of nitric oxide (NO) in the growth and PQ biosynthesis in mycelium cultures of Shiraia sp. S9 exposed to red light. The continuous irradiation with red light (627 nm, 200 lx) suppressed fungal conidiation, promoted hyphal branching, and elicited a notable increase in PQ accumulation. Red light exposure induced NO generation, peaking to 81.7 μmol/g FW on day 8 of the culture, with the involvement of nitric oxide synthase (NOS)- or nitrate reductase (NR)-dependent pathways. The application of a NO donor sodium nitroprusside (SNP) restored conidiation of Shiraia sp. S9 under red light and stimulated PQ production, which was mitigated upon the introduction of NO scavenger carboxy-PTIO or soluble guanylate cyclase inhibitor NS-2028. These results showed that red light-induced NO, as a signaling molecule, was involved in the regulation of growth and PQ production in Shiraia sp. S9 through the NO-cGMP-PKG signaling pathway. While mycelial HO content exhibited no significant alternations, a transient increase of intracellular Ca and extracellular ATP (eATP) content was detected upon exposure to red light. The generation of NO was found to be interdependent on cytosolic Ca and eATP concentration. These signal molecules cooperated synergistically to enhance membrane permeability and elevate the transcript levels of PQ biosynthetic genes in Shiraia sp. S9. Notably, the combined treatment of red light with 5 μM SNP yielded a synergistic effect, resulting in a substantially higher level of hypocrellin A (HA, 254 mg/L), about 3.0-fold over the dark control. Our findings provide valuable insights into the regulation of NO on fungal secondary metabolite biosynthesis and present a promising strategy involving the combined elicitation with SNP for enhanced production of photoactive PQs and other valuable secondary metabolites in fungi.

摘要

来自竹生小孢发菌的苝醌类化合物(PQs)是光动力疗法中出色的光敏剂。然而,菌丝体培养物中PQ产量较低是其临床应用的一个重要瓶颈。长期以来,光一直被认为是真菌次级代谢产物生物合成的关键调节信号。在本研究中,我们探讨了一氧化氮(NO)在暴露于红光的小孢发菌S9菌丝体培养物生长和PQ生物合成中的作用。连续照射红光(627 nm,200 lx)抑制了真菌分生孢子形成,促进了菌丝分支,并引起PQ积累显著增加。红光照射诱导了NO生成,在培养第8天达到峰值81.7 μmol/g鲜重,涉及一氧化氮合酶(NOS)或硝酸还原酶(NR)依赖性途径。应用NO供体硝普钠(SNP)恢复了红光下小孢发菌S9的分生孢子形成并刺激了PQ产生,而引入NO清除剂羧基-PTIO或可溶性鸟苷酸环化酶抑制剂NS-2028后这种刺激作用减弱。这些结果表明,红光诱导的NO作为一种信号分子,通过NO-cGMP-PKG信号通路参与调节小孢发菌S9的生长和PQ产生。虽然菌丝体HO含量没有显著变化,但暴露于红光后检测到细胞内Ca和细胞外ATP(eATP)含量短暂增加。发现NO的产生与胞质Ca和eATP浓度相互依赖。这些信号分子协同作用以增强膜通透性并提高小孢发菌S9中PQ生物合成基因的转录水平。值得注意的是,红光与5 μM SNP联合处理产生了协同效应,导致竹红菌素A(HA)水平大幅提高(254 mg/L),约为黑暗对照的3.0倍。我们的研究结果为NO对真菌次级代谢产物生物合成的调节提供了有价值的见解,并提出了一种有前景的策略,即联合使用SNP诱导以提高真菌中光活性PQ和其他有价值次级代谢产物的产量。

https://cdn.ncbi.nlm.nih.gov/pmc/blobs/2b09/10991179/3a34175c4760/40643_2023_725_Fig1_HTML.jpg

文献检索

告别复杂PubMed语法,用中文像聊天一样搜索,搜遍4000万医学文献。AI智能推荐,让科研检索更轻松。

立即免费搜索

文件翻译

保留排版,准确专业,支持PDF/Word/PPT等文件格式,支持 12+语言互译。

免费翻译文档

深度研究

AI帮你快速写综述,25分钟生成高质量综述,智能提取关键信息,辅助科研写作。

立即免费体验