Suppr超能文献

将法尼醇重新用于对抗耐药性和持续性单一及多微生物生物膜

Repurposing Farnesol for Combating Drug-Resistant and Persistent Single and Polymicrobial Biofilms.

作者信息

Tan Li, Ma Rong, Reeves Tony, Katz Adam J, Levi Nicole

机构信息

Department of Plastic and Reconstructive Surgery, Wake Forest University School of Medicine, Winston-Salem, NC 27157, USA.

Department of Internal Medicine, Section on Molecular Medicine, Wake Forest University School of Medicine, Winston-Salem, NC 27157, USA.

出版信息

Antibiotics (Basel). 2024 Apr 11;13(4):350. doi: 10.3390/antibiotics13040350.

Abstract

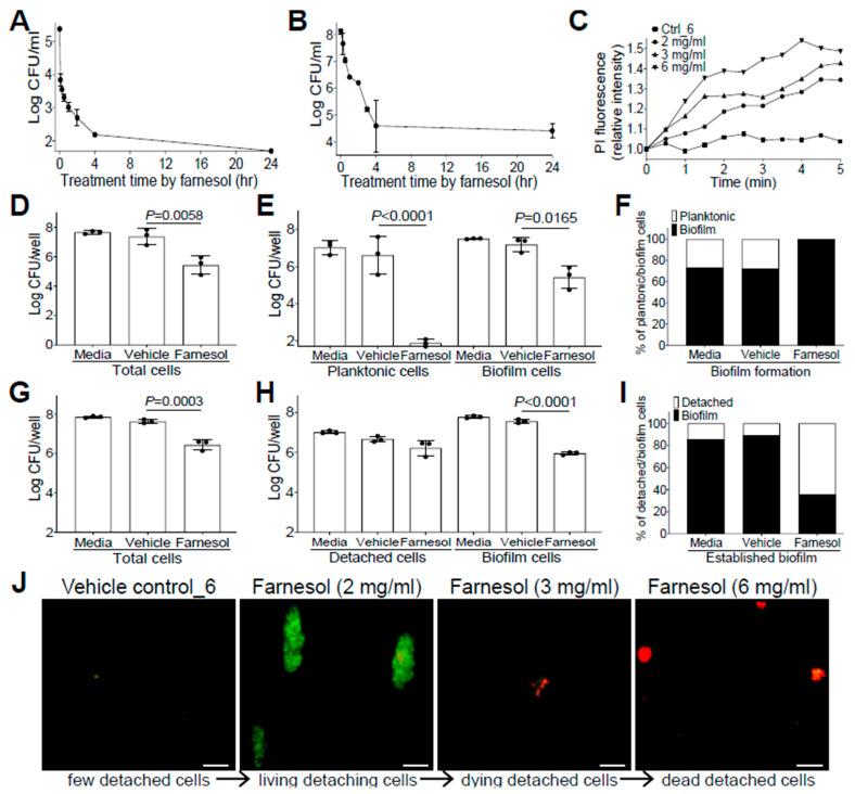
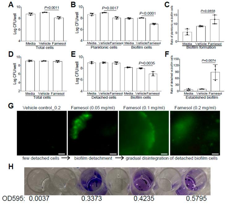
Biofilm-associated infections caused by drug-resistant and persistent bacteria remain a significant clinical challenge. Here we report that farnesol, commercially available as a cosmetic and flavoring agent, shows significant anti-biofilm properties when dissolved in ethanol using a proprietary formulation emulsion technique. Farnesol in the new formulation inhibits biofilm formation and disrupts established biofilms for Gram-positive and Gram-negative , including their polymicrobial biofilms, and, moreover, kills persister cells that have developed tolerance to antibiotics. No resistance to farnesol was observed for after twenty continuous passages. Farnesol combats biofilms by direct killing, while also facilitating biofilm detachment. Furthermore, farnesol was safe and effective for preventing and treating biofilm-associated infections of both types of bacteria in an ex vivo burned human skin model. These data suggest that farnesol in the new formulation is an effective broad-spectrum anti-biofilm agent with promising clinical potential. Due to its established safety, low-cost, versatility, and excellent efficacy-including ability to reduce persistent and resistant microbial populations-farnesol in the proprietary formulation represents a compelling transformative, translational, and commercial platform for addressing many unsolved clinical challenges.

摘要

由耐药性和持久性细菌引起的生物膜相关感染仍然是一个重大的临床挑战。在此我们报告,法尼醇作为一种化妆品和调味剂在市场上有售,当使用专有的配方乳化技术溶解于乙醇中时,它显示出显著的抗生物膜特性。新配方中的法尼醇可抑制生物膜形成,并破坏革兰氏阳性菌和革兰氏阴性菌(包括它们的混合微生物生物膜)已形成的生物膜,此外,还能杀死对抗生素产生耐受性的持久性细胞。连续传代20次后未观察到对法尼醇产生耐药性。法尼醇通过直接杀灭来对抗生物膜,同时还促进生物膜脱落。此外,在体外烧伤的人体皮肤模型中,法尼醇对于预防和治疗这两种细菌的生物膜相关感染是安全有效的。这些数据表明,新配方中的法尼醇是一种有效的广谱抗生物膜剂,具有广阔的临床应用潜力。由于其已确立的安全性、低成本、多功能性以及出色的疗效(包括减少持久性和耐药性微生物种群的能力),该专有配方中的法尼醇代表了一个极具吸引力的变革性、转化性和商业平台,可应对许多未解决的临床挑战。

https://cdn.ncbi.nlm.nih.gov/pmc/blobs/a9b7/11047559/b04f191a92db/antibiotics-13-00350-g001.jpg

文献AI研究员

20分钟写一篇综述,助力文献阅读效率提升50倍。

立即体验

用中文搜PubMed

大模型驱动的PubMed中文搜索引擎

马上搜索

文档翻译

学术文献翻译模型,支持多种主流文档格式。

立即体验