Suppr超能文献

宏基因组分析揭示了受杆状病毒CnmeGV感染驱动的肠道微生物谱。

Metagenomic Analyses Reveal Gut Microbial Profiles of Driven by the Infection of Baculovirus CnmeGV.

作者信息

Li Chuanming, Han Guangjie, Huang Lixin, Lu Yurong, Xia Yang, Zhang Nan, Liu Qin, Xu Jian

机构信息

National Experimental Station of Yangzhou for Agricultural Microbiology, Jiangsu Lixiahe Institute of Agricultural Sciences, Yangzhou 225008, China.

出版信息

Microorganisms. 2024 Apr 9;12(4):757. doi: 10.3390/microorganisms12040757.

Abstract

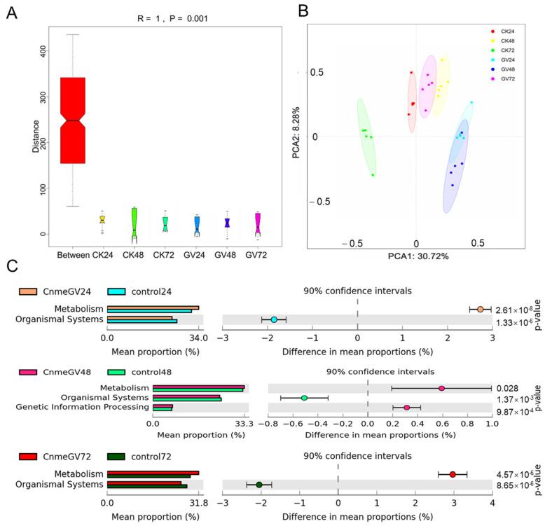
The composition of microbiota in the digestive tract gut is essential for insect physiology, homeostasis, and pathogen infection. Little is known about the interactions between microbiota load and oral infection with baculoviruses. CnmeGV is an obligative baculovirus to . We investigated the impact of CnmeGV infection on the structure of intestinal microbes of during the initial infection stage. The results revealed that the gut microbiota profiles were dynamically driven by pathogen infection of CnmeGV. The numbers of all the OTU counts were relatively higher at the early and later stages, while the microbial diversity significantly increased early but dropped sharply following the infection. The compositional abundance of domain bacteria Firmicutes developed substantially higher. The significantly enriched and depleted species can be divided into four groups at the species level. Fifteen of these species were ultimately predicted as the biomarkers of CnmeGV infection. CnmeGV infection induces significant enrichment of alterations in functional genes related to metabolism and the immune system, encompassing processes such as carbohydrate, amino acid, cofactor, and vitamin metabolism. Finally, the study may provide an in-depth analysis of the relationship between host microbiota, baculovirus infection, and pest control of .

摘要

消化道中微生物群的组成对于昆虫的生理、体内平衡和病原体感染至关重要。关于微生物群负荷与杆状病毒口腔感染之间的相互作用,人们了解甚少。CnmeGV是一种专性杆状病毒。我们研究了CnmeGV感染在初始感染阶段对[昆虫名称未明确]肠道微生物结构的影响。结果表明,肠道微生物群谱受到CnmeGV病原体感染的动态驱动。所有OTU计数的数量在早期和后期相对较高,而微生物多样性在感染早期显著增加,但随后急剧下降。厚壁菌门细菌的组成丰度大幅提高。在物种水平上,显著富集和减少的物种可分为四组。其中15个物种最终被预测为CnmeGV感染的生物标志物。CnmeGV感染导致与代谢和免疫系统相关的功能基因发生显著富集变化,包括碳水化合物、氨基酸、辅因子和维生素代谢等过程。最后,该研究可能会对宿主微生物群、杆状病毒感染和[昆虫名称未明确]害虫防治之间的关系进行深入分析。

https://cdn.ncbi.nlm.nih.gov/pmc/blobs/85b6/11052019/916a6d7dd3a5/microorganisms-12-00757-g001.jpg

文献检索

告别复杂PubMed语法,用中文像聊天一样搜索,搜遍4000万医学文献。AI智能推荐,让科研检索更轻松。

立即免费搜索

文件翻译

保留排版,准确专业,支持PDF/Word/PPT等文件格式,支持 12+语言互译。

免费翻译文档

深度研究

AI帮你快速写综述,25分钟生成高质量综述,智能提取关键信息,辅助科研写作。

立即免费体验